手机导航
网站首页
工作
招聘
岗位
猎头
急聘
人才
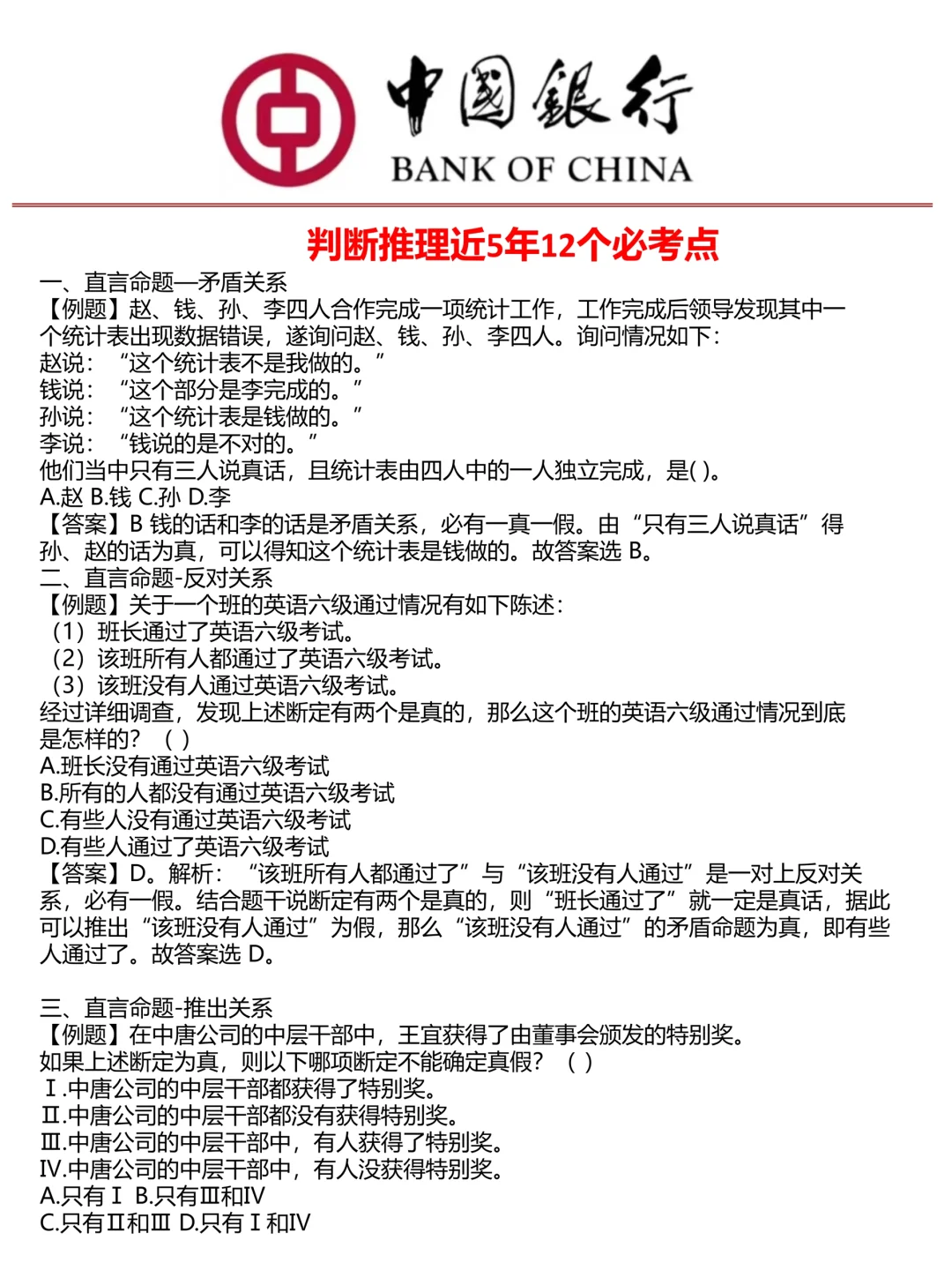
给这周日参加中国银行笔试的人提个醒!
发布时间:2025-10-16 22:47:04
给这周日参加中国银行笔试的人提个醒!
#中国银行招聘
#中国银行招聘考试
#中国银行招聘真题
#中国银行招聘题库
#中国银行招聘备考
#银行招聘
#银行招聘考试
#银行招聘笔试
#金融求职
上一篇:
秋招day60 生物医药专场招聘会
上一篇:
校园招聘会宣讲会PPT模板
热门文章
招总状态变化 ai 面到笔试中
招实习生|已截止❗️
华中师范大学校招(第二场)
自己带实习生后,才真正明白该怎么做实习生
2025银行招聘认准题库 轻松备考
【校招】千觉机器人 2026届校园招聘
银行笔试..
腾讯有能来新部门的留学生嘛,hc充足好进
校园招聘会宣讲会PPT模板
给这周日参加中国银行笔试的人提个醒!
最新文章
秋招day60 生物医药专场招聘会
强调一下,10.18去参加唐山市直事业编的人
2025年,你做主播一年挣了多少钱?
校招 | 语文出版社2026校园招聘
特斯拉捞捞实习生,300/天
缺💰的都建议去当🐷播不缺的就算了
图书馆招聘笔试面试真题
医学研究生参加招聘会应该做哪些准备?
急招实习生!
这不算泄题吧,出版考试,重复率89%
推荐阅读
素士线下招聘会~
职场老鸟最怕带哪种新人?
10月25日银从考试,8h,85芬
义乌急寻实习生
26届校园招聘会河南省10月高校行程-1
12月军队文职考试,就考这130题!背完130分
学校的双选会现场真的好好看!
解决上岸,逢进必考,走校招为主
招总状态变化 ai 面到笔试中
招实习生|已截止❗️
华中师范大学校招(第二场)
琼ICP备2025051398号-21
| QQ:888888888 | 地址:地球村88号 | 电话:1888888888 |
首页
搜索
留言
预订电话