手机导航
网站首页
工作
招聘
岗位
猎头
急聘
人才
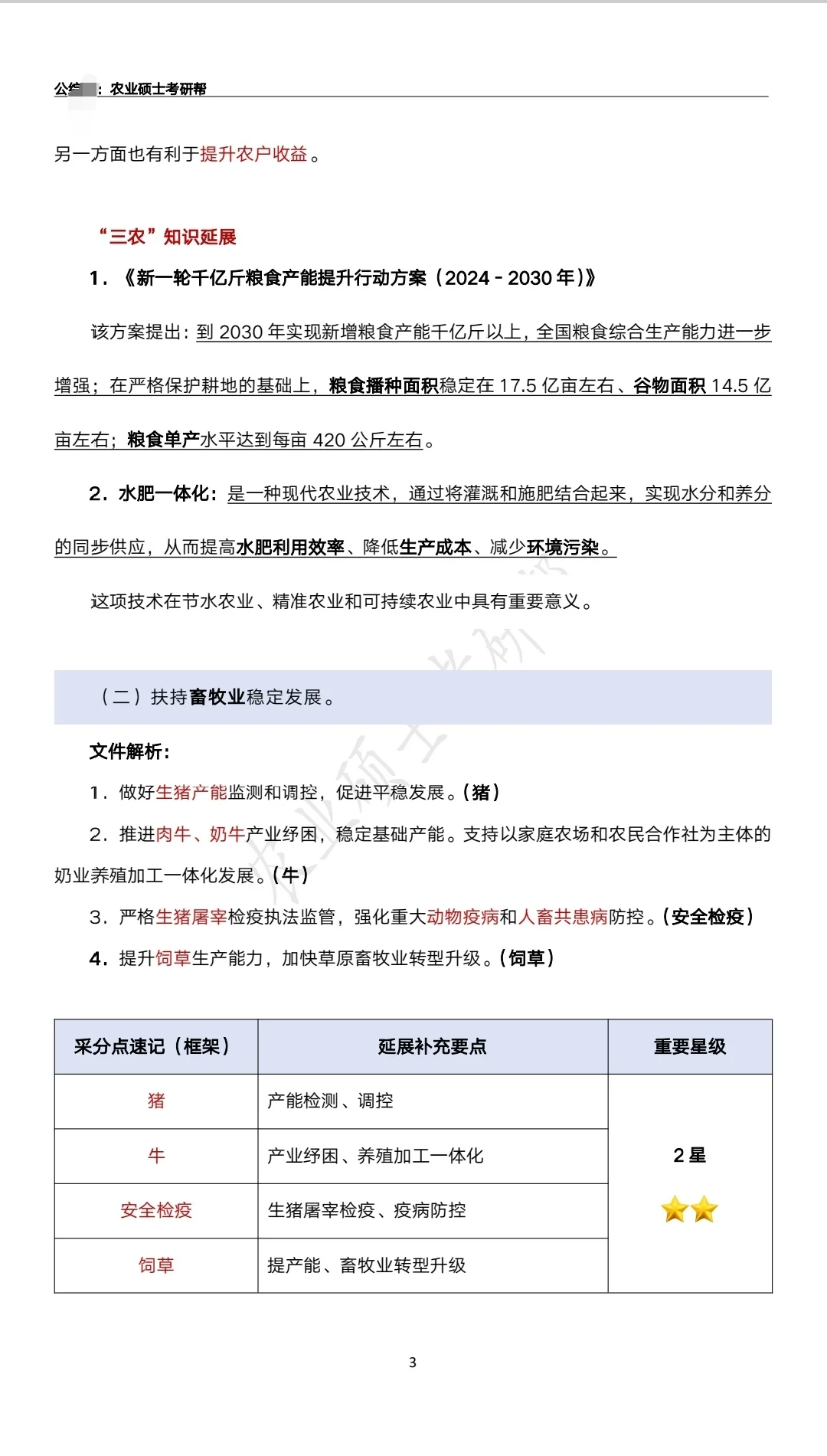
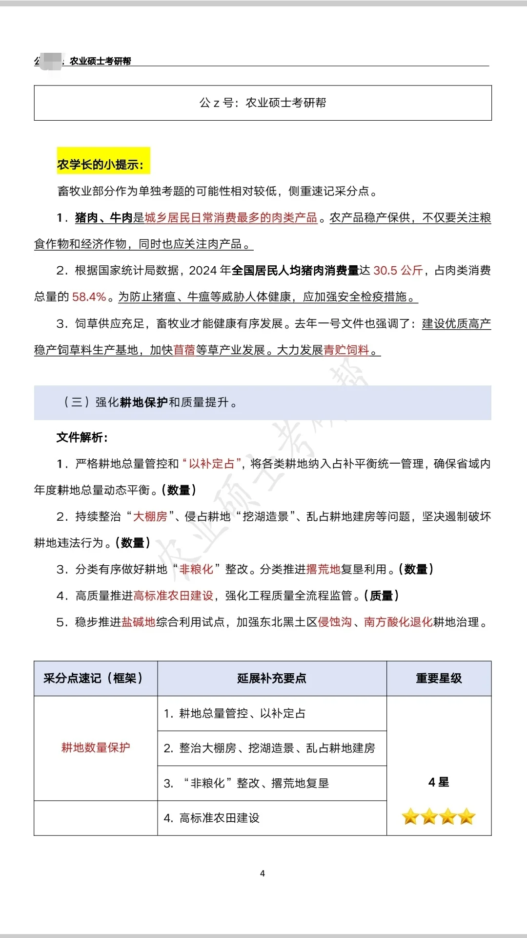
农业管理/农村发展-“三农”时政资料分享
发布时间:2025-10-16 05:04:32
农业管理/农村发展-“三农”时政资料分享
时政资料升级,分为四个部分:
第一部分 原文解析;
第二部分 知识点速记框架图;
第三部分 农学长的小提示;
第四部分 三农知识延展。
具体细节看图
#农业管理
#农村发展
#农业管理考研
#农村发展考研
#三农时政
#时政热点
#申论热点
#一号文件
上一篇:
漳平市人民法院招2名司法辅助,不限专业!
上一篇:
🔥血泪教训!千万别做政府劳务派遣
热门文章
🔥血泪教训!千万别做政府劳务派遣
农业管理/农村发展-“三农”时政资料分享
漳平市人民法院招2名司法辅助,不限专业!
成都啤酒厂 包吃住+五险一金
生信分析辅导
人社局聘12345市长热线专员
学校不教 但是你必须得懂的五险一金
2024年吉林农业科技学院高级人才17人
这哪是魔童,分明人才引进地理面试大神
纯接听客服五险一金无销售性质
最新文章
社保咨询服务
当农业工人,工作6个月拿PR!
原来公积金也有等级,看看你的等级是多少?!
2025年农业技术、农业工程中级职称评审结果
五险一金的工作怎么找啊!
赢麻了!🙏乡村振兴专业的宝子一定要存下!
南京普工 五险一金 加班双倍
用AI的方式打开农业
招聘人事行政一名,双休、五险一金
救命!!华南农业大学今年也太会了吧
推荐阅读
五险一金的工作怎么找啊!
赢麻了!🙏乡村振兴专业的宝子一定要存下!
南京普工 五险一金 加班双倍
用AI的方式打开农业
招聘人事行政一名,双休、五险一金
救命!!华南农业大学今年也太会了吧
签offer前必看!事关钱途的6个问题
创新大赛(2026)合作召集(农业机械)
五险一金包含什么内容?
应届生查到公积金啦!!
现代农业技术1+X也太适合零基础了吧!
琼ICP备2025051398号-21
| QQ:888888888 | 地址:地球村88号 | 电话:1888888888 |
首页
搜索
留言
预订电话