手机导航
网站首页
工作
招聘
岗位
猎头
急聘
人才
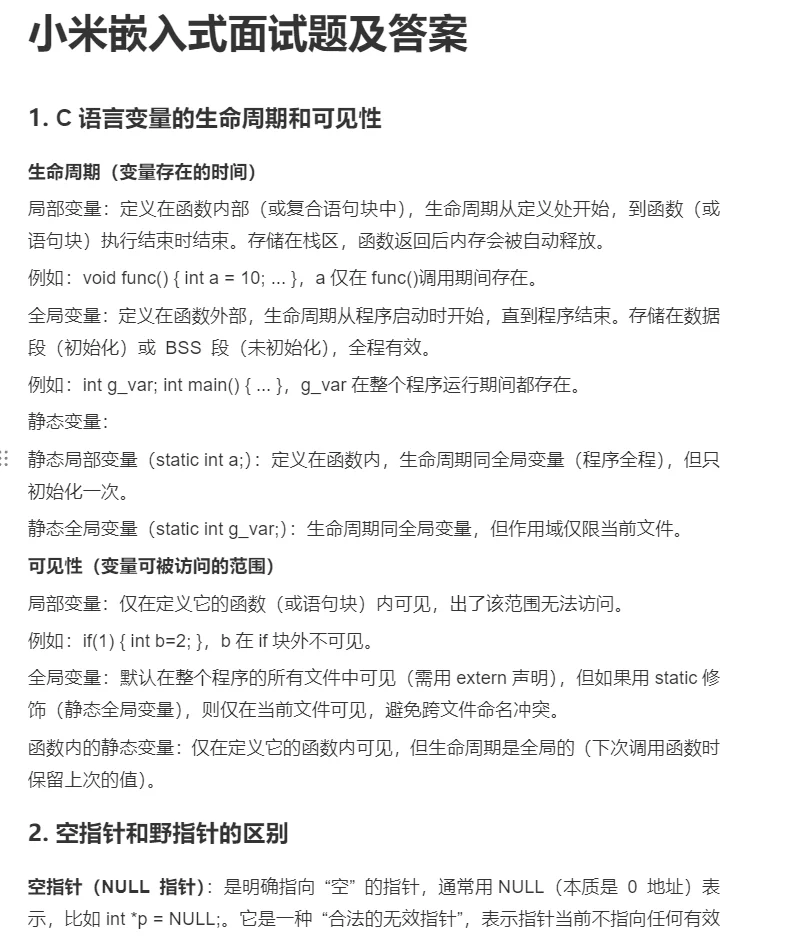
小米嵌入式秋招笔试面试题及答案
发布时间:2025-10-15 08:58:43
小米嵌入式秋招笔试面试题及答案
秋招备战正当时!
还在为小米嵌入式岗位笔试面试发愁?这里整理了小米嵌入式秋招笔面试真题及答案,覆盖C语言、Linux系统等高频考点,附带详细解题思路。无论是笔试难关,还是面试难题,都能在这里找到突破口,轻松拿下小米offer!
还有大厂老师的视频详细解答哦~
#嵌入式
#小米
#小米汽车
#面试
#秋招
#linux
#C语言
#应届生
#大厂
#面经
上一篇:
BOSS直聘offer二选一?看这篇就够
上一篇:
滨州想找工作的look here!!!🙋🙋
热门文章
兼职 公司直聘 不是中介
淮河能源笔试其实挺水,反反复复就这些!
滨州想找工作的look here!!!🙋🙋
小米嵌入式秋招笔试面试题及答案
BOSS直聘offer二选一?看这篇就够
26国考招3.81万人⭐年龄有调整❗
长沙,星沙工厂高薪直招,六险一金
教师招聘笔试考些什么
高薪直聘舞蹈老师
裸考提醒!中信银行笔试!背完保底90!
最新文章
“直播”招“快递分拣”是骗局
26恒丰银行秋招笔试,进度为0的人,7天足矣
招聘大码女主播
物业直聘收费员
国企笔试线上考试的防作弊机制经验分享
中国移动秋招,无非就这10页纸,重复率91+
这不算泄题吧,25南方电网真的很水,熬夜背
2025.4.21前端面试题总结
大厂hr最喜欢的简历,一周拿下满意offer🔥⭐️
别裸考,9.21招行秋招笔试,就这600题,熬夜背
推荐阅读
中国移动秋招,无非就这10页纸,重复率91+
这不算泄题吧,25南方电网真的很水,熬夜背
2025.4.21前端面试题总结
大厂hr最喜欢的简历,一周拿下满意offer🔥⭐️
别裸考,9.21招行秋招笔试,就这600题,熬夜背
大家线上笔试面试zuobi吗?
简历诊断:90%简历都存在的共性问题。
携程2026校招测评笔试攻略
免费简历模板下载❗️
大学生高分简历模板职场必备!原创简历模版
双机位?根本不用慌
琼ICP备2025051398号-21
| QQ:888888888 | 地址:地球村88号 | 电话:1888888888 |
首页
搜索
留言
预订电话