手机导航
网站首页
工作
招聘
岗位
猎头
急聘
人才
乡村振兴50个必背知识点
发布时间:2025-10-14 17:10:04
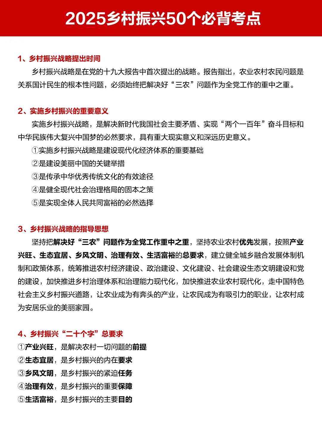
乡村振兴50个必背知识点
#三支一扶
#乡村振兴
#干货分享
#中公
#重庆中公
#三支一扶考试
#笔试资料
#重庆三支一扶
#三支考试
上一篇:
超适合考公考研考编的职位,但卡颜
上一篇:
筛选沈阳双休公司
热门文章
西青hr文员招聘中 上10下5双休
🔥全面双休倒计时!打工人终于要站起来了
邯郸捏捏工作室招聘
结构化面试热点:乡村人才流失
中牟双休工作招聘中
校招-深圳福田公开招聘教师275人
乡村振兴——人才振兴新思路
宁波文员招不到人谁懂啊
谁说找工作难?我们这儿缺你
潍坊高新区2025年公开招聘社区工作人员
最新文章
25年贵州省农业科学院引进专技人员3人
杭州新媒体公司招人啦
这是一条正经的招聘信息!!
禹城人才引进面试怎么准备?保姆级攻略帮你
你想和谁一起上班?🐱
常州双休不卷公司清单!打工人直接冲💨
论荣耀的混乱招聘流程
终于知道为啥要来黑龙江人才周了!
武汉沌口找工作 机械类
告诉我这不是真的,泰国能双休了,他们配吗?
推荐阅读
高中好累
人民日报文章每日精读(25.02.19)
寻找朝阳区东坝万达附近临时白班育儿嫂
不卡往届生,这些秋招一直在给往届生机会!
第一期招聘的最后阶段
人物素材丨良种济世🔥6组粮食之父素材
筛选沈阳双休公司
乡村振兴50个必背知识点
超适合考公考研考编的职位,但卡颜
雨花区招人啦!朝九晚六包餐哦!
高中双休=躺平?
琼ICP备2025051398号-21
| QQ:888888888 | 地址:地球村88号 | 电话:1888888888 |
首页
搜索
留言
预订电话