手机导航
网站首页
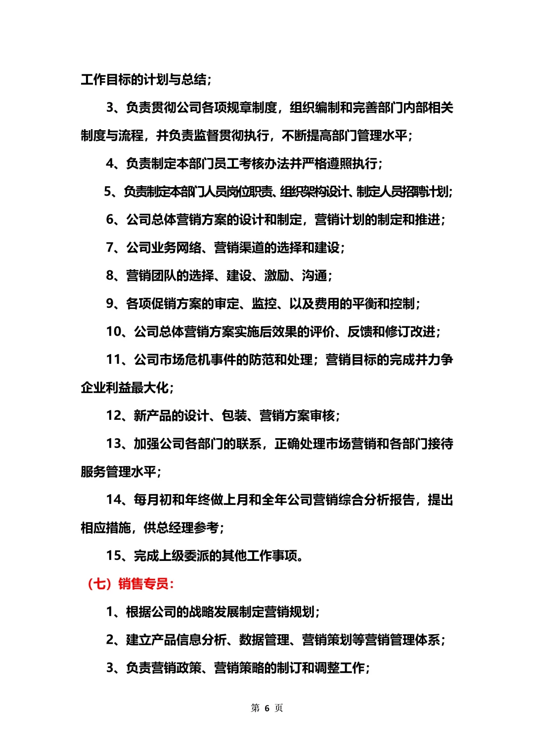
工作
招聘
岗位
猎头
急聘
人才
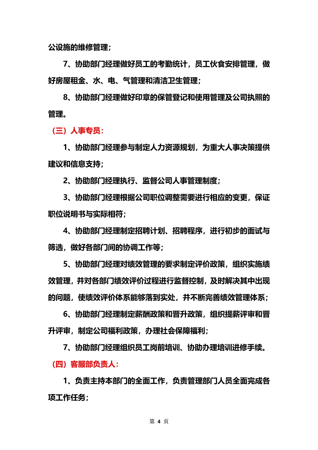
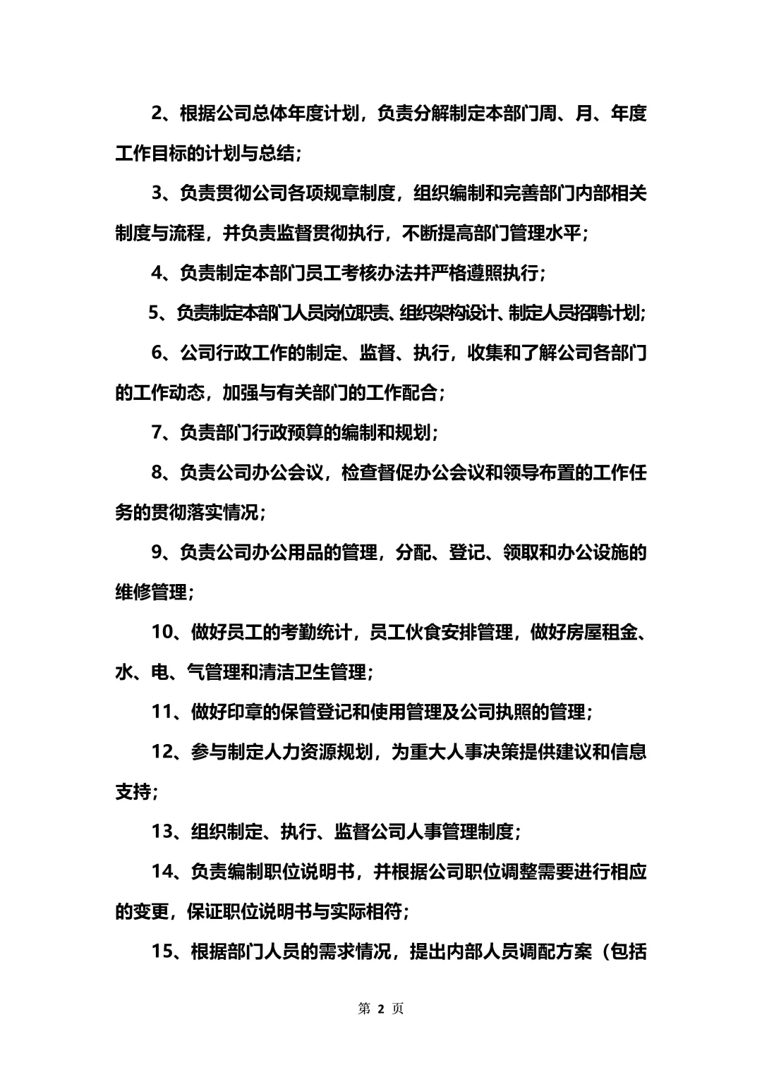
公司组织架构图及各部门职责模板(完整版)
发布时间:2025-10-14 09:04:32
公司组织架构图及各部门职责模板(完整版)
✨组织架构
✨各部门职责
#hr干货
#HR人力资源
#hr
#人事资料
#人事行政
#人事干货
#人事管理
#人事工作
#人力资源管理师
#人事
上一篇:
小型装饰公司组织架构
上一篇:
揭秘公司最轻松的岗位:矩阵运营
热门文章
公司组织架构图及各部门职责模板(完整版)
小型装饰公司组织架构
组织架构图与岗位说明书(完整版)
电子商务公司组织架构图
银行岗位大起底!应届生秋招必看👉
工作地点在武汉,央企新公司招聘大量岗位!
🌊 不用当牛马了 因为姐考上农行啦
26工商银行笔试,刷到就是老天在帮你!
农行笔试,抓大放小,保进面版
26建设银行秋招,无非就这300母题, 拿下❗
最新文章
北京多地区25年教师编考试(小学)
新出!深圳深汕特别合作区事务员招80人!
26中储粮秋招笔试,其实就是在淘汰老实人
国庆后可以准备的考试
25年邯郸市直二招估分对答案已出!
25邯郸二招考后估分❗快来对答案🤩
给10..1-12参加中国电信笔试的一份烤前小抄
提醒一下,明天平安银行裸考的人(3h上岸版)
11月1号罗湖校招,正策说改就改啊,熬夜背
给周日参加平安银行笔试的人一份烤前小抄!
推荐阅读
工作地点在武汉,央企新公司招聘大量岗位!
轻松玩转公司新岗位:矩阵运营
新员工入职培训方案Get |培训流程图
公司各岗位说明书整理完毕✔
拿下公司“摸鱼”岗位:矩阵运营
还不会做人事组织架构图的,我劝你别干了
惊呆!制造企业这些岗位类别,你都知道吗?
长虹集团招聘多个应届法学岗位
东方电气河北秋招啦!🎆🎆🎆
哈尔滨建筑行业招人啦
制造业一定要看的(岗位职责)!超全!
琼ICP备2025051398号-21
| QQ:888888888 | 地址:地球村88号 | 电话:1888888888 |
首页
搜索
留言
预订电话