手机导航
网站首页
工作
招聘
岗位
猎头
急聘
人才
公司各岗位说明书整理完毕✔
发布时间:2025-10-14 05:38:07
公司各岗位说明书整理完毕✔
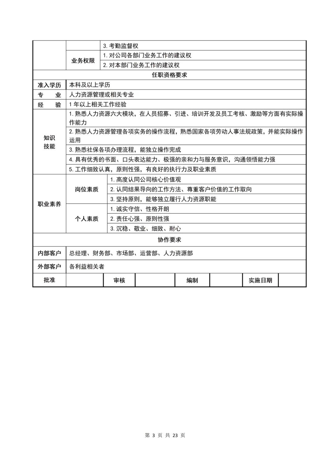
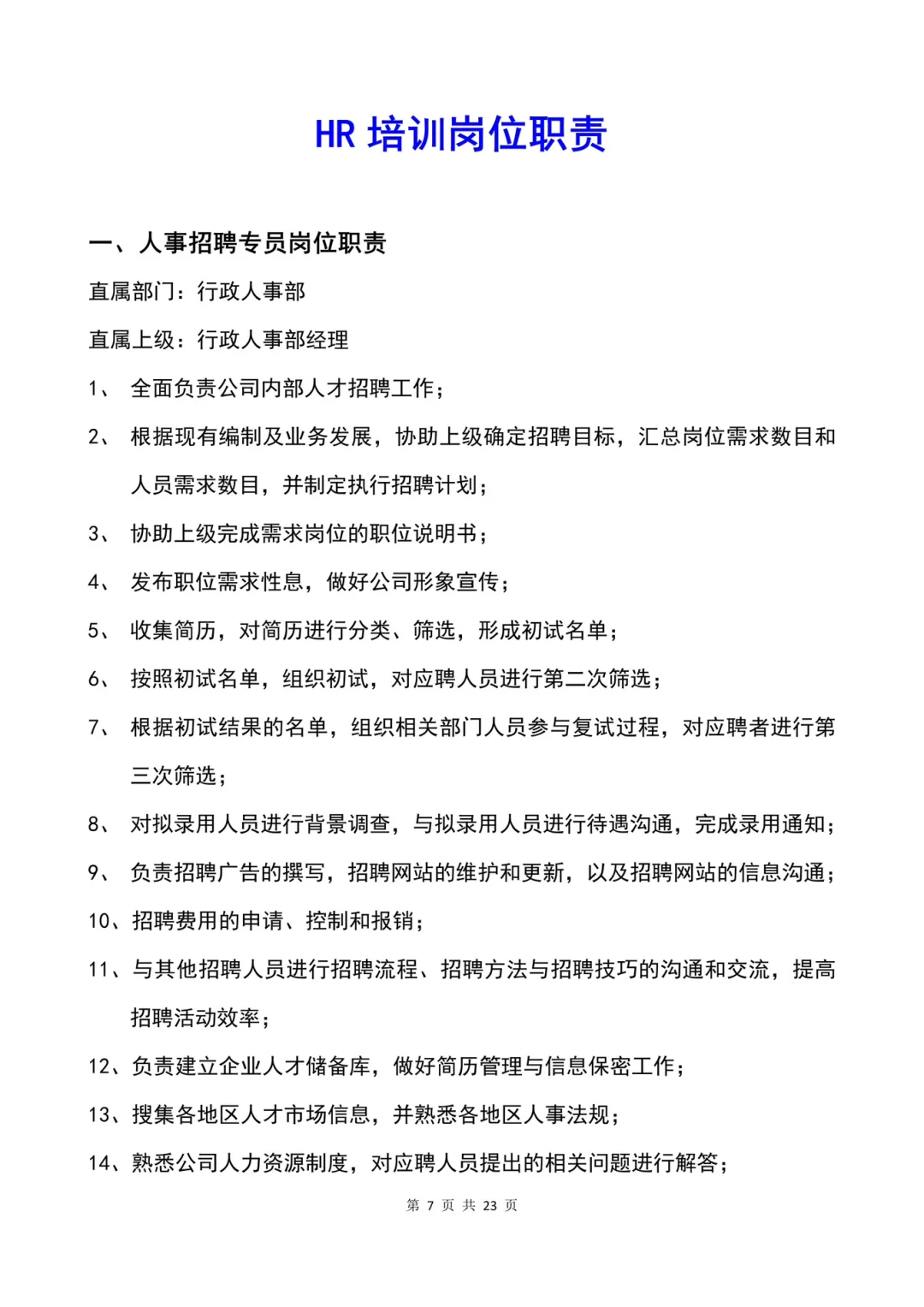
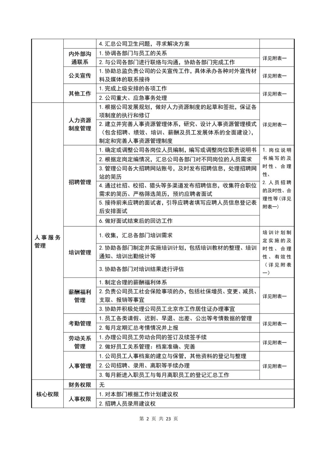
岗位说明书,是HR招聘选人的方向,是绩效考核的依据,也是员工工作的标准。
#hr干货
#人事
#人事资料
#人事工作
#hr
#人事干货
#人事管理
#HR人力资源
#人事日常
#人事行政
上一篇:
拿下公司“摸鱼”岗位:矩阵运营
上一篇:
蒙城县第六人民医院招聘工作人员公告
热门文章
山东教师又招录,无笔试仅面试‼️
4.23 成都突然开放很多不用笔试的国企校招
吉林人才引进,又是研究生免笔试!
澳洲留子勇闯26秋招 10.13 & 笔试测评版
秋招这条“捷径”,挤满了名企👀
10.16恒丰银行笔试放心玩吧,考试就像抄答
上海市考第一名心得(事无巨细版)
先把免笔试秋招都投了
假如你从10.11开始准备秋招🤓
零offer的应届生可以优先投免笔试的秋招
最新文章
北京公交集团拟引进毕业生28人公示恭喜落户
全额事业张家口市经开一中教师硕博人才引进
宁波人才引进70人
北大博士后10月份进站公示 | 非博雅
深圳26校招!25上岸的发自内心的唠几句~上
新和县下半年招聘警务辅助人员
985工科女找量化实习凉经
10.13秋招还有好多截止!都无笔试!!!
信都区教师岗公示
别担心!还有免笔试的秋招给大家兜底🔥
推荐阅读
轻松玩转公司新岗位:矩阵运营
新员工入职培训方案Get |培训流程图
公司各岗位说明书整理完毕✔
拿下公司“摸鱼”岗位:矩阵运营
还不会做人事组织架构图的,我劝你别干了
惊呆!制造企业这些岗位类别,你都知道吗?
长虹集团招聘多个应届法学岗位
东方电气河北秋招啦!🎆🎆🎆
哈尔滨建筑行业招人啦
制造业一定要看的(岗位职责)!超全!
招新媒体运营专员📢📢📢
琼ICP备2025051398号-21
| QQ:888888888 | 地址:地球村88号 | 电话:1888888888 |
首页
搜索
留言
预订电话