手机导航
网站首页
工作
招聘
岗位
猎头
急聘
人才
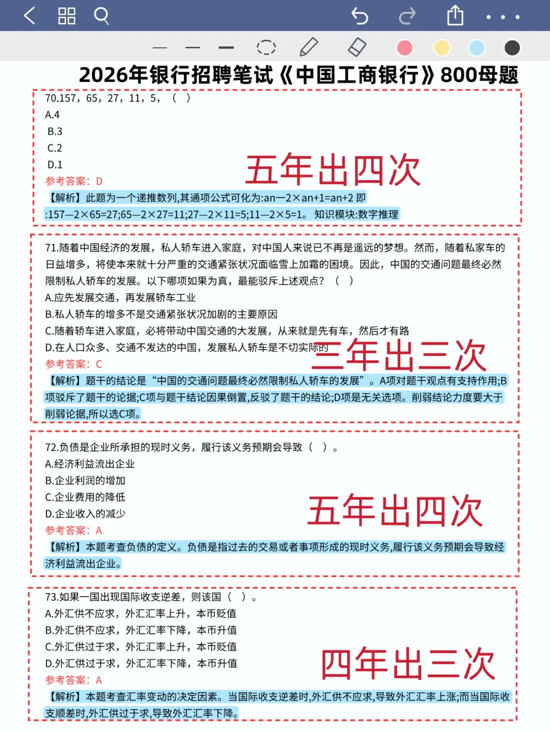
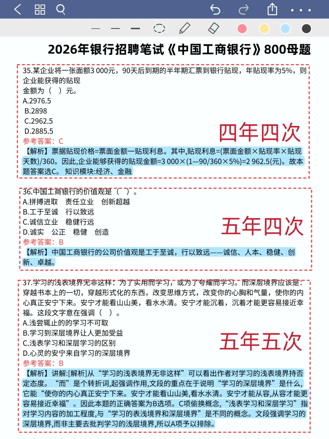
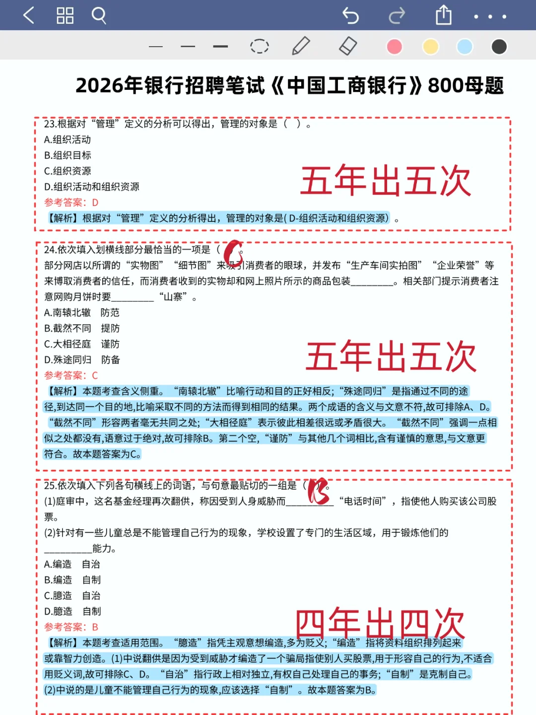
工商银行笔试,其实没不难,无非就这些题。
发布时间:2025-10-13 04:14:45
工商银行笔试,其实没不难,无非就这些题。
#银行工作
#银行
#银行秋招备考
#工行笔试真题
#工商银行秋招
#工行秋招笔试
#工商银行招聘
#中国工商银行笔试
#工行银行笔试
#工商银行笔试
上一篇:
西安的工作这么难找吗!
上一篇:
这些食品人的梦中情司不要错过啦
热门文章
上海市精神卫生中心招聘73人 大专以上
这些食品人的梦中情司不要错过啦
工商银行笔试,其实没不难,无非就这些题。
西安的工作这么难找吗!
浦发银行笔试结束
HR必备招聘流程~
26电信笔试第一批淘汰者已经出现了
有做普工招聘的HR在看新工作机会吗?
新华书店秋招开始了
2025兰州市事业单位招聘785人【全】
最新文章
全球船舶租聘香港投资有限公司app
秋招至今从未见过面试官
北京海淀区卫健委招聘!历史重复率86%熬夜背
INTO YOU 招聘啦
宝洁测评
无奖项,非师范,江苏校招可以考哪里?
长江设计集团有限公司2026年度秋季招聘108人
找工作的宝子们看过来啦!!
自聘会计vs代账差20倍成本?
因为背到了极致,所以地震局基本没扣分
推荐阅读
下下周银从,不会做题,就考这500题,待会删
新疆联通10.10笔试🈶裸考想进面的吗?
Plog|高校行政岗到底怎么复习?!(速成版)
华能集团笔试要领:拿大舍小(压线进面版)
2018-2025苏州教招真题
建设银行有笔试通知了吗
湖北咸宁电信岗没收到笔试
南京市雨花台区统计局招聘编外人员10人
线上笔试冲冲冲冲上车啦
天真塌了,怎么我还没报运营商网申就结束了
中国人保笔试,十一玩吧,我是一点也不着急
琼ICP备2025051398号-21
| QQ:888888888 | 地址:地球村88号 | 电话:1888888888 |
首页
搜索
留言
预订电话