手机导航
网站首页
工作
招聘
岗位
猎头
急聘
人才
假如你从现在开始备考建设银行(进面版)
发布时间:2025-10-11 14:51:52
假如你从现在开始备考建设银行(进面版)
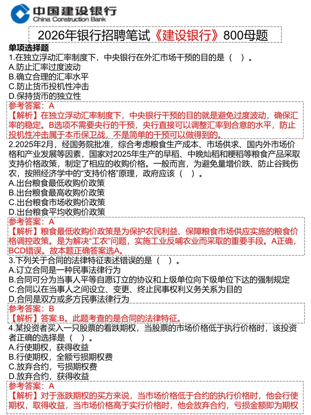
10月5日了\n建设银行觉得来不及\n又控制不了玩手机\n的,可以借鉴下\n去年的我\n(ps:进面版)
#银行
#银行工作
#建设银行笔试
#建设银行秋招
#建设银行招聘
#建行笔试
#建行备考
#建设银行考试
#建设银行备考
#银行招聘
上一篇:
高薪招聘志同道合之人
上一篇:
不愧是重庆啊,校招这么多😋!
热门文章
不愧是重庆啊,校招这么多😋!
假如你从现在开始备考建设银行(进面版)
高薪招聘志同道合之人
秋招是要结束了吗
电信技术岗笔试过了,和XHS上说的根本不一样
招聘招聘最靠谱的工作
求义乌家用司机
到底为什么😇
有民办二本文科拿offer了吗
求助银行笔试的问题
最新文章
浪潮offer池
到底怎么找人啊
央国企考公辅导避雷
招行面试结束了,感觉一面是海面..
【高薪急聘】滑雪队长/校长!
人才引进!硕、博士,无笔试
邯郸市直人才引进
也没人告诉说国庆后国企网申就结束了啊
新一轮招聘 开始喽~
急聘美容师、美体师、美疗师♥️
推荐阅读
招行面试结束了,感觉一面是海面..
【高薪急聘】滑雪队长/校长!
人才引进!硕、博士,无笔试
邯郸市直人才引进
也没人告诉说国庆后国企网申就结束了啊
新一轮招聘 开始喽~
急聘美容师、美体师、美疗师♥️
北京大学深圳研究生院教育基金会秘书处招聘
急急急急急急急急聘潮流餐饮小伙伴
26年秋招怎么这么难
节后简历投递指南:HR悄悄分享的3个内部窗
琼ICP备2025051398号-21
| QQ:888888888 | 地址:地球村88号 | 电话:1888888888 |
首页
搜索
留言
预订电话