手机导航
网站首页
工作
招聘
岗位
猎头
急聘
人才
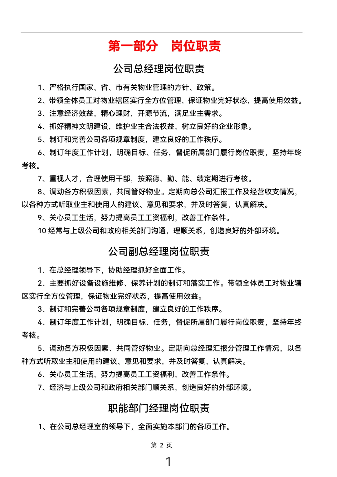
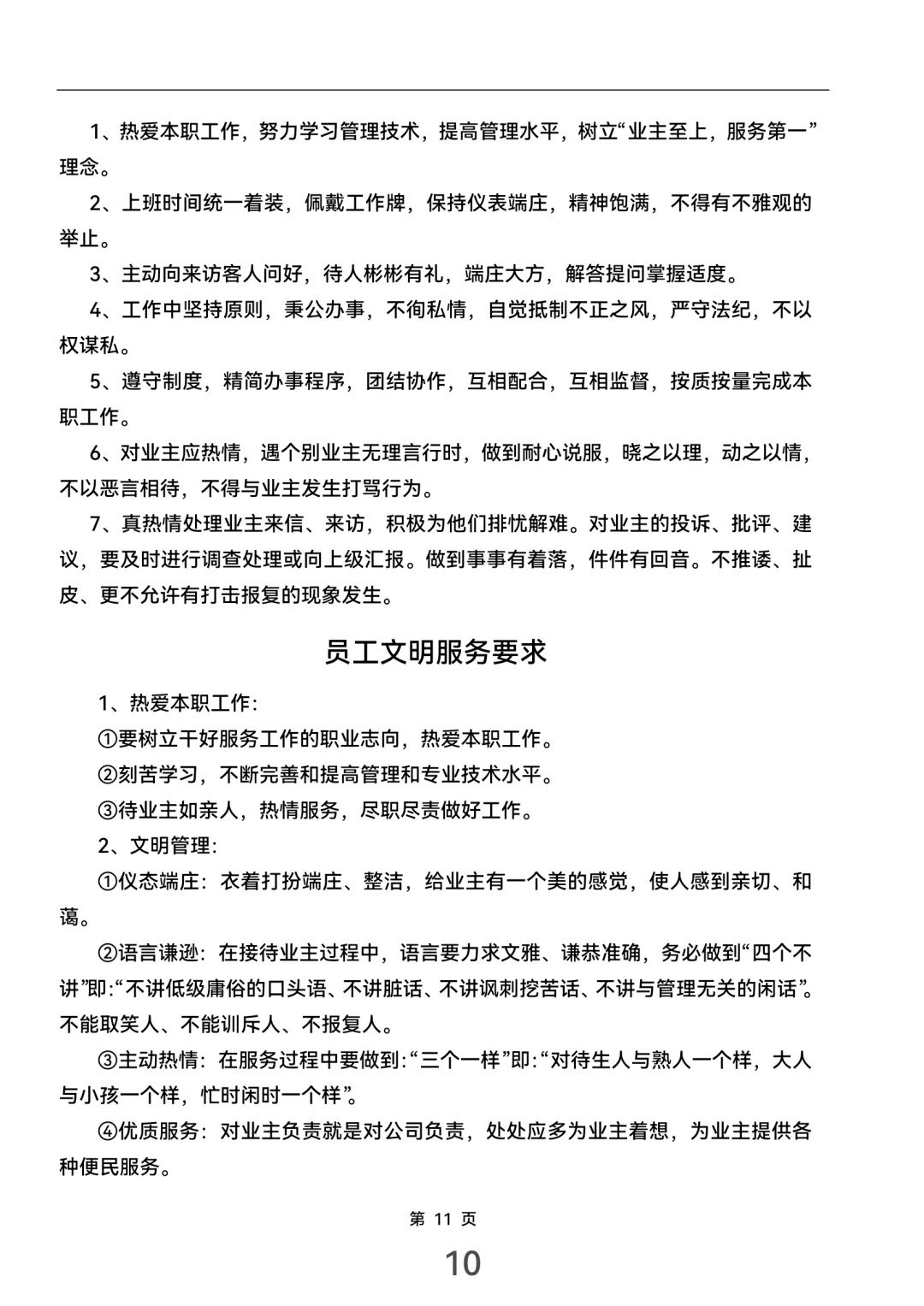
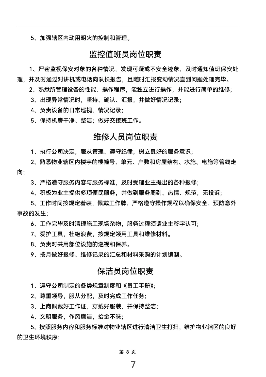
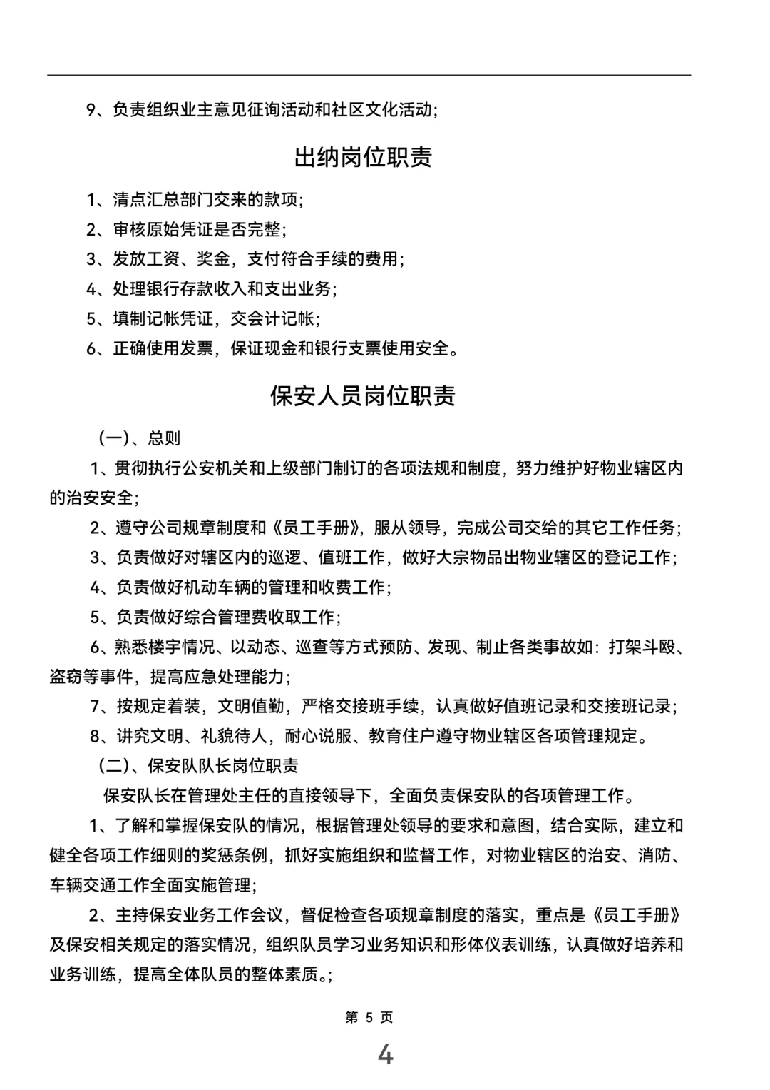
公司总经理岗位职责(完整版)
发布时间:2025-10-08 15:46:15
公司总经理岗位职责(完整版)
#管理制度
#管理
#薪酬
#人事管理
#员工管理
#人事资料
上一篇:
下沙首开人才公寓配租开启🔛
上一篇:
郑州高新区社区招聘,就这几页,进一个救一个
热门文章
北京大学深圳研究生院学生工作处招聘公告
还有人觉得社招容易?!校招vs社招别搞错顺序
飞鱼科技内推
福建的国企来了!
金九银十,农学生大胆投农林类外企
9.28重庆三峡银行社招笔试,3h足矣
国庆后找工作时间线来了!
有人想来AI独角兽公司吗,专业不限,急招
呼和浩特白塔国际机场急招🎉文员🎉正式
大厂前端开发回福建社招
最新文章
5k-7.1k/月!厦门市政环境科技公司
柳州工作招聘,需大专以上学历
唐山路北区社区工作者,进来一个拉一个
尧都区社区工作者招聘60人,专科可报
宁波奉化区社区工作者,就这几页,熬夜背吧
淞虹路虹桥人才公寓续租啦!
锦州北镇市社区工作者,进来一个拉一个
重庆涪陵区社区工作者,进来一个拉一个
10天极限过重庆涪陵区社区工作者(差生版)
上海社区居委会 工资待遇怎么样?
推荐阅读
老板说再招不到人来,就让我去画图
简单轻松办公室文员工作
驻厂文员
成都还有没上班的吗???
公司总经理岗位职责(完整版)
⚠️初创公司招人‼️
有没有做过安全员的呀?
没经验也可以做文员~
🚨🚨 CARI 帅哥美女 !🙌🏻
金华东阳上王店招聘店长/店助
我们来哔哩哔哩实习啦!直zhao!继任
皖ICP备20008326号-9
| QQ:859242200 | 地址:江苏省宜兴市人力资源产业园 | 电话:13295639219 |
首页
搜索
留言
预订电话