还有人觉得社招容易?!校招vs社招别搞错顺序

发布时间:2025-10-08 16:34:51   

还有人觉得社招容易?!校招vs社招别搞错顺序

还有人觉得社招容易?!校招vs社招别搞错顺序

还有人觉得社招容易?!校招vs社招别搞错顺序

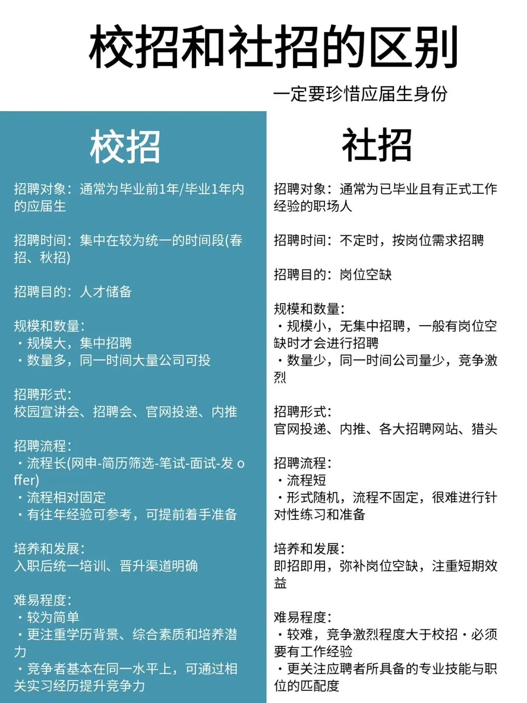
最近又到了校招季\n好多人问我校招和社招的区别\n干脆整理一篇超全对比👇\n看完立马清晰 建议收藏🌟\n——————————————\n🎓【校招】\n面向人群:应届生(毕业前1年/刚毕业)\n招聘时间:春招&秋招(固定时间段)\n特点:规模大、岗位多、公司集中开放\n投递方式:宣讲会/官网/内推/招聘会\n流程:网申→笔试→面试→offer(流程长但固定)\n优势:提供培训、晋升明确、门槛较低\nTips:更看重学历、综合素质和潜力💡实习经历是加分项!\n——————————————\n💼【社招】\n面向人群:有工作经验的职场人\n招聘时间:全年不定期(按岗位需求来)\n特点:岗位少、竞争激烈、即招即用\n投递方式:招聘网站/内推/猎头\n流程:短平快、形式随机(难提前准备)\n要求:强调技能匹配度和经验\nTips:没经验就别凑热闹了❌核心是快速补位\n——————————————\n💬总结:\n校招重培养、社招重技能\n应届生一定要把握校招机会!\n错过等一年不说\n进入社招赛道和资深人士竞争真的更难😭\n——————————————\n我也给整理了26届秋招信息汇总 26届的宝子可以多抓紧看看网申起来\n#秋招 #26届校招 #往届生 #斩获offer的秘诀 #应届生求职 #求职季 #应届生找工作 #应届生 #校招 #求职经验侃侃谈

上一篇:飞鱼科技内推

上一篇:北京大学深圳研究生院学生工作处招聘公告

皖ICP备20008326号-9  |   QQ:859242200  |  地址:江苏省宜兴市人力资源产业园  |  电话:13295639219  |