手机导航
网站首页
工作
招聘
岗位
猎头
急聘
人才
语音厅新人小白怎么做?
发布时间:2025-10-08 08:49:32
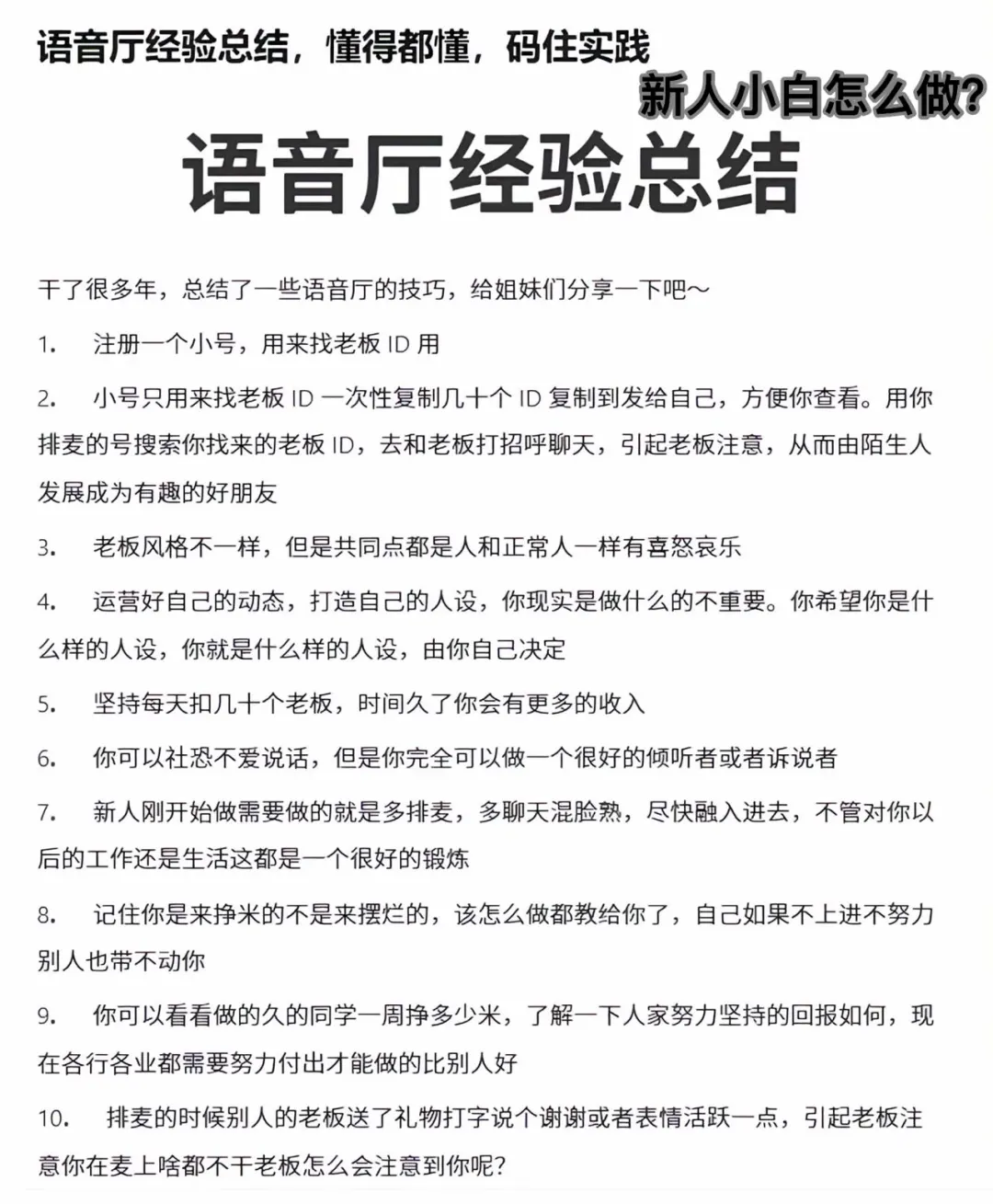
语音厅新人小白怎么做?
很多宝宝们刚去语音厅害羞不知道怎么做,我总结了一点经验希望能帮助宝宝们
#语音厅
#不露脸直播
#音频主播
#直播培训
#语音主持
#直播技巧
#新人主播
#聊天的艺术
#直播话术
上一篇:
高级主播都在用的5分钟循环话术分享💥
上一篇:
新人直播第一天该做什么
热门文章
语音厅新人入门技巧
别死背话术了,顶级主播用框架啥都能播❗️❗️
饰品直播保姆级攻略丨新人必看
提现新规已实行到底怎么提现才最优
小白入行,先从餐饮开始
新人盲盒主播第一次直播
电台直播四大节奏,你学会了吗?
新人主播必看!直播间引导加粉丝团话术
主播一天背一条 直播不慌
📍东莞!招带货主播啦!小白可做!
最新文章
主播写作业文案
播不动?新手主播的“通病”,你是不是全中
新人主播进步最快的方式
没有粉丝可以直播吗
饰品不露脸直播,七天起飞
(新人主播必看)新人主播怎么做
直播第三天记录📝开始好一点啦
这种主播不要直播了,趁早找个班上!
新人直播第一天该做什么
语音厅新人小白怎么做?
推荐阅读
新人主播学习话术~第一天!
新人主播全流程话术指南
新手主播“拿捏”大哥的全流程
带货主播,毁了我的女儿
新人主播直播间播不起来的十大原因!!!
新人主播必看!可以让粉丝动起来的点赞话术
20岁,一个人,靠抄起号成功了
这么有梗|活该她赚
语音厅新人入门技巧
别死背话术了,顶级主播用框架啥都能播❗️❗️
饰品直播保姆级攻略丨新人必看
皖ICP备20008326号-9
| QQ:859242200 | 地址:江苏省宜兴市人力资源产业园 | 电话:13295639219 |
首页
搜索
留言
预订电话