拿了50多个面试邀约的秋招满分简历、附模板

发布时间:2025-09-25 10:29:45   

拿了50多个面试邀约的秋招满分简历、附模板

拿了50多个面试邀约的秋招满分简历、附模板

拿了50多个面试邀约的秋招满分简历、附模板

拿了50多个面试邀约的秋招满分简历、附模板

拿了50多个面试邀约的秋招满分简历、附模板

拿了50多个面试邀约的秋招满分简历、附模板

拿了50多个面试邀约的秋招满分简历、附模板

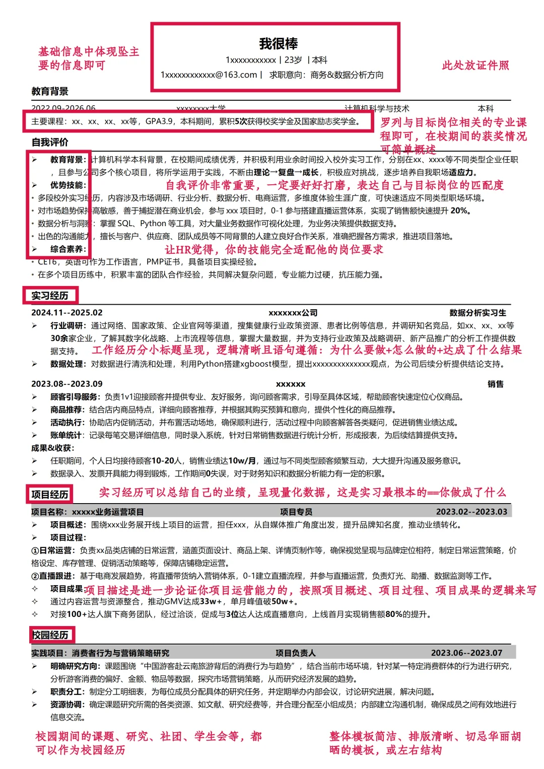
#职场@职场薯 邀请,小红书上线了文档上传功能,给准备秋招的同学们分享一份满分的简历模板,大家可以自取。\n除模板外,也分享给大家,如何写出一份满分的秋招简历,我的学员用这个方法,拿到了50多个面试邀约。\n \n1️⃣首先,简历的核心是:匹配度。\n一份让HR在30s内决定是否约你面试的秋招简历需要包含:基础信息--学校和专业背景--自我评价--实习经历--项目经历--校园经历,整体逻辑清晰、语言精炼。\n \n2️⃣在上述板块中,坠核心的是自我评价、实习经历、项目经历。\n①自我评价:分为教育背景、优势技能、综合素养(或荣誉证书)\n--教育背景用1-2句话精炼概述自己在校期间的经历,高度提炼这4年来的高光时刻,在HR面前呈现一个优秀立体的你。\n--优势技能:围绕目标岗位所需技能展开,比如你投递“用户运营”,匹配的是“用户生命周期管理”“社群运营”“活动执行”“数据分析”等。\n--综合素养:若在校期间荣誉证书较多,可以体现荣誉,若不是很多,可以写和目标岗位相关的综合软技能,比如“用户运营”,就是“洞察力和敏感度”“同理心”“快速迭代”等。\n②实习经历:如果有好几段实习经历,优先放跟目标岗位相关的,如果实习少,也别忽视你在大学期间的每件小事,都可以包装成为实习经历,家教、游戏运营、做自媒体等、打工经历,包装一下都能成为实习经历。\n③项目经历:通过具体项目展现岗位所需能力,体现出“解决问题的思路”“团队协作的能力”,框架可以按照项目背景--项目过程--项目结果,让项目成为“能力的佐证”。\n \n3️⃣校园经历:\n比如课题、学生会、社团,针对在校园经历中的工作,提炼出类别,细化工作内容(格式:具体工作+业绩成果+量化数据)\n \n4️⃣其他:\n①应届生的简历需要在一页内,5年工作经验以上的,可以放宽至2页。\n②基础信息只需要呈现姓名、电话、邮箱、年龄。\n③排版简洁专业,不要使用花里胡哨的模版,字体统一,关键词突出。\n④写完后多检查,保证无错别字,简历不能造假,虚构易识破。\n⑤有好几个方向,一定要针对性制作不同的简历。\n模板大家自取。\n我是Louis,职业咨询|定位|简历优化|面试模拟|谈薪offer|职场人际|晋升跨行,职场的每个阶段,我都陪着你。#简历模板 #求职辅导 #斩获offer的秘诀 #简历#简历优化 #三分钟简历急救

上一篇:附模板)双非文科一周5面的简历长什么样🔥

上一篇:南阳市唐河县卫生系统招聘公告

皖ICP备20008326号-9  |   QQ:859242200  |  地址:江苏省宜兴市人力资源产业园  |  电话:13295639219  |