✨简历逆袭攻略|这样写HR秒给offer!✨

发布时间:2025-09-24 16:50:30   

✨简历逆袭攻略|这样写HR秒给offer!✨

✨简历逆袭攻略|这样写HR秒给offer!✨

✨简历逆袭攻略|这样写HR秒给offer!✨

✨简历逆袭攻略|这样写HR秒给offer!✨

✨简历逆袭攻略|这样写HR秒给offer!✨

✨简历逆袭攻略|这样写HR秒给offer!✨

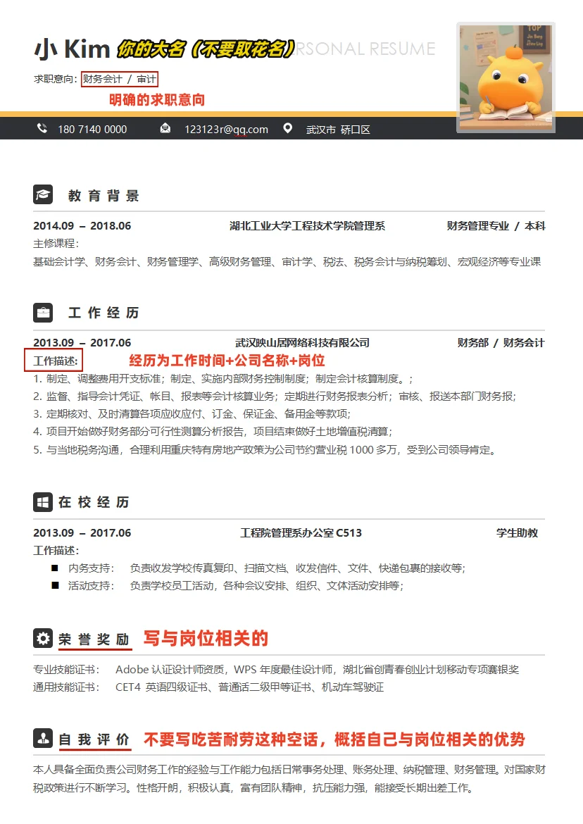
❶【个人信息】简而精!💡​\n姓名 + 电话 + 邮箱 + 求职意向足矣,别堆无关信息!​\n照片选职业照📸,白底 / 蓝底更显专业,颜值加分 upup~​\n❷【教育背景】倒序排列!📚​\n应届生必写!硕士>本科顺序,GPA / 专业排名 / 核心主修课直接高亮✨​\n例:“GPA 3.8/4.0(专业前 10%)”“主修《市场营销》《数据分析》”​\n❸【实习 / 工作经历】STAR 法则救命!🚀​\n情境 + 任务 + 行动 + 结果,缺一不可!关键是数据量化!​\n❹【校园经历】别藏着!🏆​\n学生会任职、竞赛获奖、项目参与全写上,突出领导力 + 执行力!​\n例:“组织校园创业大赛,统筹 100 + 选手报名,活动满意度 95%”​\n奖项注明级别,“校级”“国家级” 一目了然~​\n❺【相关技能】写清楚!🔧​\n语言能力:四六级 / 雅思 / 托业直接标分数,“六级 580 分” 比 “英语良好” 强 10 倍!​\n工具技能:PS/PR/Excel(VLOOKUP)等,注明熟练度 “精通”“熟练”“掌握”​\n❻【自我评价】拒绝空话!🎯​\n紧扣岗位 JD 关键词!运营岗突出 “用户增长经验”,审计岗强调 “CPA 过 3 科 + 细心严谨”​\n例:“擅长短视频内容策划,有 3 个月电商运营实习经历,能独立完成脚本撰写与数据复盘”​\n✨核心逻辑:每段经历都要 “贴岗位”!​\nHR 扫简历 3 秒定生死,用好关键词,直接锁定你~​\n按这套写,offer 离你超近! 祝大家都能拿到心动 offer!💼\n \n#小红书可以发文件了 #求职秘籍 #一起双向奔赴呀 #应届生求职 #求职秘籍 #职场干货 #高分简历怎么写 #简历 #简历模板 #斩获offer的秘诀

上一篇:一天看了上百份简历,就这份最好❗

上一篇:25届应届大学生文员岗位满分求职简历模板!

皖ICP备20008326号-9  |   QQ:859242200  |  地址:江苏省宜兴市人力资源产业园  |  电话:13295639219  |