一天看了上百份简历,就这份最好❗

发布时间:2025-09-24 16:49:34   

一天看了上百份简历,就这份最好❗

一天看了上百份简历,就这份最好❗

一天看了上百份简历,就这份最好❗

一天看了上百份简历,就这份最好❗

一天看了上百份简历,就这份最好❗

一天看了上百份简历,就这份最好❗

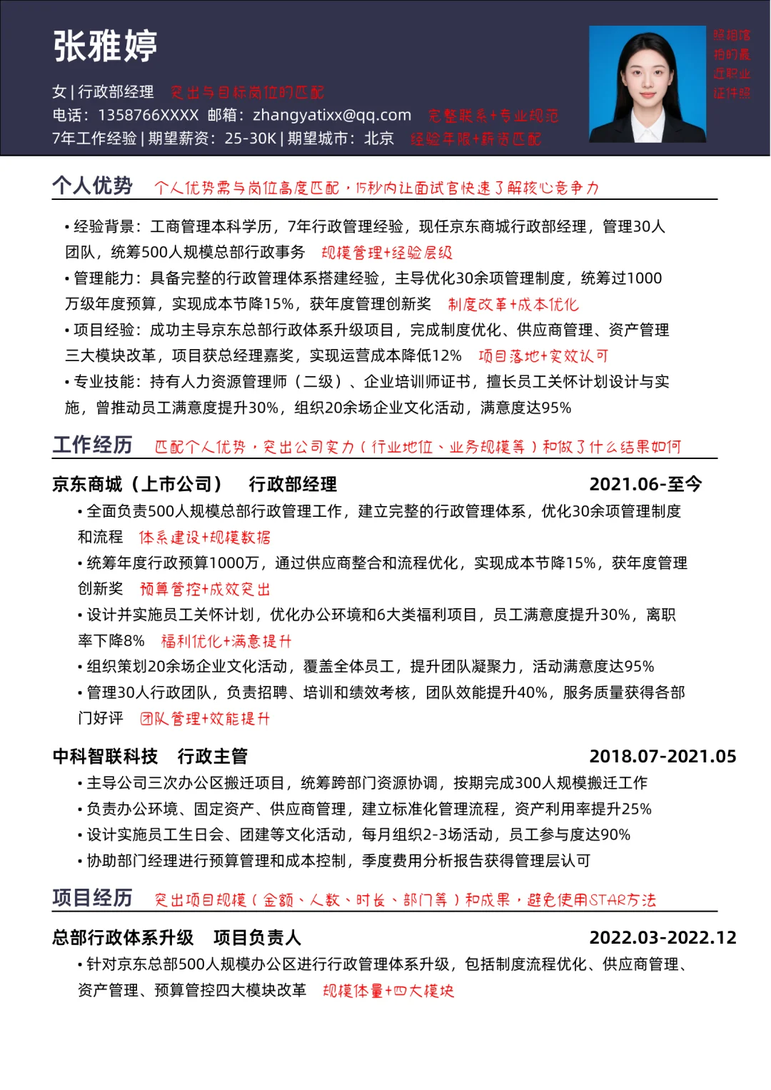
面试官无法拒绝的简历,对标Boss岗位也在里面哦\n \n作了10年高管,看过 20000 + 简历后发现:\n优秀简历是宣传海报\n🌟 核心铁律:15秒定生Si!抓住面试官眼球\n❶ 目标导向:只写和JD相关的内容!\n比如应聘「行政部经理」,删除不相关经历,突出 “行政管理、成本控制” 相关项目。\n❷ 量化成果:用数字代替形容词!\n无效表达:“提升团队效率”\n炸场写法:“主导行政流程优化,年节省成本 100 万”\n❸ 动词开挂:用强动作词开头,拒绝软绵绵\n主导 / 搭建 / 优化 / 推动 / 实现\n例:“搭建行政数据分析体系,助力成本降低 20%”\n \n1️⃣ 个人信息:极简\n✓ 必写:姓名 + 目标岗位 + Phone + Email\n✗ 禁止:年龄 / 婚否 / 政治面貌(除国央企要求)、生活照(用海马体商务照!)\n \n2️⃣ 个人优势:你的“黄金30秒电梯演讲”🎤\n3 句话让 面试官 记住你:\n身份定位:“5 年以上大型企业行政管理经验,精通行政管理体系建设与团队管理”\n核心技能:“主导过多个百万级行政优化项目,数据驱动成本控制”\n量化成就:“优化员工福利项目,员工满意度提升 25%”\n⚠️ 大忌:“学习能力强”、“善于沟通”\n \n3️⃣ 工作/实习经历:用「成就公式」碾压对手\n公式:强动词 + 具体任务 + 量化成果\n🔍 案例对比:\n✖ 流水账:“负责行政工作,完成日常管理任务”\n✔ 进阶版:“主导办公环境优化项目,提升员工效率 15%”\n💡 小公司逆袭术:“任职细分领域前3公司,产品覆盖10万+用户!”\n \n4️⃣ 项目经历:只放王炸!💣\n✓ 选 2-3 个与 JD 强相关的项目,突出 3 点:\n角色:“项目负责人,带领行政团队”\n规模:“涉及全公司部门,预算管理”\n成果:“项目落地后,行政流程效率提升 30%,成本降低 15%”\n⚠️ 重要提示:别用STAR长篇大论!\n \n🧰 加分细节:把JD里关键词直接“偷”进简历!如“行政管理体系规划”!\n \n#简历优化 #应届生找工作 #简历模板 #求职简历 #应届生求职  #职场干货 #面试技巧 #简历 #行政管理 #团队管理

上一篇:26师范生简历修改

上一篇:✨简历逆袭攻略|这样写HR秒给offer!✨

皖ICP备20008326号-9  |   QQ:859242200  |  地址:江苏省宜兴市人力资源产业园  |  电话:13295639219  |