
云南省烟草专卖局(公司)2023年高校毕业生招聘公告(第二批)
云南省烟草公司成立于1982年3月,云南省烟草专卖局成立于1983年11月,云南省烟草公司和云南省烟草专卖局合署办公,实行“一套机构、两块牌子”,负责全省烟草专卖监督管理、烟叶生产和省内卷烟销售工作,下辖16个州(市)局(公司)、7个直属单位、129个县级局(分公司)。我们始终坚持发展是第一要务、人才是第一资源,为全面贯彻落实人才强企战略,全力推动企业高质量发展,根据公司发展需要,拟公开招聘高校毕业生。现将有关事项公告如下:
一、招聘计划
本次计划招聘497人。
二、招聘对象
(一)招聘的岗位、数量、专业、学历等要求详见附件。招聘人员录用后在烟站等基层一线服务期不低于10年。
(二)2021年5月1日至2023年12月31日期间毕业,并取得学历学位证书的国(境)内普通高校毕业生;2021年5月1日至2023年12月31日期间取得国(境)外学历学位和教育部留学服务中心学历学位认证书的留学回国人员。未与其他单位建立劳动合同关系。
三、基本条件
(一)具有中华人民共和国国籍;
(二)拥护中华人民共和国宪法,拥护中国共产党领导和社会主义制度;
(三)具有良好的政治素质和道德品行;
(四)具有正常履行职责的身体条件和心理素质;
(五)具有符合岗位要求的工作能力;
(六)大学本科毕业生年龄不超过25周岁(1997年4月27日以后出生)、硕士研究生不超过30周岁(1992年4月27日以后出生)、博士研究生不超过35周岁(1987年4月27日以后出生);
(七)符合岗位要求的其他规定条件。
四、招聘程序
(一)网站报名。报名时间2023年4月28日10时至2023年5月12日10时。应聘者登录云南省烟草专卖局网站(https://www.yn-tobacco.com/),进入“招聘”专栏报名,每人可报考2个岗位。报名提交资料包括个人简历、就业推荐表、学历证明、相关证书、奖励等,应聘者应当提交规定的报考申请材料,并对报名所填信息和提交资料的真实性、准确性、完整性、有效性负责,报名资料概不退还。报名资料一经提交不得修改,应聘者提交报名资料前务必认真审核。除通过指定系统报名外,不接受其他任何形式的报名。
(二)资格审查。资格审查根据本公告及报考岗位资格条件对应聘者报考申请进行审查,择优确定通过资格审查人员。资格审查结果登录云南省烟草专卖局网站“招聘”专栏查询。
资格审查贯穿招聘全过程,在招聘过程中任何环节发现有报考信息不实、条件不符等情形的不进入下一环节,由此发生的个人损失由应聘者自行承担。
(三)笔试。笔试内容为综合水平测验,笔试时间、地点、要求另行通知。笔试成绩登录云南省烟草专卖局网站“招聘”专栏查询。
(四)在线测试及面试。根据笔试成绩从高到低顺序,按照不低于岗位招聘数2倍、不超过岗位招聘数5倍的比例确定进入在线测试、面试人员。面试开始前开展现场资格复审,现场资格复审及面试的时间、地点、要求另行通知。同时进入两个岗位面试的考生,出现面试时间冲突的,只能选择一个岗位参加面试。面试成绩登录云南省烟草专卖局网站“招聘”专栏查询。
(五)综合成绩计算。笔试、面试满分均为100分,按笔试40%、面试60%计算综合成绩。综合成绩在云南省烟草专卖局网站“招聘”专栏公布。综合成绩未达60分者不得进入下一环节。
(六)考察。根据综合成绩从高到低顺序,按照1:1比例确定考察人选。同岗位综合成绩相同者面试成绩高者优先。考察发现有不符合录用资格的,不进入体检环节。同时进入两个岗位考察的人员,在考察前完成志愿确认,选择一个岗位进入考察。
(七)体检。体检参照《公务员录用体检通用标准(试行)》执行,招聘计划中有特殊要求的岗位,按要求增加相应的体检项目。体检的具体时间、地点等另行通知。招聘单位或体检对象对体检结果有疑问的,可提出复检,体检结果以复检结论为准。体检或复检不合格的不予录用。
(八)公示及录用。根据应聘者的综合成绩、考察情况和体检结果等,择优确定拟录用人员。招聘结果在国家烟草专卖局网站(http://www.tobacco.gov.cn/)和云南省烟草专卖局网站“招聘”专栏公示。公示期满,对没有问题或者反映问题不影响录用的,按照规定程序办理录用手续。录用人员有下列情形之一的,一律取消录用资格:
1.未在规定时间内取得报考岗位规定的学历、学位证书、就业协议等材料的;因政策调整,学校推迟发证的除外,但须提供学校书面证明并经招聘单位认定。
2.其他不符合报考、录用要求的。
五、注意事项
(一)应聘者不得报考录用后即构成干部任职回避情形的岗位,也不得报考与本人有夫妻关系、直系血亲关系、三代以内旁系血亲关系以及近姻亲关系的人员担任领导成员的用人单位的岗位。考生出现违反回避情形的,取消考试或录用资格,已录用的,解除劳动关系。
(二)应聘者应确保联系方式(电话、邮箱)填写准确,通讯工具畅通,招聘过程中无法及时收到通知、信息以及联系不到考生本人的,视为考生自动放弃资格。
(三)本次招聘不收取任何费用,不委托任何机构举办考试辅导班,未指定任何考试用书,谨防上当受骗。
(四)应聘者须诚信参与招聘的各个环节,不违纪违规,不随意放弃。如违反规定,一经查实,给予取消考试资格、考试成绩或录用资格的处理,且3年内不得报名参加云南省烟草专卖局(公司)招聘。
六、其他
(一)应聘者放弃或被取消资格的,招聘单位有权决定是否进行递补或削减招聘人数。需要递补的,根据同岗位综合成绩从高到低顺序依次递补,综合成绩相同者面试成绩高者优先。统筹年度招聘计划及应聘者的岗位匹配度,招聘单位可决定是否进行调整。
(二)本次招聘将结合工作推进情况,必要时将对有关安排进行适当调整。
招聘咨询电话见附件,咨询时间: 工作日9:00—17:00。
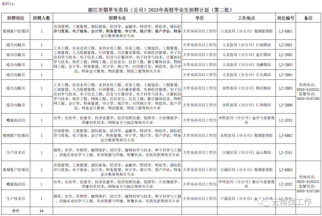
附件:17家单位招聘计划表
2023年4月27日

来源:云南省烟草专卖局(公司)