手机导航
网站首页
工作
招聘
岗位
猎头
急聘
人才
人才地图招聘应用指南系列之四步落地法
发布时间:2025-09-03 00:39:24
人才地图招聘应用指南系列之四步落地法
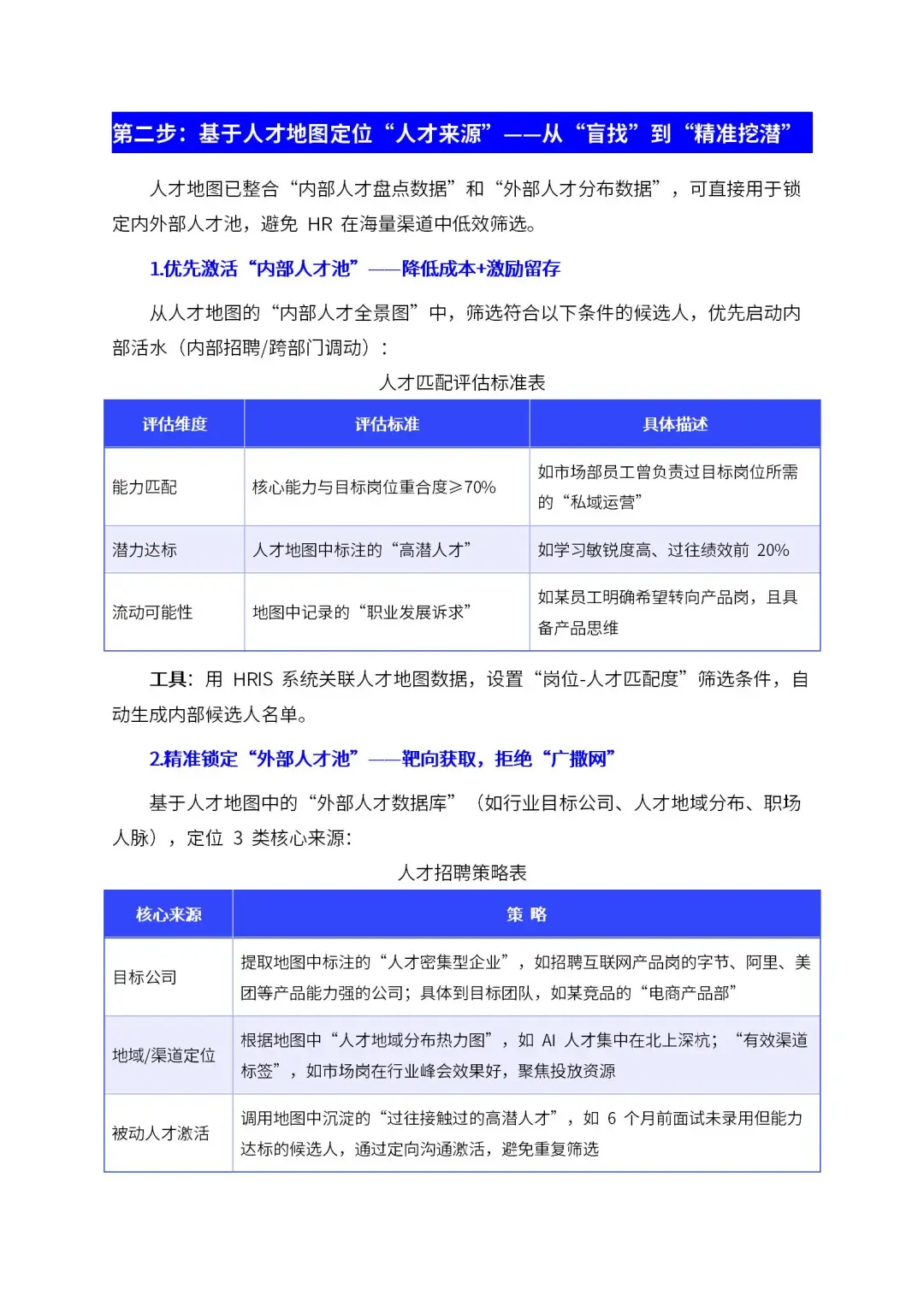
人才地图招聘应用指南系列之四步落地法 人才地图是连接企业战略与招聘执行的核心工具,其价值在于将“模糊的招聘需求”转化为“精准的人才定位与获取策略”,帮助企业缩短招聘周期、提升候选人匹配度、降低错聘风险。结合人才地图的核心数据(岗位能力模型、内外部人才分布、人才流动趋势),具体可通过以下4个步骤落地到招聘场景,可将招聘从“被动响应需求”转变为“主动支撑战略”,实现“招得准、招得快、留得住”的目标。
#人力资源管理手册
#人事行政HR必备工具
#hr
#人才地图构建
#人才管理战略
#人才队伍建设
上一篇:
人才地图招聘应用指南:人才地图核心解读
上一篇:
2025年宜春市引进紧缺人才124人,带编!
热门文章
扬州招人啦
天津教招必看的6个网站!
保定工作求助
保定没人想做没有压力的工作嘛!!!
硕士进高校 | 这些公众号不容错过~
湖南劳动人事职业学院高层次人才招聘21人
裸辞gap21个月转行|银行离职能干什么❓3️⃣
2025年宜春市引进紧缺人才124人,带编!
人才地图招聘应用指南系列之四步落地法
人才地图招聘应用指南:人才地图核心解读
最新文章
求工作了!泰安!
80道湖南省地质院高层次人才招聘面试题答案
鹿泉有没有双休早九晚五的工作
有编制!浙江工贸职业技术学院人才招聘
河南工程学院2025年高层次人才招聘公示名单
泰山康复中心招聘
淄博师范高等专科学校高层次人才招聘
确定不来和我做同事吗?
广西农信社高层次紧缺人才招聘公告🪧
2025年中国工商银行内蒙各地人才招聘70人
推荐阅读
扬州招人啦
天津教招必看的6个网站!
保定工作求助
保定没人想做没有压力的工作嘛!!!
硕士进高校 | 这些公众号不容错过~
湖南劳动人事职业学院高层次人才招聘21人
裸辞gap21个月转行|银行离职能干什么❓3️⃣
2025年宜春市引进紧缺人才124人,带编!
人才地图招聘应用指南系列之四步落地法
人才地图招聘应用指南:人才地图核心解读
求工作了!泰安!
皖ICP备20008326号-9
| QQ:859242200 | 地址:江苏省宜兴市人力资源产业园 | 电话:13295639219 |
首页
搜索
留言
预订电话