手机导航
网站首页
工作
招聘
岗位
猎头
急聘
人才
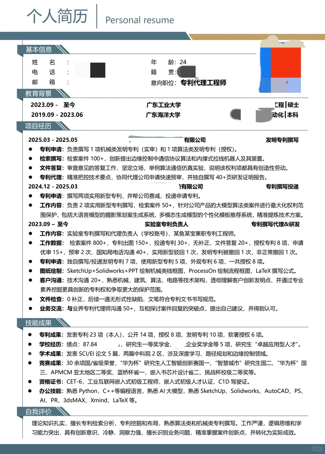
双非硕,专利工程师❤️这简历能进大厂吗?
发布时间:2025-08-20 21:14:52
双非硕,专利工程师❤️这简历能进大厂吗?
应届生\n
大厂专利工程师\n
有机会吗\n
大厂专利工程师岗位卡学历吗\n
小红书好少简历借鉴\n
友友能给点建议吗?\n
\n
#广东工业大学
#广东海洋大学
#秋招
#春招
#研究生
#简历
#专利
#专利申请
#秋招面试
#应届生工作
上一篇:
老板说再招不到人就让我回家洗洗睡吧
上一篇:
实在没招了 家人们
热门文章
西文理招两名行政老师
先把免笔试的外企都投完😎
人力资源专业应届生,这些国央企一定要投!
光谷国企招人!!直签 !!
福州国企招聘|无经验可投!双休+五险一金!
中国华能集团招人啦!大型能源央企!
感觉今年的重庆校招很缺人啊🥺!
26届国企秋招开始截止了?
优质高薪好进央企——淮安
总行等央企国企筛选简历的逻辑
最新文章
国家能源集团2026校招🔥
管理类专业必投央国企——秋招篇
中石化26秋招,今年是蕞简单的一年!
东莞冷门但意外好进的国企推荐
苏州秋招开了好多!撸起袖子猛猛投
四川地区冷门但待遇超好的央国企 赶快收藏
不是?没人告诉我福建秋招开这么多🤩啊!
国企招聘|中国信达新疆分公司2025校招启动
北航天出版社招人啦,国企,宝子们快看看!
湖北交通建设集团招人 周末双休 六险二金
推荐阅读
我宣布这才是一个公司正常面试该有的水平
公司看重员工的稳定性,却又在试用期辞退员
解析公司解散部门、撤销职位、调岗之套路!
大专生友好公司(厦门篇)
找不到工作可能是因为不会搜岗位
还有人找工作吗???
太原人事
哪些销售岗位,更容易月入 10万
仓库打包员
招人!!!初创公司招人!
找代运营团队
ICP备20008326号-9
| QQ:888888888 | 地址:地球村88号 | 电话:1888888888 |
首页
搜索
留言
预订电话