手机导航
网站首页
工作
招聘
岗位
猎头
急聘
人才
人才比储备处理流程及制度
发布时间:2025-08-04 23:34:21
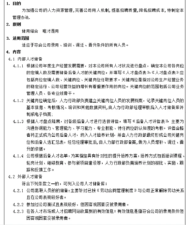
人才比储备处理流程及制度
#get职场新知识
#HR人力资源
#管理学
#干货分享
#人才引进
#工作Vlog
上一篇:
你知道吗?
上一篇:
猎头“人才库”标签打的好,业绩翻3倍
热门文章
三亚育才区储备人员100人
北京门头沟大峪街道社区笔试106人进审🔥
做实县域人才“引育留”文章
北京门头沟大峪街道社区储备人才招聘
HR 和猎头狂喜!免费人才库📚
留学生如何找工作呢❓
人才库建设三部曲
上海招储备人才38名!
人才储备培养储备计划实施
新疆人才引进,本科生也有机会啦
最新文章
人才库,企业的私域流量池
国家电网秘密储备人才,择业期内,大专就行
研发人员激励方案设计🔥🔥🔥
"2025企业人才梯队建设方案"
2025北京门头沟大峪街道社区储备人才面试
海南选调省直or上海闵行储备人才(事业编)
奉贤区储备人才公告
猎头“人才库”标签打的好,业绩翻3倍
人才比储备处理流程及制度
你知道吗?
推荐阅读
三亚育才区储备人员100人
北京门头沟大峪街道社区笔试106人进审🔥
做实县域人才“引育留”文章
北京门头沟大峪街道社区储备人才招聘
HR 和猎头狂喜!免费人才库📚
留学生如何找工作呢❓
人才库建设三部曲
上海招储备人才38名!
人才储备培养储备计划实施
新疆人才引进,本科生也有机会啦
人才库,企业的私域流量池
皖ICP备20008326号-9
| QQ:859242200 | 地址:江苏省宜兴市人力资源产业园 | 电话:13295639219 |
首页
搜索
留言
预订电话