东北
黑龙江
吉林
辽宁
其他
华北
河北
山西
北京
天津
内蒙古
华南
广东
广西
海南
香港
西南
四川
西藏
重庆
四川
贵州
云南
西北
新疆
甘肃
陕西
甘肃
青海
宁夏
新疆
华中
河南
湖南
湖北
华东
上海
江苏
浙江
安徽
福建
江西
山东
当前位置:
首页
>
其他
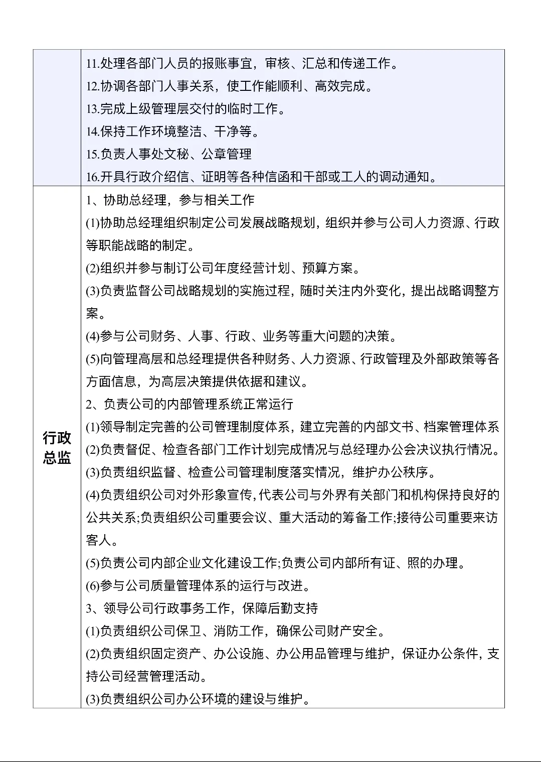
>公司职能部门及岗位职责第一章管理架构第
公司职能部门及岗位职责第一章管理架构第
2024-10-08 23:22:58
公司职能部门及岗位职责第一章管理架构第
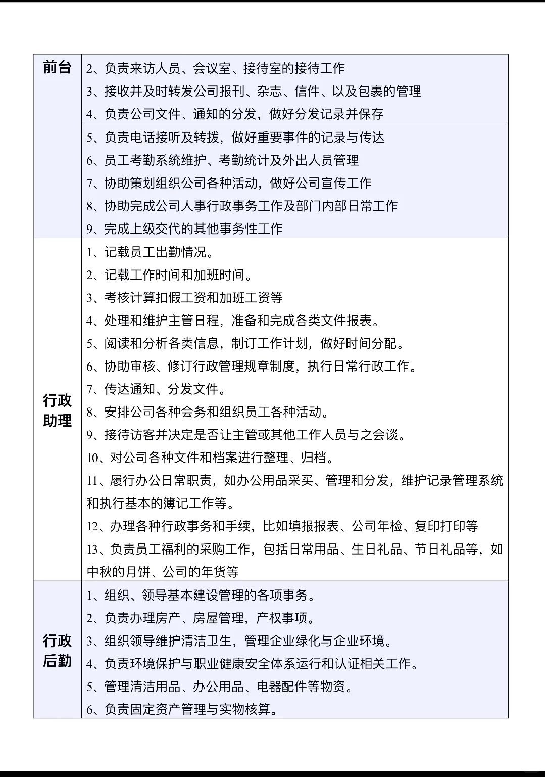
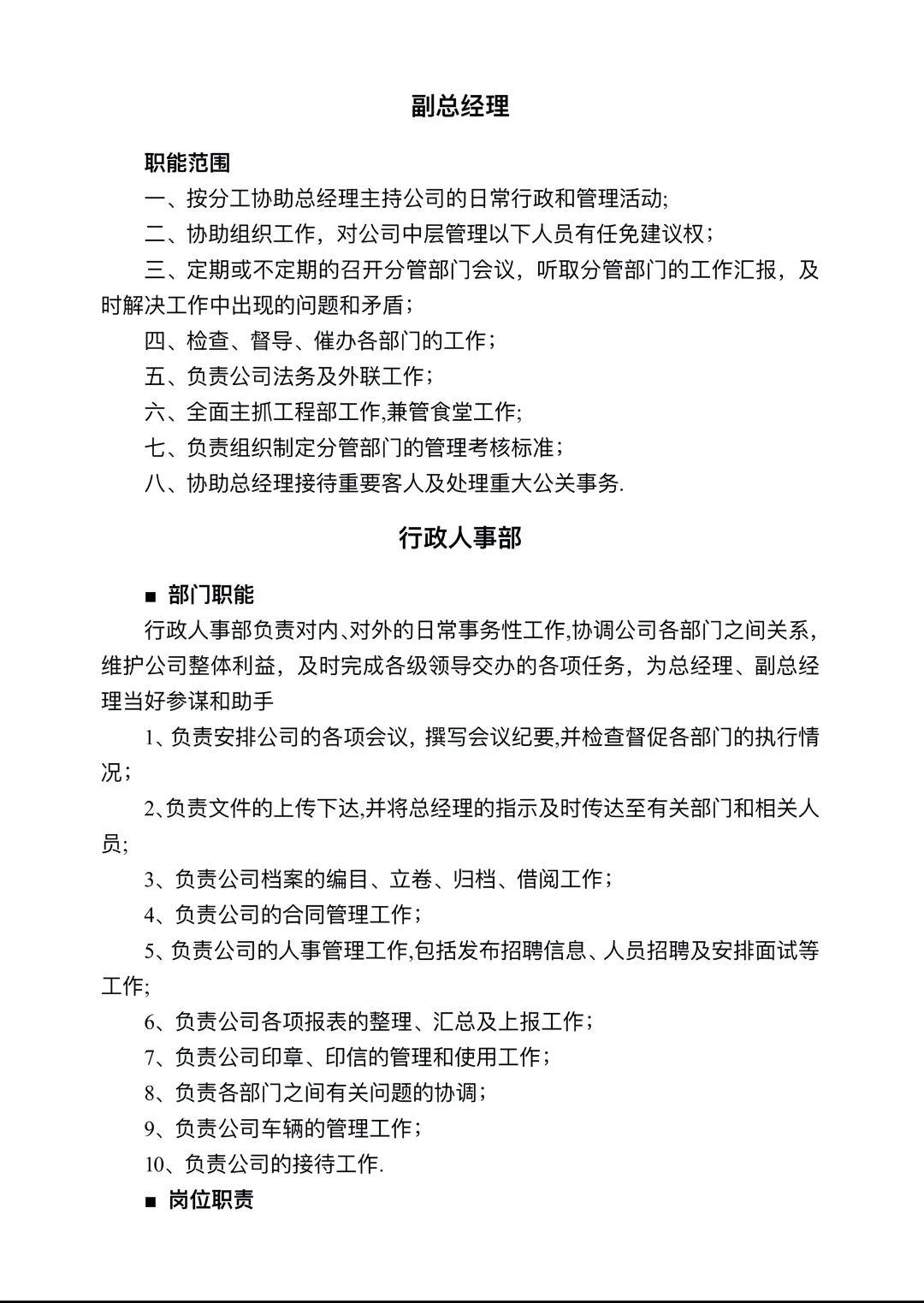
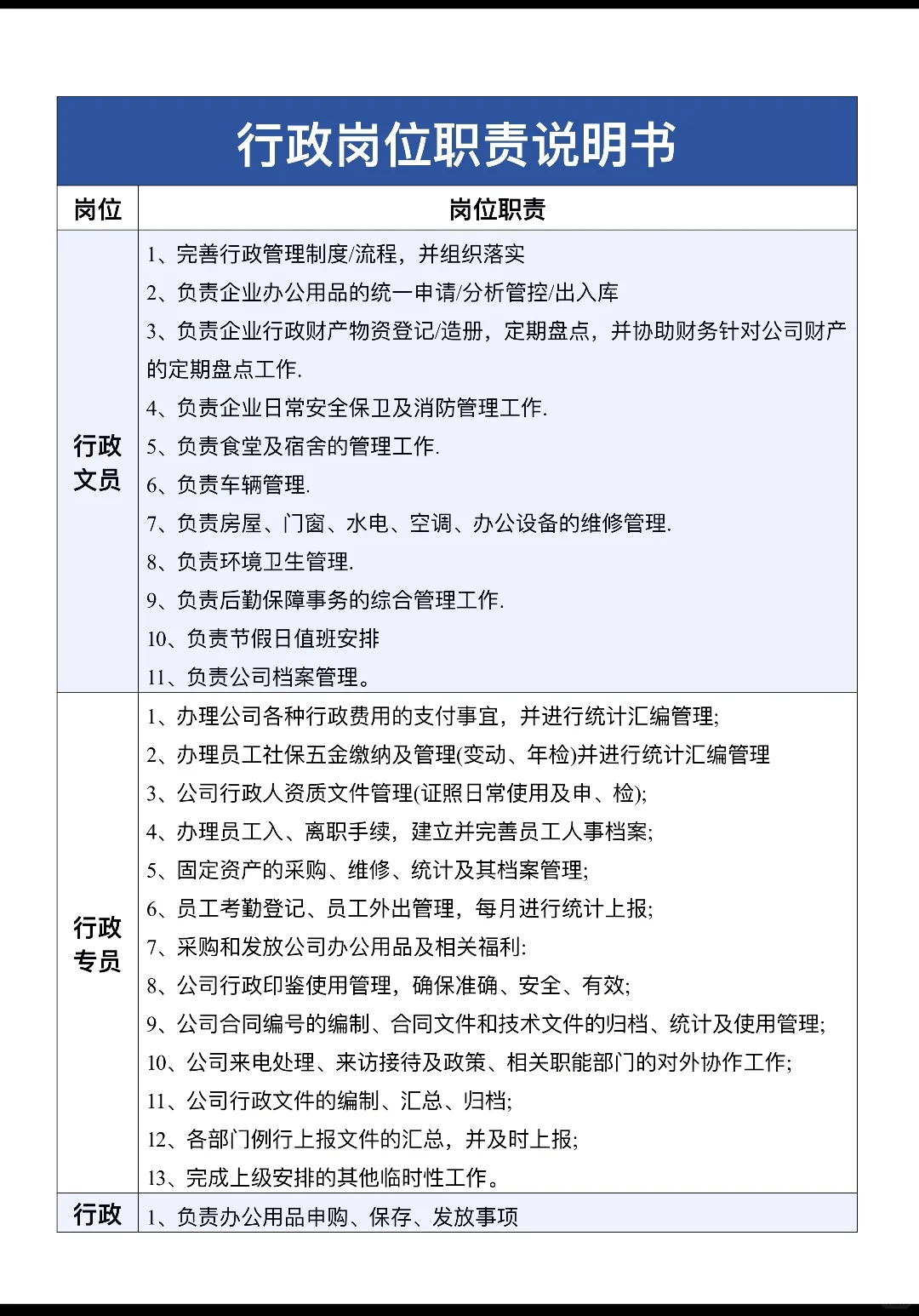
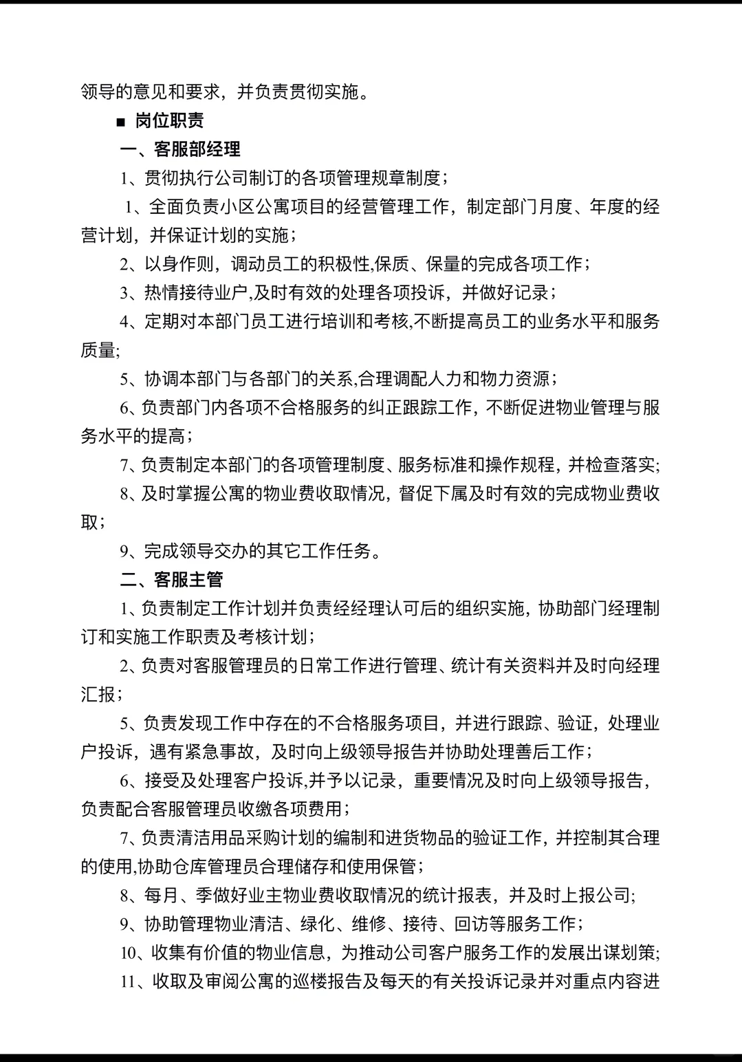
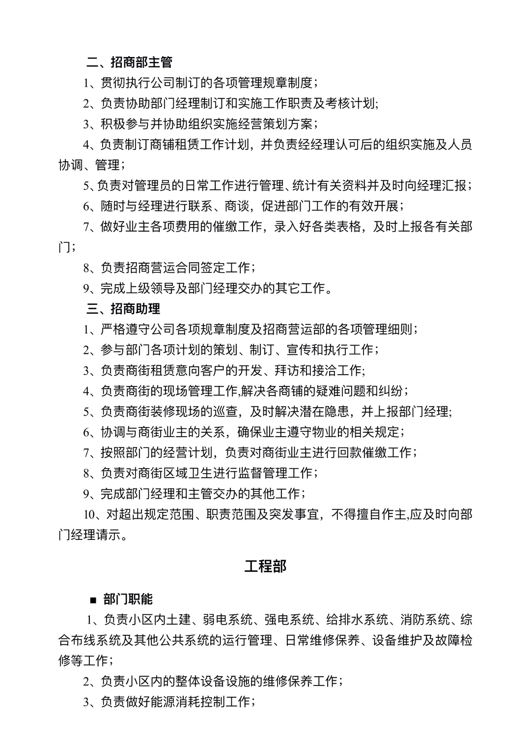
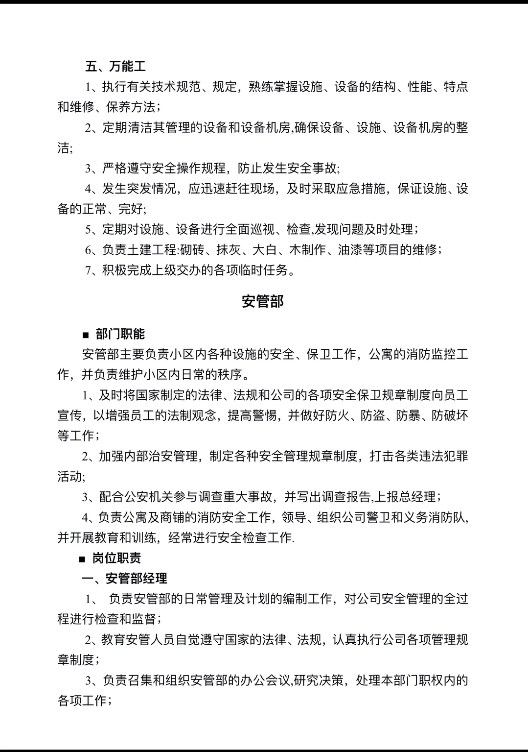
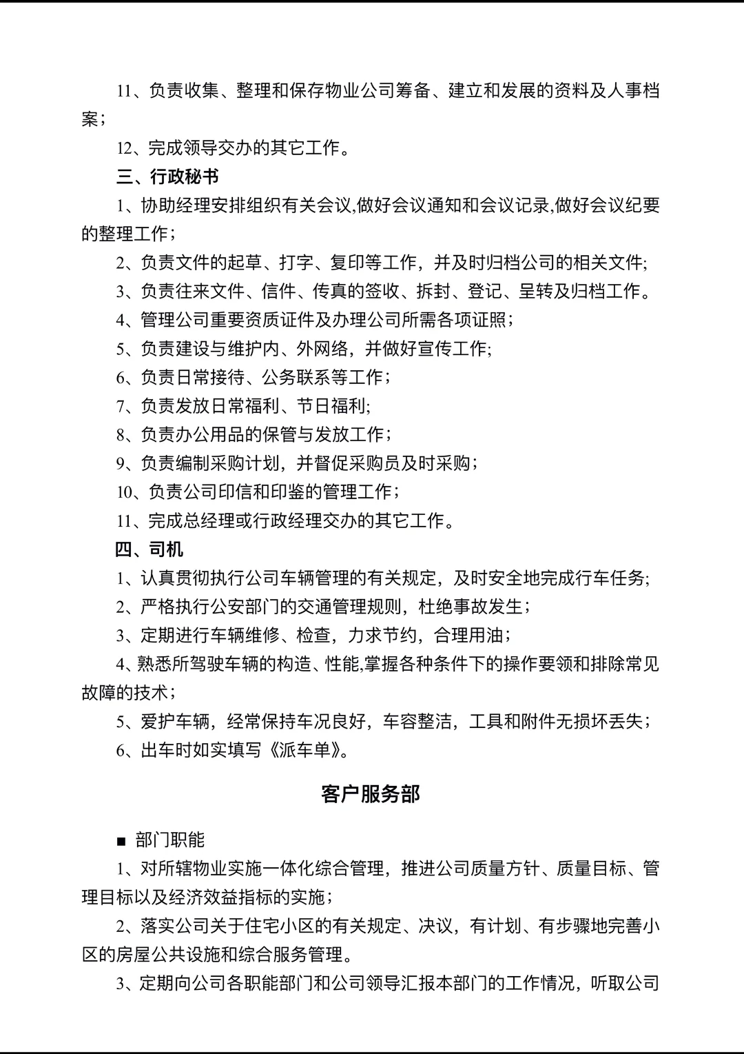
公司职能部门及岗位职责 第一章管理架构 第一节 组织架构 总经理 副总经理 行政人事部 财务部 客服部 招商部 工程部 安管部 第二节 职能部门及岗位职责 总经理 职能范围: 一、负责主持公司的全面经营管理工作; 二、组织实施集团公司及董事会决议; 三、审定公司内部管理和基本管理制度; 四、负责审定公司内部机构设置方案、定岗定编; 五、负责公司中层以下人员的任免; 六、组织审定公司的年度财务预、决算方案: 七、负责公司下属管理人员及员工的思想建设; 八、审定公司工资奖金分配方案并组织实施。
#管理制度
#人事管理
#绩效考核
#星楚餐饮
#星楚餐饮商学院
#星楚餐饮服务体系
#星楚管理
本文来自网友投稿或网络内容,如有侵犯您的权益请联系我们删除,联系邮箱:wyl860211@qq.com 。
每个公司不可或缺的岗位,我们帮整理好啦!
用大白话秒懂公司里的高管职位,一图看懂!
最新文章
每个公司不可或缺的岗位,我们帮整理好啦!
公司各岗位职责。
🔥带你了解科技公司有哪些岗位
这些工设校招岗位你还没投!!
一次性了解公司这些职务😍
公司人员组织架构图
公司各类岗位职责说明书(64页全)
北美4A广告公司初级岗位就这么选
大公司财务部门分工大揭秘🔥
研发团队职位图谱
热门文章
生产部组织架构与岗位配置
设计师岗位说明书/绩效考核/聘用合同
服装公司商品组织架构与岗位职责
我面试过的经管类好岗位推荐(第二弹)
销售部岗位说明书
🎓企业高层|组织架构图与岗位职责
行政人事助理岗位职责#行政#人事#岗位职责
初创公司必备‼️公司人员组织架构和岗位制度
集团公司行政人事组织架构图,拿来即用
机构与岗位职责清单
随机文章
10个月宝宝每天需要喝多少奶粉?
互联网行业有哪些岗位❓工资蕞高的怎么是…
人力资源部各岗位职责
🔥🔥一图说清🔍券商5大核心部门✅
银行秋招临近!20个银行岗位!速戳👇
外企急招第十四弹
🧮 财务8个岗位及主要工作内容
岗位薪酬、领导岗位考核标准、福利待遇
人事行政岗位职责说明书,详细全面
金融行业🔛前中后台适合什么人?
求职Day4
基本
文件
流程
错误
SQL
调试
请求信息 : 2025-11-21 10:35:18 HTTP/1.1 GET : https://www.rcgz.com.cn/a/255306.html
运行时间 : 0.114341s [ 吞吐率:8.75req/s ] 内存消耗:4,131.85kb 文件加载:140
缓存信息 : 0 reads,0 writes
会话信息 : SESSION_ID=8ae053f49fecd0b6f769f4de938d4843
/yingpanguazai/ssd/ssd1/www/www.rcgz.com.cn/public/index.php ( 0.79 KB )
/yingpanguazai/ssd/ssd1/www/www.rcgz.com.cn/vendor/autoload.php ( 0.17 KB )
/yingpanguazai/ssd/ssd1/www/www.rcgz.com.cn/vendor/composer/autoload_real.php ( 2.49 KB )
/yingpanguazai/ssd/ssd1/www/www.rcgz.com.cn/vendor/composer/platform_check.php ( 0.90 KB )
/yingpanguazai/ssd/ssd1/www/www.rcgz.com.cn/vendor/composer/ClassLoader.php ( 14.03 KB )
/yingpanguazai/ssd/ssd1/www/www.rcgz.com.cn/vendor/composer/autoload_static.php ( 4.90 KB )
/yingpanguazai/ssd/ssd1/www/www.rcgz.com.cn/vendor/topthink/think-helper/src/helper.php ( 8.34 KB )
/yingpanguazai/ssd/ssd1/www/www.rcgz.com.cn/vendor/topthink/think-validate/src/helper.php ( 2.19 KB )
/yingpanguazai/ssd/ssd1/www/www.rcgz.com.cn/vendor/topthink/think-orm/src/helper.php ( 1.47 KB )
/yingpanguazai/ssd/ssd1/www/www.rcgz.com.cn/vendor/topthink/think-orm/stubs/load_stubs.php ( 0.16 KB )
/yingpanguazai/ssd/ssd1/www/www.rcgz.com.cn/vendor/topthink/framework/src/think/Exception.php ( 1.69 KB )
/yingpanguazai/ssd/ssd1/www/www.rcgz.com.cn/vendor/topthink/think-container/src/Facade.php ( 2.71 KB )
/yingpanguazai/ssd/ssd1/www/www.rcgz.com.cn/vendor/symfony/deprecation-contracts/function.php ( 0.99 KB )
/yingpanguazai/ssd/ssd1/www/www.rcgz.com.cn/vendor/symfony/polyfill-mbstring/bootstrap.php ( 8.26 KB )
/yingpanguazai/ssd/ssd1/www/www.rcgz.com.cn/vendor/symfony/polyfill-mbstring/bootstrap80.php ( 9.78 KB )
/yingpanguazai/ssd/ssd1/www/www.rcgz.com.cn/vendor/symfony/var-dumper/Resources/functions/dump.php ( 1.49 KB )
/yingpanguazai/ssd/ssd1/www/www.rcgz.com.cn/vendor/topthink/think-dumper/src/helper.php ( 0.18 KB )
/yingpanguazai/ssd/ssd1/www/www.rcgz.com.cn/vendor/symfony/var-dumper/VarDumper.php ( 4.30 KB )
/yingpanguazai/ssd/ssd1/www/www.rcgz.com.cn/vendor/topthink/framework/src/think/App.php ( 15.30 KB )
/yingpanguazai/ssd/ssd1/www/www.rcgz.com.cn/vendor/topthink/think-container/src/Container.php ( 15.76 KB )
/yingpanguazai/ssd/ssd1/www/www.rcgz.com.cn/vendor/psr/container/src/ContainerInterface.php ( 1.02 KB )
/yingpanguazai/ssd/ssd1/www/www.rcgz.com.cn/app/provider.php ( 0.19 KB )
/yingpanguazai/ssd/ssd1/www/www.rcgz.com.cn/vendor/topthink/framework/src/think/Http.php ( 6.04 KB )
/yingpanguazai/ssd/ssd1/www/www.rcgz.com.cn/vendor/topthink/think-helper/src/helper/Str.php ( 7.29 KB )
/yingpanguazai/ssd/ssd1/www/www.rcgz.com.cn/vendor/topthink/framework/src/think/Env.php ( 4.68 KB )
/yingpanguazai/ssd/ssd1/www/www.rcgz.com.cn/app/common.php ( 0.03 KB )
/yingpanguazai/ssd/ssd1/www/www.rcgz.com.cn/vendor/topthink/framework/src/helper.php ( 18.78 KB )
/yingpanguazai/ssd/ssd1/www/www.rcgz.com.cn/vendor/topthink/framework/src/think/Config.php ( 5.54 KB )
/yingpanguazai/ssd/ssd1/www/www.rcgz.com.cn/config/app.php ( 0.95 KB )
/yingpanguazai/ssd/ssd1/www/www.rcgz.com.cn/config/cache.php ( 0.78 KB )
/yingpanguazai/ssd/ssd1/www/www.rcgz.com.cn/config/console.php ( 0.23 KB )
/yingpanguazai/ssd/ssd1/www/www.rcgz.com.cn/config/cookie.php ( 0.56 KB )
/yingpanguazai/ssd/ssd1/www/www.rcgz.com.cn/config/database.php ( 2.47 KB )
/yingpanguazai/ssd/ssd1/www/www.rcgz.com.cn/vendor/topthink/framework/src/think/facade/Env.php ( 1.67 KB )
/yingpanguazai/ssd/ssd1/www/www.rcgz.com.cn/config/filesystem.php ( 0.61 KB )
/yingpanguazai/ssd/ssd1/www/www.rcgz.com.cn/config/lang.php ( 0.91 KB )
/yingpanguazai/ssd/ssd1/www/www.rcgz.com.cn/config/log.php ( 1.35 KB )
/yingpanguazai/ssd/ssd1/www/www.rcgz.com.cn/config/middleware.php ( 0.19 KB )
/yingpanguazai/ssd/ssd1/www/www.rcgz.com.cn/config/route.php ( 1.89 KB )
/yingpanguazai/ssd/ssd1/www/www.rcgz.com.cn/config/session.php ( 0.57 KB )
/yingpanguazai/ssd/ssd1/www/www.rcgz.com.cn/config/trace.php ( 0.34 KB )
/yingpanguazai/ssd/ssd1/www/www.rcgz.com.cn/config/view.php ( 0.82 KB )
/yingpanguazai/ssd/ssd1/www/www.rcgz.com.cn/app/event.php ( 0.25 KB )
/yingpanguazai/ssd/ssd1/www/www.rcgz.com.cn/vendor/topthink/framework/src/think/Event.php ( 7.67 KB )
/yingpanguazai/ssd/ssd1/www/www.rcgz.com.cn/app/service.php ( 0.13 KB )
/yingpanguazai/ssd/ssd1/www/www.rcgz.com.cn/app/AppService.php ( 0.26 KB )
/yingpanguazai/ssd/ssd1/www/www.rcgz.com.cn/vendor/topthink/framework/src/think/Service.php ( 1.64 KB )
/yingpanguazai/ssd/ssd1/www/www.rcgz.com.cn/vendor/topthink/framework/src/think/Lang.php ( 7.35 KB )
/yingpanguazai/ssd/ssd1/www/www.rcgz.com.cn/vendor/topthink/framework/src/lang/zh-cn.php ( 13.70 KB )
/yingpanguazai/ssd/ssd1/www/www.rcgz.com.cn/vendor/topthink/framework/src/think/initializer/Error.php ( 3.31 KB )
/yingpanguazai/ssd/ssd1/www/www.rcgz.com.cn/vendor/topthink/framework/src/think/initializer/RegisterService.php ( 1.33 KB )
/yingpanguazai/ssd/ssd1/www/www.rcgz.com.cn/vendor/services.php ( 0.14 KB )
/yingpanguazai/ssd/ssd1/www/www.rcgz.com.cn/vendor/topthink/framework/src/think/service/PaginatorService.php ( 1.52 KB )
/yingpanguazai/ssd/ssd1/www/www.rcgz.com.cn/vendor/topthink/framework/src/think/service/ValidateService.php ( 0.99 KB )
/yingpanguazai/ssd/ssd1/www/www.rcgz.com.cn/vendor/topthink/framework/src/think/service/ModelService.php ( 2.04 KB )
/yingpanguazai/ssd/ssd1/www/www.rcgz.com.cn/vendor/topthink/think-trace/src/Service.php ( 0.77 KB )
/yingpanguazai/ssd/ssd1/www/www.rcgz.com.cn/vendor/topthink/framework/src/think/Middleware.php ( 6.72 KB )
/yingpanguazai/ssd/ssd1/www/www.rcgz.com.cn/vendor/topthink/framework/src/think/initializer/BootService.php ( 0.77 KB )
/yingpanguazai/ssd/ssd1/www/www.rcgz.com.cn/vendor/topthink/think-orm/src/Paginator.php ( 11.86 KB )
/yingpanguazai/ssd/ssd1/www/www.rcgz.com.cn/vendor/topthink/think-validate/src/Validate.php ( 63.20 KB )
/yingpanguazai/ssd/ssd1/www/www.rcgz.com.cn/vendor/topthink/think-orm/src/Model.php ( 23.55 KB )
/yingpanguazai/ssd/ssd1/www/www.rcgz.com.cn/vendor/topthink/think-orm/src/model/concern/Attribute.php ( 21.05 KB )
/yingpanguazai/ssd/ssd1/www/www.rcgz.com.cn/vendor/topthink/think-orm/src/model/concern/AutoWriteData.php ( 4.21 KB )
/yingpanguazai/ssd/ssd1/www/www.rcgz.com.cn/vendor/topthink/think-orm/src/model/concern/Conversion.php ( 6.44 KB )
/yingpanguazai/ssd/ssd1/www/www.rcgz.com.cn/vendor/topthink/think-orm/src/model/concern/DbConnect.php ( 5.16 KB )
/yingpanguazai/ssd/ssd1/www/www.rcgz.com.cn/vendor/topthink/think-orm/src/model/concern/ModelEvent.php ( 2.33 KB )
/yingpanguazai/ssd/ssd1/www/www.rcgz.com.cn/vendor/topthink/think-orm/src/model/concern/RelationShip.php ( 28.29 KB )
/yingpanguazai/ssd/ssd1/www/www.rcgz.com.cn/vendor/topthink/think-helper/src/contract/Arrayable.php ( 0.09 KB )
/yingpanguazai/ssd/ssd1/www/www.rcgz.com.cn/vendor/topthink/think-helper/src/contract/Jsonable.php ( 0.13 KB )
/yingpanguazai/ssd/ssd1/www/www.rcgz.com.cn/vendor/topthink/think-orm/src/model/contract/Modelable.php ( 0.09 KB )
/yingpanguazai/ssd/ssd1/www/www.rcgz.com.cn/vendor/topthink/framework/src/think/Db.php ( 2.88 KB )
/yingpanguazai/ssd/ssd1/www/www.rcgz.com.cn/vendor/topthink/think-orm/src/DbManager.php ( 8.52 KB )
/yingpanguazai/ssd/ssd1/www/www.rcgz.com.cn/vendor/topthink/framework/src/think/Log.php ( 6.28 KB )
/yingpanguazai/ssd/ssd1/www/www.rcgz.com.cn/vendor/topthink/framework/src/think/Manager.php ( 3.92 KB )
/yingpanguazai/ssd/ssd1/www/www.rcgz.com.cn/vendor/psr/log/src/LoggerTrait.php ( 2.69 KB )
/yingpanguazai/ssd/ssd1/www/www.rcgz.com.cn/vendor/psr/log/src/LoggerInterface.php ( 2.71 KB )
/yingpanguazai/ssd/ssd1/www/www.rcgz.com.cn/vendor/topthink/framework/src/think/Cache.php ( 4.92 KB )
/yingpanguazai/ssd/ssd1/www/www.rcgz.com.cn/vendor/psr/simple-cache/src/CacheInterface.php ( 4.71 KB )
/yingpanguazai/ssd/ssd1/www/www.rcgz.com.cn/vendor/topthink/think-helper/src/helper/Arr.php ( 16.63 KB )
/yingpanguazai/ssd/ssd1/www/www.rcgz.com.cn/vendor/topthink/framework/src/think/cache/driver/File.php ( 7.84 KB )
/yingpanguazai/ssd/ssd1/www/www.rcgz.com.cn/vendor/topthink/framework/src/think/cache/Driver.php ( 9.03 KB )
/yingpanguazai/ssd/ssd1/www/www.rcgz.com.cn/vendor/topthink/framework/src/think/contract/CacheHandlerInterface.php ( 1.99 KB )
/yingpanguazai/ssd/ssd1/www/www.rcgz.com.cn/app/Request.php ( 0.09 KB )
/yingpanguazai/ssd/ssd1/www/www.rcgz.com.cn/vendor/topthink/framework/src/think/Request.php ( 55.78 KB )
/yingpanguazai/ssd/ssd1/www/www.rcgz.com.cn/app/middleware.php ( 0.25 KB )
/yingpanguazai/ssd/ssd1/www/www.rcgz.com.cn/vendor/topthink/framework/src/think/Pipeline.php ( 2.61 KB )
/yingpanguazai/ssd/ssd1/www/www.rcgz.com.cn/vendor/topthink/think-trace/src/TraceDebug.php ( 3.40 KB )
/yingpanguazai/ssd/ssd1/www/www.rcgz.com.cn/vendor/topthink/framework/src/think/middleware/SessionInit.php ( 1.94 KB )
/yingpanguazai/ssd/ssd1/www/www.rcgz.com.cn/vendor/topthink/framework/src/think/Session.php ( 1.80 KB )
/yingpanguazai/ssd/ssd1/www/www.rcgz.com.cn/vendor/topthink/framework/src/think/session/driver/File.php ( 6.27 KB )
/yingpanguazai/ssd/ssd1/www/www.rcgz.com.cn/vendor/topthink/framework/src/think/contract/SessionHandlerInterface.php ( 0.87 KB )
/yingpanguazai/ssd/ssd1/www/www.rcgz.com.cn/vendor/topthink/framework/src/think/session/Store.php ( 7.12 KB )
/yingpanguazai/ssd/ssd1/www/www.rcgz.com.cn/vendor/topthink/framework/src/think/Route.php ( 23.73 KB )
/yingpanguazai/ssd/ssd1/www/www.rcgz.com.cn/vendor/topthink/framework/src/think/route/RuleName.php ( 5.75 KB )
/yingpanguazai/ssd/ssd1/www/www.rcgz.com.cn/vendor/topthink/framework/src/think/route/Domain.php ( 2.53 KB )
/yingpanguazai/ssd/ssd1/www/www.rcgz.com.cn/vendor/topthink/framework/src/think/route/RuleGroup.php ( 22.43 KB )
/yingpanguazai/ssd/ssd1/www/www.rcgz.com.cn/vendor/topthink/framework/src/think/route/Rule.php ( 26.95 KB )
/yingpanguazai/ssd/ssd1/www/www.rcgz.com.cn/vendor/topthink/framework/src/think/route/RuleItem.php ( 9.78 KB )
/yingpanguazai/ssd/ssd1/www/www.rcgz.com.cn/route/app.php ( 1.72 KB )
/yingpanguazai/ssd/ssd1/www/www.rcgz.com.cn/vendor/topthink/framework/src/think/facade/Route.php ( 4.70 KB )
/yingpanguazai/ssd/ssd1/www/www.rcgz.com.cn/vendor/topthink/framework/src/think/route/dispatch/Controller.php ( 4.74 KB )
/yingpanguazai/ssd/ssd1/www/www.rcgz.com.cn/vendor/topthink/framework/src/think/route/Dispatch.php ( 10.44 KB )
/yingpanguazai/ssd/ssd1/www/www.rcgz.com.cn/app/controller/Index.php ( 4.61 KB )
/yingpanguazai/ssd/ssd1/www/www.rcgz.com.cn/app/BaseController.php ( 2.05 KB )
/yingpanguazai/ssd/ssd1/www/www.rcgz.com.cn/vendor/topthink/think-orm/src/facade/Db.php ( 0.93 KB )
/yingpanguazai/ssd/ssd1/www/www.rcgz.com.cn/vendor/topthink/think-orm/src/db/connector/Mysql.php ( 5.44 KB )
/yingpanguazai/ssd/ssd1/www/www.rcgz.com.cn/vendor/topthink/think-orm/src/db/PDOConnection.php ( 52.47 KB )
/yingpanguazai/ssd/ssd1/www/www.rcgz.com.cn/vendor/topthink/think-orm/src/db/Connection.php ( 8.39 KB )
/yingpanguazai/ssd/ssd1/www/www.rcgz.com.cn/vendor/topthink/think-orm/src/db/ConnectionInterface.php ( 4.57 KB )
/yingpanguazai/ssd/ssd1/www/www.rcgz.com.cn/vendor/topthink/think-orm/src/db/builder/Mysql.php ( 16.58 KB )
/yingpanguazai/ssd/ssd1/www/www.rcgz.com.cn/vendor/topthink/think-orm/src/db/Builder.php ( 24.06 KB )
/yingpanguazai/ssd/ssd1/www/www.rcgz.com.cn/vendor/topthink/think-orm/src/db/BaseBuilder.php ( 27.50 KB )
/yingpanguazai/ssd/ssd1/www/www.rcgz.com.cn/vendor/topthink/think-orm/src/db/Query.php ( 15.71 KB )
/yingpanguazai/ssd/ssd1/www/www.rcgz.com.cn/vendor/topthink/think-orm/src/db/BaseQuery.php ( 45.13 KB )
/yingpanguazai/ssd/ssd1/www/www.rcgz.com.cn/vendor/topthink/think-orm/src/db/concern/TimeFieldQuery.php ( 7.43 KB )
/yingpanguazai/ssd/ssd1/www/www.rcgz.com.cn/vendor/topthink/think-orm/src/db/concern/AggregateQuery.php ( 3.26 KB )
/yingpanguazai/ssd/ssd1/www/www.rcgz.com.cn/vendor/topthink/think-orm/src/db/concern/ModelRelationQuery.php ( 20.07 KB )
/yingpanguazai/ssd/ssd1/www/www.rcgz.com.cn/vendor/topthink/think-orm/src/db/concern/ParamsBind.php ( 3.66 KB )
/yingpanguazai/ssd/ssd1/www/www.rcgz.com.cn/vendor/topthink/think-orm/src/db/concern/ResultOperation.php ( 7.01 KB )
/yingpanguazai/ssd/ssd1/www/www.rcgz.com.cn/vendor/topthink/think-orm/src/db/concern/WhereQuery.php ( 19.37 KB )
/yingpanguazai/ssd/ssd1/www/www.rcgz.com.cn/vendor/topthink/think-orm/src/db/concern/JoinAndViewQuery.php ( 7.11 KB )
/yingpanguazai/ssd/ssd1/www/www.rcgz.com.cn/vendor/topthink/think-orm/src/db/concern/TableFieldInfo.php ( 2.63 KB )
/yingpanguazai/ssd/ssd1/www/www.rcgz.com.cn/vendor/topthink/think-orm/src/db/concern/Transaction.php ( 2.77 KB )
/yingpanguazai/ssd/ssd1/www/www.rcgz.com.cn/vendor/topthink/framework/src/think/log/driver/File.php ( 5.96 KB )
/yingpanguazai/ssd/ssd1/www/www.rcgz.com.cn/vendor/topthink/framework/src/think/contract/LogHandlerInterface.php ( 0.86 KB )
/yingpanguazai/ssd/ssd1/www/www.rcgz.com.cn/vendor/topthink/framework/src/think/log/Channel.php ( 3.89 KB )
/yingpanguazai/ssd/ssd1/www/www.rcgz.com.cn/vendor/topthink/framework/src/think/event/LogRecord.php ( 1.02 KB )
/yingpanguazai/ssd/ssd1/www/www.rcgz.com.cn/vendor/topthink/think-helper/src/Collection.php ( 16.47 KB )
/yingpanguazai/ssd/ssd1/www/www.rcgz.com.cn/vendor/topthink/framework/src/think/facade/View.php ( 1.70 KB )
/yingpanguazai/ssd/ssd1/www/www.rcgz.com.cn/vendor/topthink/framework/src/think/View.php ( 4.39 KB )
/yingpanguazai/ssd/ssd1/www/www.rcgz.com.cn/vendor/topthink/framework/src/think/Response.php ( 8.81 KB )
/yingpanguazai/ssd/ssd1/www/www.rcgz.com.cn/vendor/topthink/framework/src/think/response/View.php ( 3.29 KB )
/yingpanguazai/ssd/ssd1/www/www.rcgz.com.cn/vendor/topthink/framework/src/think/Cookie.php ( 6.06 KB )
/yingpanguazai/ssd/ssd1/www/www.rcgz.com.cn/vendor/topthink/think-view/src/Think.php ( 8.38 KB )
/yingpanguazai/ssd/ssd1/www/www.rcgz.com.cn/vendor/topthink/framework/src/think/contract/TemplateHandlerInterface.php ( 1.60 KB )
/yingpanguazai/ssd/ssd1/www/www.rcgz.com.cn/vendor/topthink/think-template/src/Template.php ( 46.61 KB )
/yingpanguazai/ssd/ssd1/www/www.rcgz.com.cn/vendor/topthink/think-template/src/template/driver/File.php ( 2.41 KB )
/yingpanguazai/ssd/ssd1/www/www.rcgz.com.cn/vendor/topthink/think-template/src/template/contract/DriverInterface.php ( 0.86 KB )
/yingpanguazai/ssd/ssd1/www/www.rcgz.com.cn/runtime/temp/4ccc31682e91250e929c465cbfffcfa0.php ( 12.22 KB )
/yingpanguazai/ssd/ssd1/www/www.rcgz.com.cn/vendor/topthink/think-trace/src/Html.php ( 4.42 KB )
CONNECT:[ UseTime:0.000676s ] mysql:host=127.0.0.1;port=3306;dbname=rcgz;charset=utf8mb4
SHOW FULL COLUMNS FROM `fenlei` [ RunTime:0.000806s ]
SELECT * FROM `fenlei` WHERE `fid` = 0 [ RunTime:0.000291s ]
SELECT * FROM `fenlei` WHERE `fid` = 1 [ RunTime:0.000311s ]
SELECT * FROM `fenlei` WHERE `fid` = 2 [ RunTime:0.000311s ]
SELECT * FROM `fenlei` WHERE `fid` = 3 [ RunTime:0.000335s ]
SELECT * FROM `fenlei` WHERE `fid` = 4 [ RunTime:0.000382s ]
SELECT * FROM `fenlei` WHERE `fid` = 5 [ RunTime:0.000378s ]
SELECT * FROM `fenlei` WHERE `fid` = 6 [ RunTime:0.000361s ]
SELECT * FROM `fenlei` WHERE `fid` = 7 [ RunTime:0.000370s ]
SELECT * FROM `fenlei` WHERE `fid` = 37 [ RunTime:0.000373s ]
SHOW FULL COLUMNS FROM `article` [ RunTime:0.000871s ]
SELECT * FROM `article` WHERE `id` = 255306 LIMIT 1 [ RunTime:0.000743s ]
UPDATE `article` SET `lasttime` = 1763692518 WHERE `id` = 255306 [ RunTime:0.006995s ]
SELECT * FROM `fenlei` WHERE `id` = 2 LIMIT 1 [ RunTime:0.000413s ]
SELECT * FROM `article` WHERE `id` < 255306 ORDER BY `id` DESC LIMIT 1 [ RunTime:0.000684s ]
SELECT * FROM `article` WHERE `id` > 255306 ORDER BY `id` ASC LIMIT 1 [ RunTime:0.000698s ]
SELECT * FROM `article` WHERE `id` < 255306 ORDER BY `id` DESC LIMIT 10 [ RunTime:0.001562s ]
SELECT * FROM `article` WHERE `id` < 255306 ORDER BY `id` DESC LIMIT 10,10 [ RunTime:0.008546s ]
SELECT * FROM `article` WHERE `id` < 255306 ORDER BY `id` DESC LIMIT 20,10 [ RunTime:0.003243s ]
0.116611s