好消息,养老金将迎“双上涨”,退休人员的工龄20年和40年,参照“三步走”计算公式,调整金额差距是多少呢?看看(附投票)
时间来到3月中旬,众所周知3月5日大会工作报告已经敲定:今年将继续提高退休人员基本养老金、同时城乡居民基础养老金最低标准提高20元。
那么意味着农民也好、职工也好,养老金将迎来“双上涨”,可见在政策上是很给力的、覆盖人群面广,具体如下。

来自:新华社
那么今年退休职工养老金调整金额,到底与什么因素有关系呢?参考养老金的调整逻辑、以及最近几年各省的方案实例,调整金额至少与下面6个因素有关系,其中第1个关键因素就是“工龄”。

六大因素影响上涨金额
可见实际调整金额与你本人的年龄、是否享受倾斜、以及与本省的平均养老金高低水平都有一定的关联。
而工龄体现了一个人为国家经济建设所做贡献的程度、是非常关键的一个因素。
最近三年来,各个省份养老金调整之中,也看得出来非常重视工龄的挂钩比重。
那么养老金的调整计算公式,又是怎样的呢?今年会有新变化吗?一起来分析一下。

首先养老金上涨金额的计算公式是:每月调整金额=定额调整+挂钩调整+适当倾斜调整,基本形成了固定的模式,不过挂钩调整部分,绝大多数的省份都是采取“双挂钩”。
什么是双挂钩呢?也就是说,挂钩调整中的与缴费年限(或工作年限)挂钩,有两种调整方式:
①一是按年进一档,养老保险每缴费一年、对应每月养老金增加1元或几元;
②二是划分工龄的区间,工龄越长的那部分区间,对应工龄单价越高、涨钱金额越高。

可见第2种方式,更加凸显“工龄”的价值,不过无论你的省份今年按照哪种方式调整,同等条件下都是缴费工龄越长的人、涨钱调整金额越多。
那么,如果两位退休人员工龄分别是40年和20年,今年每月的上涨金额差距是多大呢?
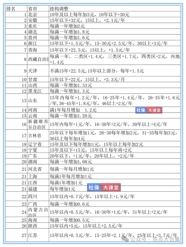
我们来模拟演算一下,我们就使用浙江省2023年的工龄单价方案测算一下,如下方第6项。

来自业内人士整理
浙江省调整方案,去年是15年及以下的工龄单价1.5元每年、15至30年2.5元每年,而30年及以上的则是三元每年。
可见这与山东省、江苏省最近两年工龄挂钩的模式风格是类似的。
都是工龄分段计价、越长的部分工龄越值钱、体现长缴多得,这三个地方预计今年还会这么做。
而浙江去年的定额调整30元、与养老金水平挂钩1.25%、相比前年下调了0.9个百分点。

浙江去年调整方案参考
而且更有特色的是,浙江女性退休人员年满65岁就可以享受“高龄倾斜”,男性需要满70岁每月才能多涨25元,那么这在全国是独树一帜的,体现了“女士优先”。
那么下面,看看“工龄挂钩”的模拟举例演算。
40年工龄的周大爷、今年69岁,如果这么算的话每月上涨金额就是定额30元、与养老金水平挂钩假设是7000元×1.25%=87.5。
与工龄挂钩15×1.5+10×2.5+10×3=77.5,那么加起来就是87.5+77.5+30=195元。

20年工龄的赵大爷、今年也是69岁,定额30元、养老金水平挂钩假设是3000×1.25%=37.5。
与工龄挂钩15×1.5+5×2.5=35,那么加起来就是30+35+37.5=102.5元。
那么前者比后者每月多上涨195-102.5=92.5元,可见相差了差不多100元。
如果全年算下来调整部分相差92.5×12=1110元,差了1000多元,可见工龄40年的人优势十分明显。
当然我们如果换成其他省份的方案来算,其实计算的结果也差不多。

通常40年工龄的人、上涨金额会高于20年工龄的人,这是因为除了工龄挂钩、工龄超过30年比较长的人,在退休时第一个月算出的起步“养老金”就会更高,也就是说赢在起跑线上。
因此与养老金水平挂钩的部分,也同样能够享受挂钩的优势,所以自然每月调整金额会更高一些,可见“工龄长”享受的好处还不止一点。
下面邀请大家参加一个投票调查:
你觉得工龄一年多少钱合适呢?
单选
一年4-5元
28
一年2-4元
9
一年1-2元
9
应取消挂钩,使用单挂钩
15
我是农民,期待也能增长
11
72 人参与 投票已结束
这下你明白了吗?可见长缴多得、工龄长,确实是非常重要的,这体现了各省对于工龄的高度重视,对此你怎么看呢?
