获取公务员 · 事业单位 · 教师 · 国企最新招聘
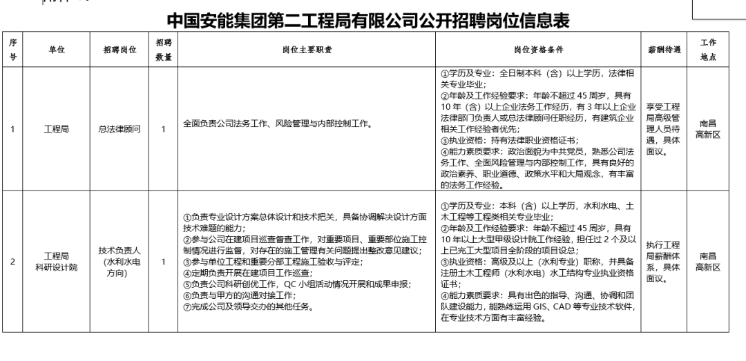
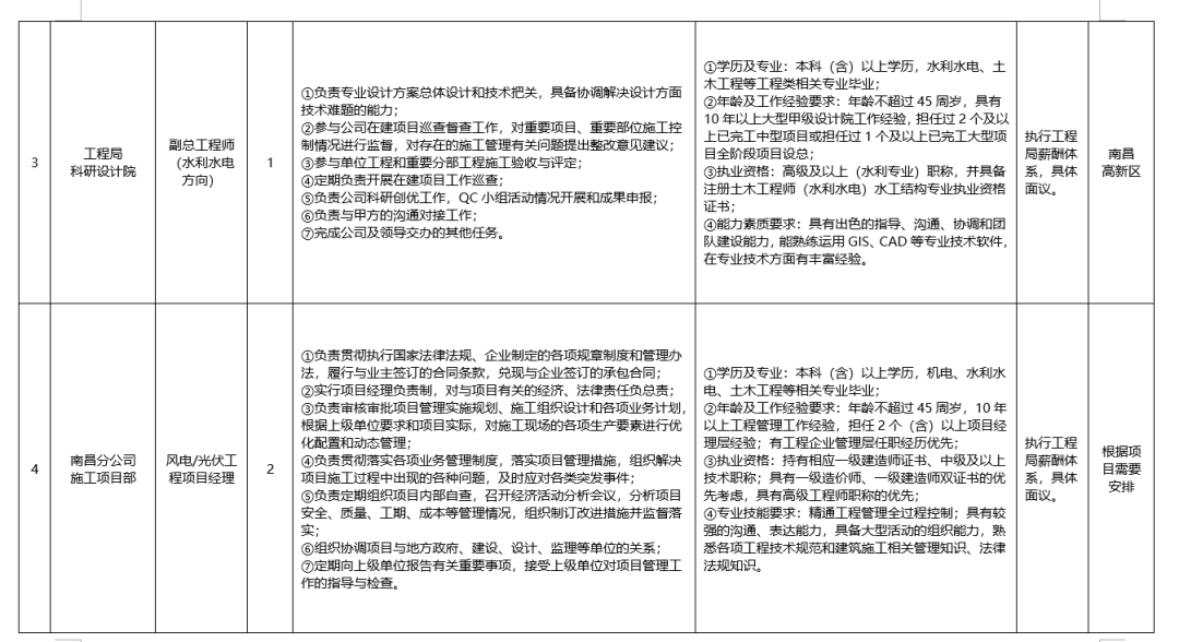
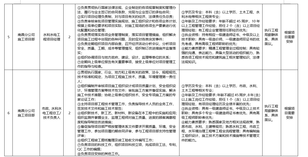
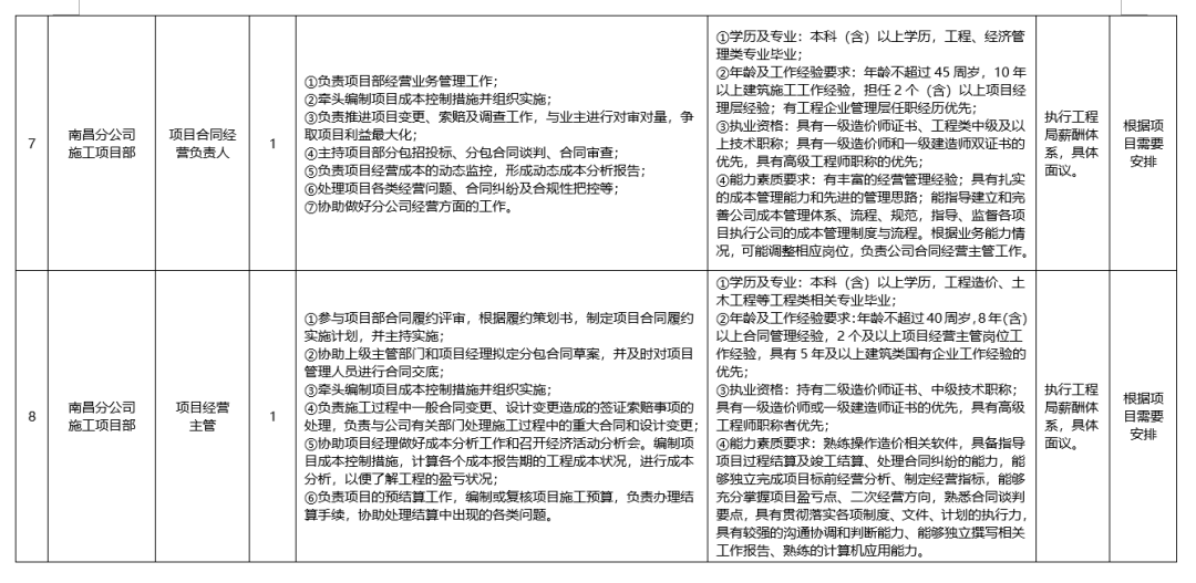
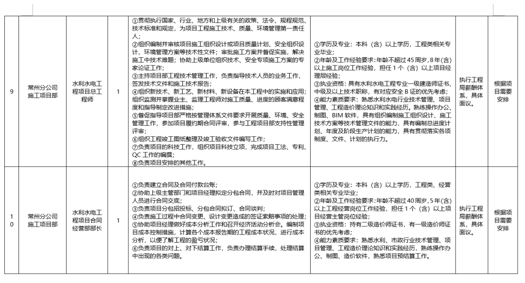
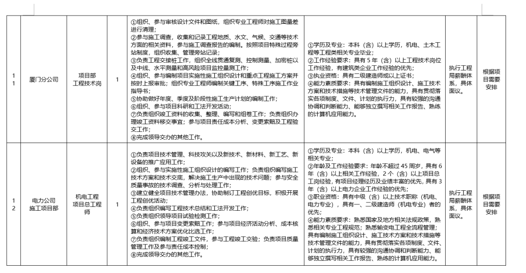
央企!中国安能集团第二工程局有限公司招聘公告






https://mp.weixin.qq.com/s/KCiP5YSAB3ARry_eNywmlg

东风汽车集团有限公司2024春季校园招聘正式启动
http://www.sasac.gov.cn/n2588035/n2588325/n2588350/c30207621/content.html

中国东航东航四川分公司2024校园招聘公告
http://www.sasac.gov.cn/n2588035/n2588325/n2588350/c30207558/content.html

佛山交通集团招聘公告
https://www.fsjttzjt.com/article/info/2670

山东万厦建筑工程有限公司招聘简章
http://www.hedong.gov.cn/info/2299/152292.htm

中国葛洲坝集团三峡建设工程有限公司社会成熟人才招聘公告
http://www.gzbsx.ceec.net.cn/art/2024/3/5/art_16909_2517793.html

华电金沙江上游水电开发有限公司2024年春季校园招聘公告
https://hdjsj.chd.com.cn/site/12GM/2024-03-05/f1b20ed48d9245ab8a9f9c665f560863.html

福州市长乐区粮食购销有限公司2024年公开招聘员工公告
https://ksbm.hxrc.com/PG/SHOW.ASPX?ID=105918

安徽省领航水下工程技术研发有限公司2024年度招聘公告
https://www.ahsjky.com/p1/4857.html

2024年福建省闽才信息技术有限公司
第二批公开招聘工作人员方案
https://www.fjrzgs.com/?list_21/430.html

中煤科工重庆设计研究院(集团)有限公司
工程公司招聘启事
http://zmsj.ccteg.cn/contents/1670/1000612.html

福州工业园区开发集团有限公司权属企业2024年公开招聘公告(第二批)
https://ksbm.hxrc.com/PG/SHOW.ASPX?ID=105922

莆田市储备粮管理有限公司关于2024年度公开招聘企业员工的公告
http://fgw.putian.gov.cn/xxgk/gsgg/202403/t20240306_1906621.htm

青岛中集集装箱制造有限公司、青岛胜代机械有限公司招聘信息
http://www.gulang.gov.cn/art/2024/3/5/art_9902_1234100.html

成都环境投资集团有限公司及下属子公司社会招聘公告
https://www.cdenvironment.com/show/255-70319.html

荆门市中荆资产运营有限公司人才招聘公告
http://www.ng-inv.com.cn/read.asp?id=1386&classid=16&clsid=3

东阿阿胶股份有限公司招聘简章
https://www.liaochengzhjy.cn/index.php?m=&c=news&a=news_show&id=4344

中能建建筑集团有限公司房建业务成熟人才公开招聘公告
http://www.aepc1.ceec.net.cn/art/2024/3/5/art_14614_2520869.html

重庆市地产集团有限公司
2024年度公开招聘简章
http://www.cqdc.com/article?aid=3223

佛山市顺德区龙控投资有限公司招聘工作人员公告
http://www.shunde.gov.cn/sdqlongjiang/tzgg/content/post_5916803.html

常州钟楼金隆控股集团有限公司2024年第一批招聘简章
https://www.zhonglou.gov.cn/html/czzl/2024/DNDQPIKN_0305/350684.html

佛山市禅城区国有资产监督管理局下属企业招聘工作人员公告
http://www.chancheng.gov.cn/wzsy/tzgg/content/post_5917673.html

呼和浩特市赛罕区城投建设有限公司2024年社会招聘简章
http://www.bfrsks.com/ZZ6arKl7yKiamtJjaZts@

南通交通建设投资集团有限责任公司
2024年第一批公开招聘工作人员公告
http://gzw.nantong.gov.cn/ntsgzw/rczp/content/0ad48aa9-29bc-49fe-af72-f69a0cf670b3.html

徽省农垦集团所属企业面向社会公开招聘工作人员公告
https://www.ahnk.com.cn/display.php?id=15509

长航货运有限公司芜湖分公司招聘启事
https://www.ahwhrcw.cn/zpkl/ggxxDetail/?id=11798&zkId

福州港后铁路有限公司2024年公开招聘公告
https://www.fzrsrc.com/news/18_8616.html
