
来 源 || 环球人力资源智库
ID || GHRlib
荐 学 || HRD实战俱乐部
我们经常会遇到员工活力不足、团队执行力差的问题,一般都会做一个执行力的培训,或搞一次团建,但多数的效果是微乎其微。
执行力差,是不是有更深层次的原因呢?是不是团队的目标不一致让人无所适从?是不是岗位设置不合理?都有可能。
因此,我们需要对组织进行一个诊断。
组织诊断指对组织各个要素,包括文化、架构、人员素质、环境等进行综合评估,以确定该组织是否需要进行变革活动。
要做一个有效的组织诊断,需要我们充分结合组织诊断的三要素——模型、方法和流程。

要素一:模型
要进行组织诊断,首先要有一个“思维框架”,以便准确地定位问题症结,分析调研结果,提供信息反馈。
这种思维框架的力量体现在“模型”上。
比如“密西根组织评估问卷表”、“Burke-Litwin组织变革模型”、“多因素领导问卷表”等。
这些模型能帮你快速锁定问题、收集数据,进一步发现潜在的问题,进而形成相关反馈材料。
虽然标准化的模型提供了稳定的思维框架,可以帮你保持组织诊断方案前后一致,却也存在3点风险:
首先,是组织发展人员的专业素养风险,他们是否对模型有深刻的理解,有相关的实践经验;
第二,被诊断的组织和组织内人员,是否认可所运用的模型;
第三,面对实际中一些具体情况,模型经常难以兼顾个性化。
所幸,很多组织发展工作者一直在不断修正、增补模型的各项维度,来满足不同的人群个性化的需求。
然而,过多的增减和修补不是长久之策,其中的逻辑和权重会不断被质疑。
因此,越来越多的诊断者们干脆直接去建模。
建模听上去有些复杂,但是理解起来很简单——用新建模型来描述某种系统的相互关系。
我们知道实际生产中,不同组织的内部关系千变万化,所以建模的过程亦多种多样。
怎么把“一团乱麻”似的问题系统化、模型化,是组织诊断新手们应对的首要难题。
关键还是要弄清个中逻辑。
但事情还未结束,模型初建,后续困扰接踵而至:模型测试、员工接受度,执行不到位……
它们无疑给组织诊断工作造成了阻碍。
所以,为了让组织领导层认可,让员工支持,诊断者们需要在一开始就精确界定问题、界定诊断任务,在必要情况下,甚至要重新界定问题。
下面5组设问,可以帮你重新界定问题。
1)还原初始状况:
a.起初大家是怎样界定组织所面临问题的?
b.有哪些需求和挑战?
c.决策层理想的组织状况是怎样的?
2)问题背后的群体效应:
a.哪些个体、群体受影响最大?
b.同时,哪些个体、群体和组织最有可能参与解决问题?
c.他们会如何处理问题?
d.其他相关组织成员会怎样界定问题并且如何解决?
3)重新界定问题:
a.怎样重新界定问题并使其能够被决策层接受,进而获得行之有效的解决方法?
b.诊断的焦点问题是什么?
c.组织的理想状况是怎样的?
d.诊断将使用的组织有效性的定义是什么?
e.怎样通过解决问题以提高组织的有效性?
4)明确支持和反对力量:
a.内部和外部的哪些群体或情况带来了组织诊断的压力?
b.抵制组织诊断的根源是什么?
c.最受影响的个人和群体作了怎样的准备,并具备怎样的变革能力?
d.他们是否拥有共同的兴趣和需求,从而促进与其合作?
5)探讨有效的解决办法:
a.哪种行为模式和组织安排最容易进行诊断变革,从而解决问题并提高有效性?
b.哪些措施最可能取得预期效果?
建模的过程需要注意“分层”分析。
例如每个人的态度、工作表现等是个体层次,还有一些团队作业则涉及人际关系层次。
虽然最终的模型不能详细地体现每一种层次,但分析他们的过程,是建模必不可少的。

要素二:方法
组织诊断领域,常用的方法工具包括“麦肯锡7S模型”、盖洛普Q12测评”、“纳德勒&图什曼一致性模型”等。
虽然这些著名的方法工具常常有效,但它们并不万能。诊断方法不必是定量的。
有些时候,讨论和头脑风暴的力量很大,可以挖掘一些既定方法诊断不出的信息,更能达成共识。
我们强调方法思路,而不是套用模版工具。
组织诊断过程中,可以运用结构化——
即不同种类、不同形式的资料方法收集信息、测量数据,例如从封闭式(是或否、单选)问题构成的调查问卷进化成更多形式的结构式观察法。
复杂而重要的现象,则不能使用单一的方法进行评估,例如请管理人员阐述商业环境开发程度。
以下是4种常见组织诊断过程中的信息收集方法:

这对诊断人员有较高的专业素养要求。
因为很多情况中,诊断者常常会根据自身的喜好、能力选择诊断方法;
有时候,诊断者还会受到来自组织的压力,比如公司成本控制、人员配合度。
为了获得有效而可靠的结果,诊断者必须处理好不同的观点或意见,哪怕它们是对立的;要客观、独立评估。
此外,诊断者还应重视组织内部众多的兴趣和观点,它们构成了每个组织独特的个性。
当获取数据呈现完整、独立 、代表性特征,则代表方法得当。
如果数据收集的不准确,即便用再优秀的组织诊断模型,也无法准确诊断组织的问题,从而让后续工作都变的“事倍功半”,乃至徒劳一场。
最后,诊断者们需牢记:无论运用何种方法、技术,都要避免纸上谈兵,因为大家服务对象是现实中形形色色的企业和企业管理者们。

要素三:流程
为了保证诊断结果的实用有效,在组织诊断各个阶段中,会有复杂多变的任务分配、人员定位,这些需要在流程中明确,是诊断过程的关键。
组织诊断的基本流程与组织发展一样,从“进入”开始,没有结束,只是从反馈中再次循环,成为一种持续改进的项目。
进入:决策层和诊断者们明确研究的目的,讨论所面临的问题和挑战,评估将不同类型的诊断方向与企业结合的可能性,以及可能得到的反馈。对组织的优劣势作出初步预测。
达成共识:诊断者和具体执行人员充分洽谈,就诊断目的、预期效果、整体思路达成共识。
诊断设计:包括制订模型设计、研究方法、测量程序、样本方案、分析方案、管理程序等。
收集资料:通过访谈、观察、问卷、历史资料分析、小组讨论、专题讨论会等展开收集过程。
分析:分析收集的资料,解析、总结研究结果,形成完整的反馈材料进行汇报。
反馈与汇报:包括全面的诊断调查结果,提出明确的建议,以促进新的讨论和决策,最后制定新一轮行动计划。
在实践中, 以上流程可以重叠、顺序可以变化。
但如果某个环节没有进行设计,没有充分沟通,诊断结果势必会受影响。
举个例子:
一次组织诊断中,约见总裁时,发现他因为公司业务停滞而沮丧;
而约见各部门负责人时,发现他们因没机会参与一起制定公司发展方案而抱怨。
所以下一步,是要求总裁与部门负责人打破隔阂,达成共识。
这个诊断方案中,在“收集资料”环节之前,就要进行“分析”和“反馈”,因为达成共识这个环节需要更多的工作去铺垫。
虽然在组织诊断之初大家都会达成初步协议,但是在实施过程中,总会遇到这样或者那样的问题,从而改变初衷。
为了成功地处理这些变化,组织诊断者必须解决好关键环节中的各种问题,促进他们与组织成员之间相互合作。
OD进行组织诊断,并不是像医生一样看病开处方,关键是高效沟通、积极倾听,作为一个引导者和陪伴者,一起解决实际问题。
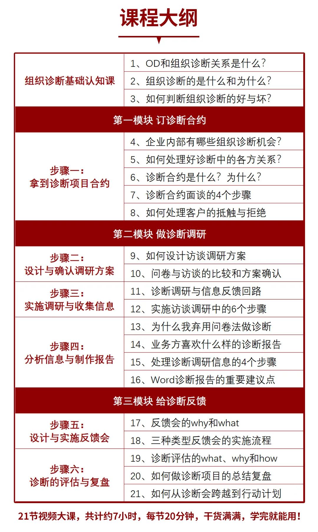
为此,蜜蜂学堂特邀前哈啰出行人才与组织发展总监阿力老师,推出线上训练营大课《21天组织诊断六步法实操训练营》
仅需3周 时间轻松掌握组织诊断的流程与步骤,并学会输出有料的诊断报告。
让我们一起来看看更多训练营详情~
学习模式:7小时 视频大课+3次 直播答疑+3次 作业输入点评+1个 学习社群答疑,全方位保证你的学习效果!
同时,为提升服务质量,在21天里我们还配设了班主任小训 监督你完成学习&打卡。
这是由蜜蜂学堂出品,前哈啰出行人才与组织发展总监吴铮力老师 开设的线上训练营。
训练营时间:一共为期21天,3月18号开营-4月7号结营~
课程详情:课程配有21节视频大课,每节约20分钟左右,外加3次作业点评 +3次直播答疑 + 1个专属学习社群 + 全程班主任督学
从思想提升、流程步骤、工具实操、作业答疑全面覆盖组织诊断的核心要点:
很多人学了组织诊断的模型,但还是无从下手,不知道如何在企业开展组织诊断。
或者,开展了一次诊断,但是没有得到公司/业务方的认可,只是HR做了无用功。
而本次训练营将从问题出发,避免模型大杂烩,讲透一种方法,一个流程,帮助HR和企业管理者真正可以在企业落地开展组织诊断项目,并得到业务的认可,赋能企业,提升人效。
本期训练营3月18日开营-4月7日结束,共计21天~
就是这么高性价比!!!
广告申明:本文系蜜蜂学堂自有课程广告,对课程内容真实性负责。