.png)
.png)



很多宝子都不知道事业单位综合应用能力A和省考申论的区别,下面一起来看看!
材料话题不同
题型题量不同
能力要求不同
综合应用能力与申论在同一类题型的测查过程中,对能力的要求不完全一直,如公文写作题在申论中基本上要点来自材料,而在综合考试中有可能一部分要点信息在材料之外,需要考生结合工作实际进行适度补充说明。
题型设置不同
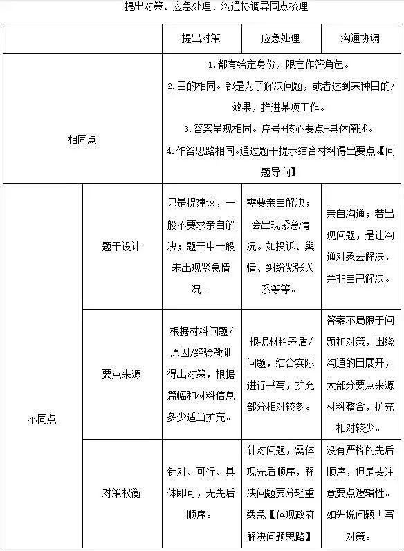
事业单位对计划与组织的能力的要求非常高,习惯考察聚焦具体部门工作中遇到的困境与问题,并且强调如何快速化解矛盾。其中与省考不同的题型设置包括应急处理和沟通协调题目。

添加下方招生老师微信
上岸不迷路






























.png)
.png)
.png)