
国家电投集团福建电力有限公司(简称福建公司)成立于2020年4月,注册资本20亿元,其前身为国家电力投资集团有限公司福建分公司。作为国家电力投资集团有限公司(简称集团公司)全资子公司,福建公司聚焦发展,推动“常核联动”,肩负集团公司在闽核能、综合智慧能源、氢能、海上风电、储能等新兴产业培育与发展,履行区域牵头职能,负责区域规划、政府对接、市场开发、电力营销、集团品牌建设等。
福建公司华中事业部(简称华中事业部)成立于2023年5月,立足河南、山东、河北等区域,负责项目开发、工程建设、生产运维及经营管理工作,并根据授权负责其他省份的项目前期工作。现管理4个运营项目(延津县科兴风场、郸城风场、青岛曹城山风电项目和台前县静脉产业园一体化垃圾发电项目),2个即将开工建设的光伏和风电项目。同时在河南、河北、山东储备了100万千瓦的新能源项目,公司发展前景广阔。
国家电投集团福建电力有限公司福州运营分公司(简称福州运营分公司)成立于2021年9月,主要履行福建区域及省外受托新能源项目的工程建设、生产运营等职能。目前主要承担30余个新能源项目运营管理,积极推进集团公司在闽单位所辖新能源场站接入及运维委托管理,开展省内外户用光伏项目开发及建设工作。
根据工作需要现公开招聘相关人员,具体事项公告如下:
一、招聘原则
(一)公平、公正、择优;
(二)双向选择、人岗匹配;
(三)同级选聘录用。
二、招聘岗位及人数

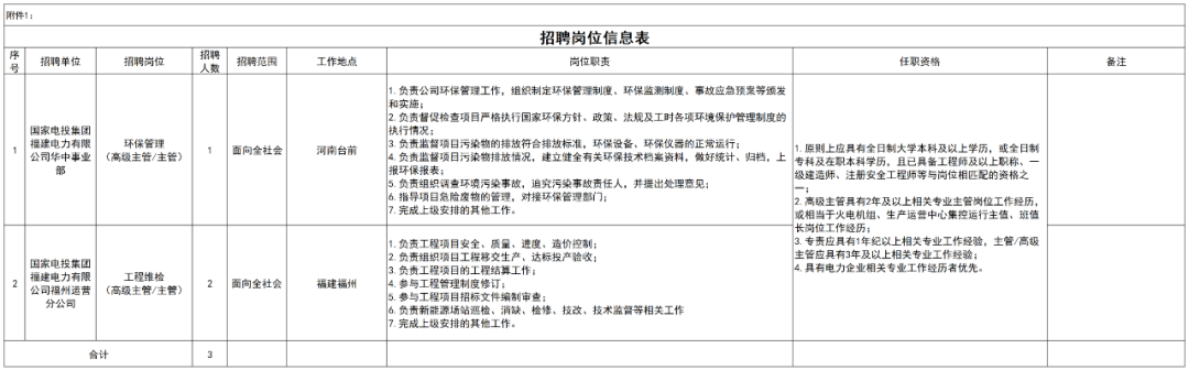
附件1

三、任职条件
(一)基本条件
1.具有良好的政治素质、职业素养和团队精神,有较强的大局意识、责任意识和服务意识,认同国家电投“绿色、创新、融合,真信、真干、真成”的核心价值观、员工行为公约。
2.具有履行岗位职责所必需的专业知识和职业素养,熟悉相关政策和法律法规,能够提出解决工作问题的专业建议。
3.具有良好的心理素质和正常履职的身体条件。
(二)资格禁入
1.受处分未过影响期或正接受审查调查处理的,或受到诫勉、组织处理、党纪政务处分等影响使用的;
2.品行不端、弄虚作假、道德败坏,纳入失信被执行人名单的;
3.未履行或未正确履行职责造成单位资产损失,受到禁入限制方式责任追究处理的;本人及其直系亲属、主要社会关系2年内曾与企业有直接商业交往,或持有商业往来密切、有竞争关系企业股权的;
4.《公司法》及其他法律法规规定的禁入情形;
5.有其他应取消资格的情形的。
四、报名要求
符合招聘条件并有意应聘者,由本人如实填写《应聘申请表》(附件2)及《应聘报名表》(附件3),并提供以下资料(采用PDF或word格式),保存在一个压缩文件夹内直接发送至电子邮箱。
注:邮件和压缩文件名称均使用“现单位名称&现岗位+应聘单位&岗位+姓名”。
1.身份证扫描件;
2.学历/学位证书扫描件;
3.职称/技能证书或其他资格证书扫描件;
4.其它获奖证书扫描件;
5.其他需要说明的资料和情况。
请应聘人员按照要求准备上述资料,面试时请携带所提供证书原件备查。
五、应聘须知
1.报名截止时间:2024年2月17日(符合条件人选达到一定数量将提前组织面试)。
2.公司不承诺解决应聘人员配偶的工作问题。
3.具体面试时间和地点另行通知。
六、简历投递邮箱
报名福州运营分公司请投递:spicfjfzyyhr@163.com
报名华中事业部请投递:spicfjhnrz@163.com
附件:
1.招聘岗位信息表
2.应聘申请表
3.应聘报名表
国家电投集团福建电力有限公司
2024年1月28日
来源:
http://www.spic.com.cn/2018rlzy/zpxx/202402/t20240206_323271.html