(一)招聘对象:
有高度责任心和勇于担当精神的优秀青年。
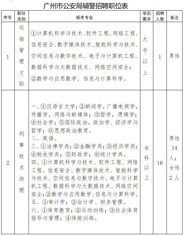
(二)招聘人数:
17人(其中女性2人)。

点击图片查看大图
(三)招聘条件:
品行端正,拥护宪法,遵守国家法律法规,没有参与邪教活动;身心健康,有良好的心理素质和临场应变能力。具体要求如下:
1.具有广东省内户籍。拥护中国共产党的领导;拥护宪法,遵守国家法律法规;没有参与邪教活动;品行端正,诚实守信,无犯罪记录。
2.报考学历要求:①“运维管理文职”岗位须具有大学专科及以上学历;②“刑事技术助理”岗位须具有大学本科及以上学历(附件1)。报考人员须于2023年12月31日前取得相应毕业证书。
3.报考年龄要求:18至30周岁(即1994年2月1日至2006年1月31日期间出生)。
4.具有正常履职的身体条件,无精神病史,有良好的心理素质和临场应变能力;无纹身、无口吃、无重听、无色盲,矫正视力4.8以上,无明显生理缺陷及特征(具体体检项目及达标标准参照《广东省事业单位公开招聘人员体检通用标准》(粤人社发〔2010〕382号)执行)。
5.具有良好的语言表达、文字综合和计算机网络应用能力,责任心强,勇于担当。
6.服从警务、勤务调度,身心健康,能吃苦耐劳,适应经常性加班值勤的岗位需要。
7.有下列情形之一的人员,不得报名:
(1)本人或家庭成员、主要社会关系人参加非法组织、邪教组织或者从事其他危害国家安全活动的;
(2)本人家庭成员或主要社会关系人正在服刑或正在接受调查的;
(3)受过刑事处罚或者涉嫌违法犯罪尚未查清的;
(4)编造、散布有损国家声誉、反对党的理论和路线方针政策、违反国家法律法规信息的;
(5)因斗殴,吸食、注射毒品,卖淫、嫖娼,赌博或为赌博提供条件受到处罚的;存在吸食、注射毒品行为或精神药物滥用行为及上述行为既往史的。
(6)被行政拘留、司法拘留或收容教育的;
(7)被吊销律师、公证员执业证书的;
(8)被开除公职、开除军籍或者因违纪违规被辞退解聘的;
(9)从事警务辅助工作劳动合同期未满擅自离职的;
(10)有较为严重个人不良信用记录的;
(11)聘用后即构成回避关系的;
(12)本人正在经营企业或担任企业法人代表、董事、监事等职务的;
(13)其他不适宜从事警务辅助工作的。
8.同等条件下,优先招聘公安烈士和因公牺牲公安民警的配偶子女、在职公安民警配偶、退役士官士兵、见义勇为积极分子和先进个人,具有从事警务辅助工作、公安工作经历以及岗位所需专业技能的人员优先。