当前位置:首页>华南>好机会!四川这些单位招人啦!抓紧时间报名→

好机会!四川这些单位招人啦!抓紧时间报名→

  • 2025-11-29 15:53:49
全国招聘信息汇总
全国招聘信息汇总
全国招聘信息汇总

乐西高速公路

乐山至西昌高速公路是《四川省高速公路网规划(2014-2030年)》8条纵线中的第7条纵线,是乐山市公路网规划的高速公路主骨架,是成都平原经济区与攀西经济区又一条联系通道。

现面向社会公开招聘相关人员,竭诚欢迎您的加入。具体招聘公告如下:

1

招聘岗位

▲点击看大图

具体岗位招聘情况,请详见原文公告。

2

资格条件

基本条件:

1、自觉遵守国家法律法规,认真贯彻党的路线、方针、政策和上级有关规定,符合公司选人用人标准;

2、信念坚定、对党忠诚,坚持原则、清正廉洁,求真务实、勇于担当,敢于与行业不良行为或不正之风作斗争;

3、具有良好的社会公德、职业素养和文明礼仪意识,爱岗敬业、乐于奉献,不计较个人得失;

4、自觉遵守公司规章制度,服从公司管理和工作安排;

5、身体健康。

其他情况说明:

1、招聘人员工资标准包括岗位工资、绩效工资、各项津补贴、社保和个人所得税等应发工资;

2、公司将统一组织进行岗前培训,培训费用由公司承担;

3、公司为员工提供“五险一金”的福利保障体系,且均按照国家规定的缴费基数一定比例缴纳;另外公司还提供定期体检、集体生日活动及法定年休假等福利;

4、公司提供免费食宿、被褥、工作服装等;

5、合格者公司将实行劳务外包制管理,与劳务公司签订劳动合同;与原单位签订过劳动合同的,须与原单位解除劳动合同,并提供证明。

3

工作地点

乐西高速公路管理中心和沿线各收费站。

4

报名时间

2023年10月1日-2023年10月22日。

5

报名方式

扫描下方二维码填写报名表。

原文公告及相关附件

扫描下方二维码

↓↓↓

上下滑动阅览更多

国家知识产权局专利局

专利审查协作四川中心

国家知识产权局专利局专利审查协作四川中心(以下简称四川中心)位于成都市双流区长顺大道一段128号,是国家知识产权局专利局直属事业单位,具有独立的法人资格,受国家知识产权局专利局委托,承担发明专利申请的实质审查及知识产权服务工作。

现因工作需要,面向社会公开招聘专利审查员200名。有关事项公告如下:

1

招聘岗位及人数

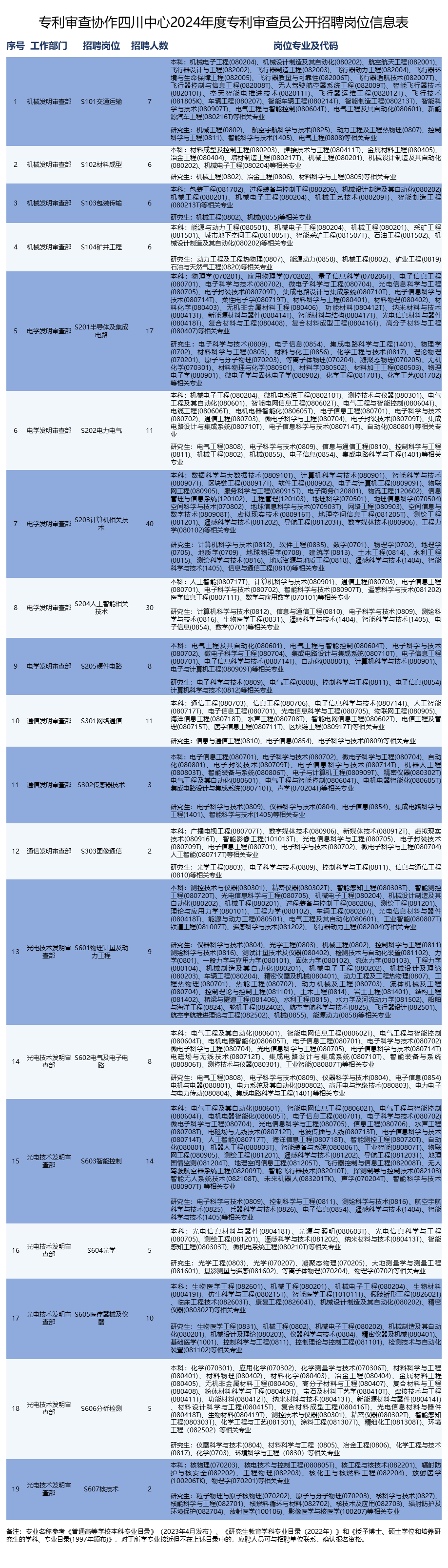
本次公开招聘专利审查员200名,具体岗位说明和人数详见附件《专利审查协作四川中心2024年度专利审查员公开招聘岗位信息表》。

▲点击看大图

2

招聘人员范围

面向符合招聘基本条件和岗位信息表资质能力要求的人员。

3

资格条件

基本条件:

1、具有中华人民共和国国籍,拥护并遵守中华人民共和国宪法和法律;

2、拥护中国共产党领导和社会主义制度;

3、具有良好的政治素质和道德品行;

4、具有能胜任岗位所需要的知识水平和扎实的专业功底;应聘者应具备理工类研究生学历,取得工学、理学或工程类等硕士或博士学位;特别优秀者,可为取得理工类大学本科学历和相应的学士学位后,具备两年及以上相关业务工作经验;拥有专利相关工作经验者优先;具体见职位要求;

5、身体健康,一般要求年龄在35岁以下;

6、英语水平良好,通过大学英语六级考试或具有同等英语水平;拥有其他外语语言能力者优先。

具有下列情况之一的人员,不得报考:

1、因犯罪受过刑事处罚的人员;

2、曾被开除党籍、公职的人员;

3、曾因违法违纪被事业单位解除聘用合同的人员;

4、曾在各级公职人员招考中被认定有作弊等严重违反考试录用纪律行为、还在禁考期的人员;

5、被依法列入失信联合惩戒对象名单的人员;

6、存在法律法规规定不得聘用为事业单位工作人员的其他情形的人员。

4

报名时间

即日起至2024年4月30日,各批次简历接收截止时间另行通知。

5

报名方式

应聘人员登录专利审查协作中心公共招聘平台(网址:

http://campus.51job.com/zlsxzhaopin,以下简称“公共招聘平台”)查看招聘职位表,选择四川中心进行职位申请。应聘人员在公共招聘平台报名前请仔细阅读招聘须知页面,按要求进行填报。本次招聘仅接受网络报名,其它报名方式无效。

6

注意事项

应聘人员成功提交个人信息后,网申系统将会通过短信、邮件方式发送测评邀请。应聘人员须根据指引在48小时内独立完成在线测评。

原文公告及相关附件

扫描下方二维码

↓↓↓

上下滑动阅览更多

成都市都江堰文旅集团

有限责任公司

成都市都江堰文旅集团有限责任公司于2018年6月注册成立,注册资本金为5亿元。2020年8月文旅集团出资人变更为成都都江堰投资发展集团有限公司,注册资本金调整为5.5亿元。文旅集团主动担当都江堰市文旅产业发展各项使命,立足于都江堰市特色优质文化旅游资源的市场化开发运营,承担都江堰市文化旅游和体育产业资源整合、建设运营,城市文化旅游产品、品牌对外营销推广等职能。

受成都市都江堰文旅集团有限责任公司委托,都江堰市正丰人才发展有限责任公司按照公开、平等、竞争、择优的原则,代为面向社会公开招聘15名工作人员,现将有关事项公告如下:

1

招聘岗位

▲点击看大图

本次共招聘15人,其中讲解队普通讲解员10人、讲解队双语讲解员5人。

具体情况详见附件1《文旅集团2023年面向社会公开招聘工作人员岗位一览表》。

2

招聘原则

1、党管干部和党管人才的原则;

2、德才兼备和注重业绩的原则;

3、市场认可和出资人认可的原则;

4、依法依规管理的原则。

3

资格条件

基本条件:

1、大学本科及以上学历,须毕业证书、学位证书齐全;海外学历须获得教育部留学服务中心出具的学历学位认证。在读研究生不得以已取得的学历参加应聘;

2、符合招聘岗位任职要求,专业划分标准参照国家教育部门普通高等学校学科专业目录执行。所学专业未列入国家教育部门普通高等学校学科专业目录的,以招聘单位认定为准;

3、具有较强的事业心、责任感和良好的职业素养;

4、品行端正,行为规范,无违规、违纪、违法记录;

5、具有适应履行职责的身体条件;

具有下列情形之一的,不得报名:

1、受过刑事处罚或被开除公职处分的;

2、受到党内严重警告、行政记大过等处分,在处分期或影响期内的;

3、正在接受立案审查的;

4、正被依法列为失信联合惩戒对象的;

5、在此前公司组织的公开招聘或国家组织的各级各类招考中被认定有扰乱报名考试秩序、威胁工作人员人身安全、舞弊等行为的;

6、有吸毒史的;

7、有明显违背公序良俗或相关信访条例的;

8、现役军人、国家定向招录培养人员、与国家签订服务协议且未满服务期限的;

9、尚处于竞业限制期内的;

10、法律法规规定不得招聘录用的其他情形。

4

信息发布

在都江堰市正丰人才发展有限责任公司网站

(www.djyzfrc.com)上发布。

5

报名时间

2023年9月29日9:00至2023年10月16日17:00。

6

报名方式

本次招聘采取网上报名。

通过报名网站(http://djywl.bao-ming.cn)进行报名。

原文公告及相关附件

扫描下方二维码

↓↓↓

上下滑动阅览更多

四川华西集团有限公司

为加强华西集团中层管理人员队伍建设,更好推动集团高质量发展,根据集团发展需要,面向全社会公开选聘集团部分中层管理人员,现将有关事项公告如下:

1

招聘岗位

▲点击看大图

具体岗位招聘情况,请详见附件1。

2

招聘原则

1、坚持党管干部和党管人才的原则;

2、坚持德才兼备和注重业绩的原则;

3、坚持组织认可、市场认可和职工群众认可的原则;

4、坚持依法依规选聘的原则。

3

招聘资格条件

基本条件:

1、具备较高的思想政治素质,遵纪守法,品行端正,诚信廉洁,勤勉敬业,团结合作,职业素养优良;

2、具有本科及以上学历;

3、具备一定年限的相应领域工作经验;

4、身体健康;

5、个别特殊情况需放宽条件的,由集团党委研究决定。

任职条件:

包括年龄、工龄、职称、专业、经历、能力等条件要求,请详见附件1。

有下列情形之一的,不予招聘:

1、曾受过司法机关刑事处罚的;

2、涉嫌违法、违纪正在接受审查的;

3、法律法规规定的其他禁止性情形。

4

报名时间

报名时间截止于2023年10月18日24:00。

5

报名方式

本次公开招聘采取网上报名,有意应聘者请在电脑上登录国企人才网

(http://new.gqrcfw.com/index.html),点击首页的招聘公告链接进行填报。请按系统提示要求准确填写,并上传所有报名材料电子版完成报名。

每一名应聘者限报一个岗位。应聘者应对提交材料的完整性和真实性负责。报名时请准确填写本人手机号码和邮箱,保持通讯畅通。

6

报名材料

1、《个人承诺书》(请详见附件2)。《个人承诺书》需打印并签字,在报名系统内指定位置上传扫描件,格式为JPEG、JPG、PNG、PDF均可,大小在200KB-3M以内,要求图像清晰;

2、本人身份证、学历证书、学位证书、学历证书电子注册备案表、专业技术或技能等级资格证书、职(执)业资格证书及其他代表个人能力、任职经历的证书和业绩材料,以上所有材料须提供原件扫描件;

3、近期2寸电子版证件照,照片为应聘人员近期的免冠证件照片,格式为JPEG、JPG、PNG均可,大小在5-50KB以内,要求图像清晰。

原文公告及相关附件

扫描下方二维码

↓↓↓

上下滑动阅览更多

想获得更多招聘信息?

请关注“微服务”招聘招录板块

?

请关注【“四川人社”微信公众号】

点击

【“微服务”板块—招聘招录】

↓↓↓

来源:综合整理自四川人才

编辑:刘   点  校对:徐文杰

审核:杨   郡  终审:叶   丹



点亮“在看”,你最好看

全国招聘信息汇总
全国招聘信息汇总
全国招聘信息汇总
点击查看更多

最新文章

随机文章