东北
黑龙江
吉林
辽宁
其他
华北
河北
山西
北京
天津
内蒙古
华南
广东
广西
海南
香港
西南
四川
西藏
重庆
四川
贵州
云南
西北
新疆
甘肃
陕西
甘肃
青海
宁夏
新疆
华中
河南
湖南
湖北
华东
上海
江苏
浙江
安徽
福建
江西
山东
当前位置:
首页
>
华南
>这些企业正在招人!
这些企业正在招人!
2025-12-05 00:30:50
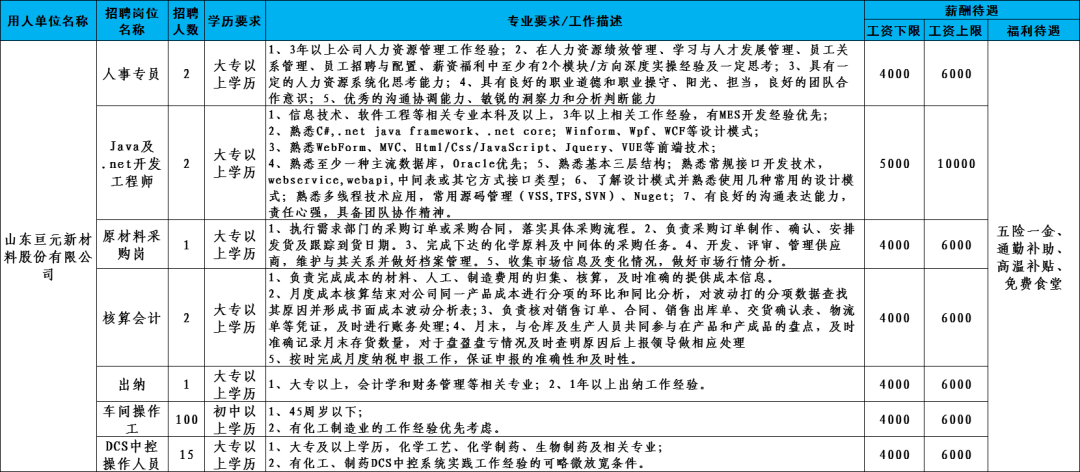
山东亘元新材料
股份有限公司
单位地址:威海市文登经济开发区九龙路与文昌路交叉口东方向110米
联系人:姜女士
联系电话:0631-8353117
威海众达信息
科技有限公司
单位地址:威海市文登区米山路甲173-1号
联系人:郭晓雪
联系电话:15065116264
文登卡尔斯特电子有限公司
单位地址:威海市文登区金山路与九发路交叉口正西方向98米
联系人:杨女士
联系电话:0631-8351444
利群集团文登购物广场
有限公司
单位地址:威海市文登区昆嵛路1号
联系人:孔主任
联系电话:13562102886
宇程物业服务有限公司
单位地址:威海市文登区米山东路与学府路交叉口东南方向79米
联系人:董先生
联系电话:13561885684
-END-
签审:邢海波
审核:
毕燕霞
制作:王玮玮
来源:文登工会在线
本文来自网友投稿或网络内容,如有侵犯您的权益请联系我们删除,联系邮箱:wyl860211@qq.com 。
【招人/招商】上海康臣生物科技有限公司诚聘技术服务工程师、销售经理
工程项目难招人!广东稳胜劳务外包服务帮你解决难题!
点击查看更多
最新文章
【招人/招商】上海康臣生物科技有限公司诚聘技术服务工程师、销售经理
天虹电机招人!月薪6-8K,购社保+年终奖+带薪年假,中山找工作
央企正式工!河北地区招44人,多地市有岗!
娃哈哈集团招人啦!全国有岗,福利齐全,实现「AD钙奶」自由~
深圳市罗湖区金翠公办幼儿园招聘保育员职位人员启示
有编制!周口这15家单位招人!
浙江爱事达彩印招人啦!
快鱼服饰发货仓库招聘长期小时工、正式工
快鱼服饰发货仓库招聘长期小时工、正式工
央企正式工,中国石化招聘1万余人,快转给身边需要的人~
热门文章
兼客优选 | 线上兼职大量招人,200-300元/次,小白在家可做!!兼客招聘
毛不易/侯明昊/赵露思...明星招人啦!提成+13薪!全职&实习!0经验可投!
10月12日德清招聘信息
国企正式工!汉江水利水电集团新招7人
【优质男嘉宾】30岁,大专,国企正式工,月薪7000+、五险一金,有房有车!择偶要求:26-30岁,160-170cm,活泼外向
周五(10/13日)正式工面试单位
东莞招聘 | 东莞市凤岗镇国库支付中心招人啦!从事账务处理等会计工作,10月17日截止报名~
光明区街道办又招人了!快来报名!
25人!凤岗消防招人啦!
【富川同城信息】双胞胎集团贺州养猪公司招人/书亦烧仙草鸿仁财富广场店招调饮师/运输公司现招6名司机/玛奇朵婚纱摄影招前台
随机文章
10个月宝宝每天需要喝多少奶粉?
社会公招 | 最后一天!国企正式工招聘20人!
【2023年第24期】这些企业招人啦!有这些岗位→
极度缺人!爱奇艺招人:50-200元/张,AI画图即可,无需经验!在家可做
年薪可达30W!珠海高新区科技产业局招人
2023/10/12正式工招聘信息
招聘//台山市江口电器制造有限公司
宣讲会丨中国电子科技南湖研究院2024校园招聘
找工作的速看!凤岗招人了!
【织金招聘】织金县纪委招聘1名驾驶员,报名中
招人啦!大专可报!六险二金!要求持一建证书!