手机版 | 登陆 | 注册 | 留言 | 设首页 | 加收藏
当前位置: 网站首页 > 河北 > 文章 当前位置: 河北 > 文章

河北雄安人力资源服务有限公司2022年11月招聘16名业务外包岗位人员公告

时间:2022-11-14 14:21:06    点击: 次   来源:不详    作者:佚名 - 小 + 大

河北雄安人力资源服务有限公司(以下简称雄安人力公司)根据工作需要,现面向社会公开招聘相关业务外包员工,工作地点在雄安新区容东片区。有关事项公告如下:

一、招聘原则

坚持德才兼备、以德为先、五湖四海、任人唯贤的用人标准,坚持公开、平等、竞争、择优的用人原则。

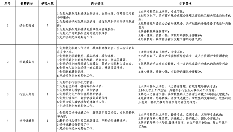
二、招聘岗位

招聘人数16人

招聘岗位及岗位要求详见附件或招聘报名页面。

岗位表(请点击链接查看详情)

http://www.xiongan.gov.cn/2022-11/03/1211697285_16674379410571n.png

三、报名时间及方式

1.报名截止时间:长期有效,招满为止。

2.报名方式:

本次招聘中的岗位有两种报名方式:

(1)网上报名

应聘人员登录雄才网搜索岗位名称进行报名。

(2)邮箱投递:gaoling@xitalent.com

四、人员管理及有关待遇

1.人员管理

聘用人员与雄安人力公司签订劳动合同,办理手续后安排到相应岗位工作。

2.有关待遇

建立完备的薪酬体系以及职业晋升渠道,为员工提供有竞争力的薪资、五险一金等,具体可面议。

五、注意事项

1.应聘人员须同时附件提交身份信息、毕业证书、岗位要求的资格证书等相关证明材料。

2.应聘人员应对本人填报、提供信息的真实性、准确性、完整性负责;提供虚假信息者,一经发现,取消应聘资格。

3.应聘人员投递简历时只可选择该甲方公司其中一个岗位,不可重复投递。

4.招聘有关信息将通过短信、电话或邮件等方式通知,招聘各环节未通过人员不再另行通知。请应聘者确保填报的手机号码、邮箱等联系方式准确无误,并保持通讯畅通。

5.招聘不收取任何费用,不举办或委托任何机构开展相关辅导培训。

六、报名咨询

1.咨询电话:0312-56097270312-5619969

2.咨询时间:9:00-12:00,14:00-17:30(工作日)

河北雄安人力资源服务有限公司

2022年11月1日

信息来源于网络,如有变更请以原发布者为准。

来源链接:

http://www.xiongan.gov.cn/2022-11/03/c_1211697285.htm

上一篇:河北省农林科学院农业信息与经济研究所农业农村发展研究室2022年11月招聘1名科研助理启事

下一篇:河北省沧州渤海新区南大港产业园区2022年公开招聘12名高中教师公告

推荐阅读
皖ICP备20008326号-9  |   QQ:859242200  |  地址:江苏省宜兴市人力资源产业园  |  电话:13295639219  |