东北
黑龙江
吉林
辽宁
其他
华北
河北
山西
北京
天津
内蒙古
华南
广东
广西
海南
香港
西南
四川
西藏
重庆
四川
贵州
云南
西北
新疆
甘肃
陕西
甘肃
青海
宁夏
新疆
华中
河南
湖南
湖北
华东
上海
江苏
浙江
安徽
福建
江西
山东
当前位置:
首页
>
东北
>评审总结!!!看完你就懂了
评审总结!!!看完你就懂了
2025-12-24 11:27:46
全国招聘信息大全汇总
26国考公务员岗位表(电子版)
26年67家主流央国企笔记、面试真题资料大全
26字节跳动实习笔记题库
2025国企央企真题笔记及招聘信息大全
评审总结!!!看完你就懂了
职称是衡量专业技术人员专业技术水平和工作能力的重要标志,是职业生涯晋升、薪资提升和个人发展的重要里程碑。
一、 工程师职称等级分类
• 初级职称: 助理工程师
• 中级职称: 工程师
• 高级职称: 高级工程师
二、 各级别申报条件详解
申报条件主要基于学历和从业年限,满足其一即可。
职称级别
申报条件(满足以下条件之一即可)
助理工程师
1. 大学专科毕业,从事专业技术工作满3年。
2. 大学本科毕业,从事专业技术工作满1年。
中级工程师
1. 研究生毕业或获得硕士学位,从事专业技术工作满3年。
2. 大学专科毕业,从事专业技术工作满7年。
3. 大学本科毕业,从事专业技术工作满5年。
4. 已取得助理工程师职称,并聘任满4年以上。
*特殊说明: 持有建造师等职业资格证书的人员,政策或有不同,建议另行咨询。
高级工程师
1. 获得硕士学位,并取得中级职称后,从事专业技术工作满4年。
2. 大学本科毕业,从事专业技术工作满10年,并取得中级职称后,聘任满5年。
3. 大学专科毕业,从事专业技术工作满15年,并取得中级职称后,聘任满5年。
注: 以上“毕业年限”及“聘任年限”计算截止时间通常为申报年度年底,具体请以当地当年官方政策文件为准。
三、 申报所需材料清单
1. 身份与学历证明:
◦ 身份证扫描件
◦ 毕业证书、学位证书扫描件
◦ 官方学、历认证报告表(需在有效期内的验证报告)
2. 工作与社保证明:
◦ 社会保险缴费证明: 通常要求提供在现单位连续缴纳一年以上的社保记录,这是重要的佐证材料。
◦ 劳动合同
◦ 工作证明(需单位盖章)
3. 业绩成果材料(核心材料):
◦ 能体现本人专业技术水平和能力的材料,例如:项目合同、施工/设计方案、图纸、验收报告、会议纪要、技术报告、获奖证书等。建议精选3-5个有代表性的项目,整理有序。
4. 论文著作:
◦ 助理工程师: 通常不需要发表论纹。
◦ 中级工程师: 一般要求在市级以上刊物或内部刊、物发表1-2篇与申报专业相关的技术论纹。
◦ 高级工程师: 要求更高,通常需要在省级以上专业刊物发表多篇论纹,或有著、作、解决重大技术难题的报告等。
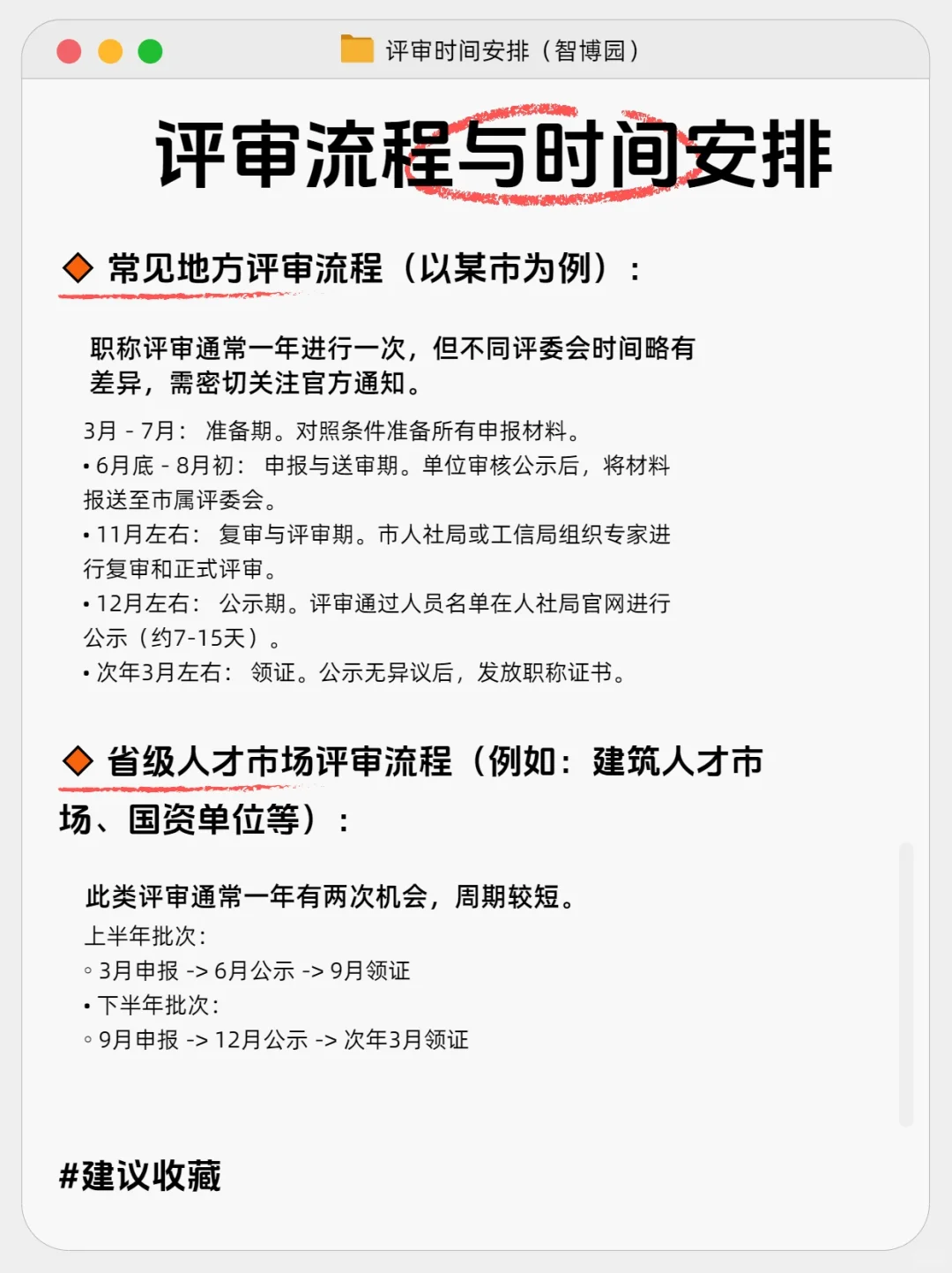
四、 评审流程与时间安排
📋篇幅有限,具体的内容见图片,写的很清楚了
#中级工程师
#工程师
#工程技术职称
#初级职称
#工程师职称
#职称评审
全国招聘信息大全汇总
金融银行信息招聘及实习笔记大全
教育系统真题笔记及信息招聘大全
全国全首份招聘会内容合集
外企26岗位表(持续更新一年)
央国企26秋招岗位表(持续更新到明年)
本文来自网友投稿或网络内容,如有侵犯您的权益请联系我们删除,联系邮箱:wyl860211@qq.com 。
护士聘用合同通用模版Iword格式
急招可预定寒12月/1月,寒假,260/天
点击查看更多
最新文章
护士聘用合同通用模版Iword格式
聘用制书记员就是在淘汰不看通知的人
短剧演员聘用合同核心条款
有没有做小程序开发的滴滴滴小程序开发 小程序 实用小程序
新人写小说,一定要知道的番🍅茄规则
石家庄 女找男
打直球挽留充满魅力
廊坊大批00后开始坐牢了 罪名都是这两种
罗总海报小字,是故意的还是不小心的?
Nano banana Pro 免费使用渠道,不限量
热门文章
部分女性开始期盼老公“出G”
想问一下河北省邯郸市临漳县县城彩礼和下边乡镇男方一般给多少彩礼以及女方一般都陪嫁
马斯克又出神预言了,他说未来十年内电子商务将逐渐被淘汰,新的经济模式已经在全国兴
渐渐有人发现,新婚姻法,不对劲了
很多人根本没意识到这个时代最大的红利
小红书虚拟资料:AI 全流程赋能实战指南📖
番茄签约会惩罚任何一个不看规则的人😭
上海出闲置mac mini m4 3050出
建议不要把自己的书法发朋友圈
北京 失禁体质 有没有能接受的
随机文章
10个月宝宝每天需要喝多少奶粉?
打工人的各种睡法,哈哈哈,已经笑亖了😄
450💰这双鞋真的好穿到起飞🛫️
《武林外传》里,老白每次发了工资总跑去
牙齿坏了,拔了牙但没钱种,突然觉得24岁的自己混得好差 牙齿
十年前买的始祖鸟的现在的对比
他是开国皇帝,长子,身份显赫,曾光复被篡的王朝,将其视为正统,将篡位者王朝列为伪
61段SQL取数核心代码❗谁还不会
3h后删,且看且珍惜~
河北职称评审改革
石家庄搬家出闲置!搬家出闲置 自提