东北
黑龙江
吉林
辽宁
其他
华北
河北
山西
北京
天津
内蒙古
华南
广东
广西
海南
香港
西南
四川
西藏
重庆
四川
贵州
云南
西北
新疆
甘肃
陕西
甘肃
青海
宁夏
新疆
华中
河南
湖南
湖北
华东
上海
江苏
浙江
安徽
福建
江西
山东
当前位置:
首页
>
东北
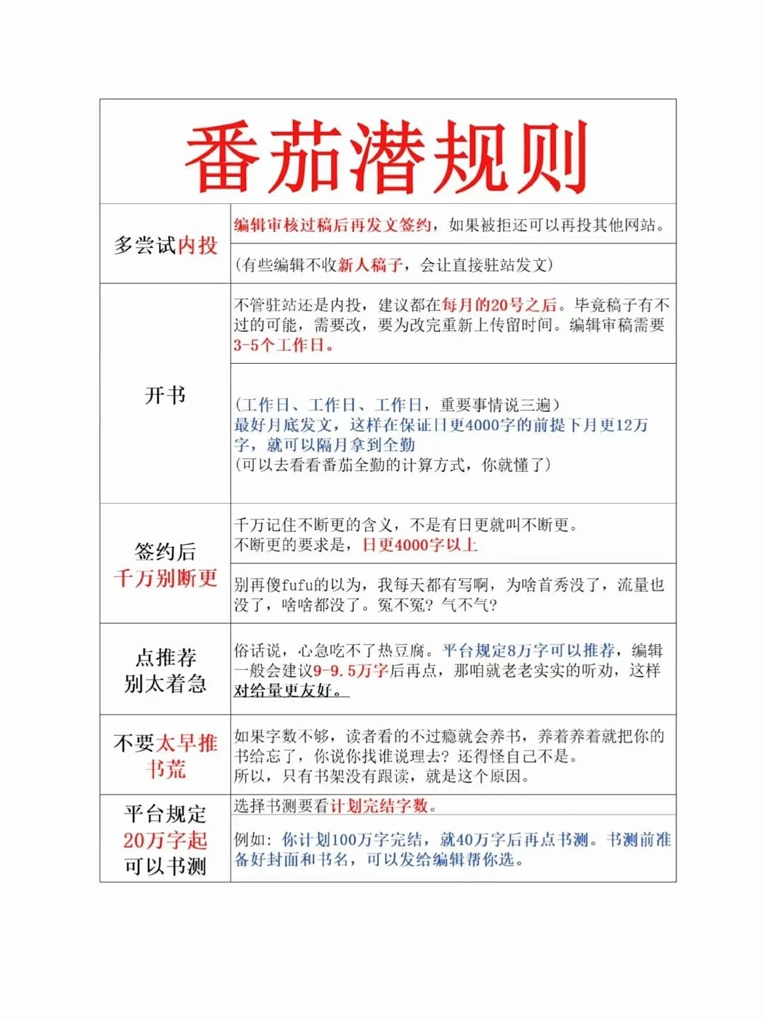
>番茄签约会惩罚任何一个不看规则的人😭
番茄签约会惩罚任何一个不看规则的人😭
2025-12-24 22:22:39
全国招聘信息大全汇总
26国考公务员岗位表(电子版)
26年67家主流央国企笔记、面试真题资料大全
26字节跳动实习笔记题库
2025国企央企真题笔记及招聘信息大全
番茄签约会惩罚任何一个不看规则的人😭
#ai写作
#网文作者
#写作干货
#签约
#网文小说
#新人作者
#自己写小说
#写小说
#全职作者
#写网文
全国招聘信息大全汇总
金融银行信息招聘及实习笔记大全
教育系统真题笔记及信息招聘大全
全国全首份招聘会内容合集
外企26岗位表(持续更新一年)
央国企26秋招岗位表(持续更新到明年)
本文来自网友投稿或网络内容,如有侵犯您的权益请联系我们删除,联系邮箱:wyl860211@qq.com 。
上海出闲置mac mini m4 3050出
小红书虚拟资料:AI 全流程赋能实战指南📖
点击查看更多
最新文章
上海出闲置mac mini m4 3050出
建议不要把自己的书法发朋友圈
北京 失禁体质 有没有能接受的
打工人的各种睡法,哈哈哈,已经笑亖了😄
450💰这双鞋真的好穿到起飞🛫️
《武林外传》里,老白每次发了工资总跑去
牙齿坏了,拔了牙但没钱种,突然觉得24岁的自己混得好差 牙齿
十年前买的始祖鸟的现在的对比
他是开国皇帝,长子,身份显赫,曾光复被篡的王朝,将其视为正统,将篡位者王朝列为伪
61段SQL取数核心代码❗谁还不会
热门文章
3h后删,且看且珍惜~
河北职称评审改革
石家庄搬家出闲置!搬家出闲置 自提
游戏软著助手来了,全自助生成!
每日一练|从吞吞吐吐 言不由衷到清晰有力
好像没想出别的人来
我的名字叫增值税,26年起我又变了
求推荐MacBook 显示器
《老舅》原著大结局:
辣子鸡|直接把 “麻辣上瘾” 刻进 DNA 里
随机文章
10个月宝宝每天需要喝多少奶粉?
体脂离开你的正确顺序
坐标邯郸。现在找个合适的合作伙伴太难了。有没有想创业摆脱座班摆脱没有工作烦恼联系
西安 还没被🐷拱过 真实饿了 无同居史
北京南站有女生拉着行李箱让别人给看行李她要上厕所,这是什么骗术?
哈哈生活需要幽默感
chiikawa带你学《小狗钱钱》的7个致富法则
12.22 快手直播平台大规模网络攻击事件深度
˖🩰⁺⑅ | 𝙋𝙞𝙡𝙖𝙩𝙚𝙨🤍ྀི
🍒🐄🍪🌟奶呼呼的~|绍兴美甲
东三环威斯汀进入停业倒计时