东北
黑龙江
吉林
辽宁
其他
华北
河北
山西
北京
天津
内蒙古
华南
广东
广西
海南
香港
西南
四川
西藏
重庆
四川
贵州
云南
西北
新疆
甘肃
陕西
甘肃
青海
宁夏
新疆
华中
河南
湖南
湖北
华东
上海
江苏
浙江
安徽
福建
江西
山东
当前位置:
首页
>
东北
>不是… 番🍅茄过签原来你真的这么简单啊?!😂
不是… 番🍅茄过签原来你真的这么简单啊?!😂
2025-12-24 12:31:17
全国招聘信息大全汇总
26国考公务员岗位表(电子版)
26年67家主流央国企笔记、面试真题资料大全
26字节跳动实习笔记题库
2025国企央企真题笔记及招聘信息大全
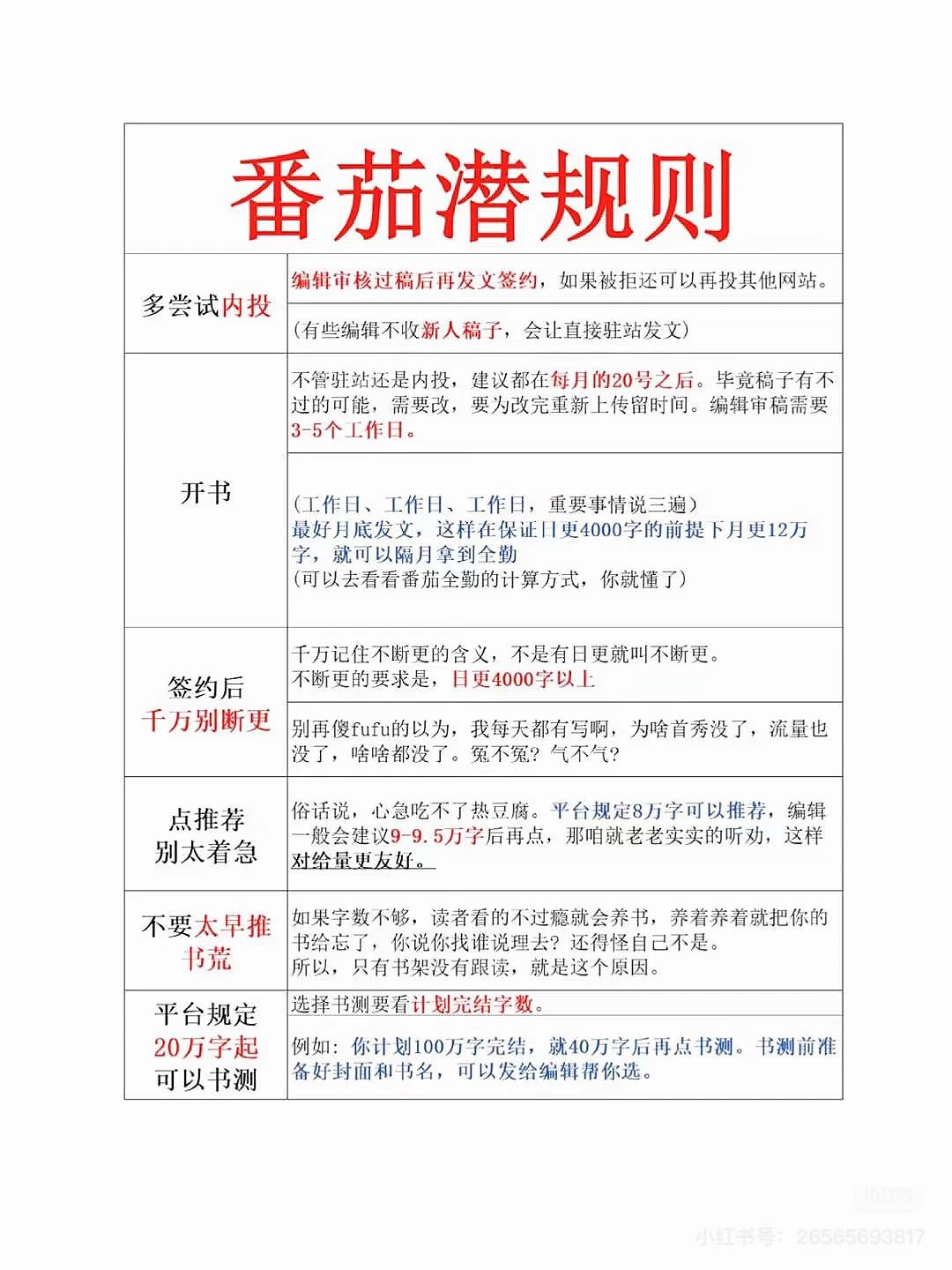
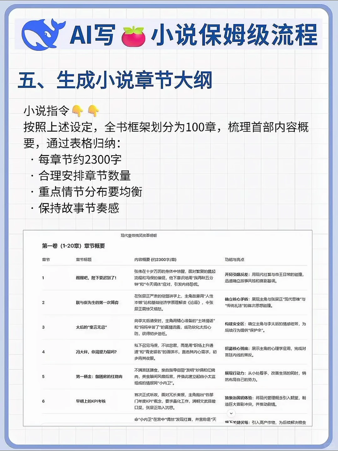
不是… 番🍅茄过签原来你真的这么简单啊?!😂
#J人的生活
#我的写作日常
#写网文
#ai写作
#签约
#小说写作灵感
#新人作者
#一起写小说
#写作干货
全国招聘信息大全汇总
金融银行信息招聘及实习笔记大全
教育系统真题笔记及信息招聘大全
全国全首份招聘会内容合集
外企26岗位表(持续更新一年)
央国企26秋招岗位表(持续更新到明年)
本文来自网友投稿或网络内容,如有侵犯您的权益请联系我们删除,联系邮箱:wyl860211@qq.com 。
全民手搓AI闪应用
这是谁家祖宗被好心人捡了
点击查看更多
最新文章
全民手搓AI闪应用
广州|帕恰小狗猪猪蛋糕
cursor太贵了,有什么平替
禅绕画控笔练习(带步骤图)28
在职体制内冲❗️是简单了点😂但真的有用
为什么欧美人婚前开放,婚后就变保守了?
接私活 服务200一次,(5小时)可八小时,临时的价格可商议,价格合适,
黑色无敌4
我的年度live
邯郸到底哪里招聘啊
热门文章
富士山在窗外 时间好像慢了下来
国家文物局成立工作组核查南博事件
12月退税的两个小窍门,2026多退💰6480元
邯郸!!近期请客吃饭坠成功的一次!!!
做副业最猛的城市:沈阳
【重要通知】2026年深圳元旦跨年活动通知❗
你们的工作微信封号了吗?
Balletcore🩰
冬天的养生局~~~
禅绕画🖼️心灵疗愈之旅161临摹
随机文章
10个月宝宝每天需要喝多少奶粉?
秒回秒回秒回!!!
一人简单晚餐Day93//番茄菌菇豆腐汤+糙米饭
怎么做才可以涨粉呀?
她们说背面赢麻了
小腿35路人视角能有多粗???
我的登峰造极时刻
石家庄女老师 豁出去了 再勇敢一次
人,泥嚎,我是没穿裤子的咪🐈
干饭人的家常菜真的很好吃~
古言强取豪夺男主再添一员大将