东北
黑龙江
吉林
辽宁
其他
华北
河北
山西
北京
天津
内蒙古
华南
广东
广西
海南
香港
西南
四川
西藏
重庆
四川
贵州
云南
西北
新疆
甘肃
陕西
甘肃
青海
宁夏
新疆
华中
河南
湖南
湖北
华东
上海
江苏
浙江
安徽
福建
江西
山东
当前位置:
首页
>
山东
>26山东书记员进度为0的人,反正就这42页
26山东书记员进度为0的人,反正就这42页
2025-12-24 04:25:02
全国招聘信息大全汇总
26国考公务员岗位表(电子版)
26年67家主流央国企笔记、面试真题资料大全
26字节跳动实习笔记题库
2025国企央企真题笔记及招聘信息大全
26山东书记员进度为0的人,反正就这42页
🔥山东书记员的宝子们注意!公告已出,还没有开始备考的宝子真的要抓紧时间了,再不开始就来不及了!
🔔招录人数:
淄博市:51,济宁市:31,山东省人民检察院:40,青岛市:25,临沂市:47,潍坊市:9,滨州市:52,菏泽市:59,枣庄市:32,聊城市:77!
💦报名时间:12月20日-12月26日
💦笔试时间:以准考证为准
💦笔试内容为:基础知识测试和岗位技能测试两项(公基+行测+时政+写作+速录技能测试)
👧🏻讲真的,因为淋过雨,所以也想为各位宝子撑把伞!现阶段学姐真心不建议现阶段再傻傻啃书啦!直接去背整理好的锺点笔记,涵盖90%的考试内容,锺难点还用彩色标注出来了!都有pdf版本,背就完事!!!
🔋🔋零基础需要背的是:
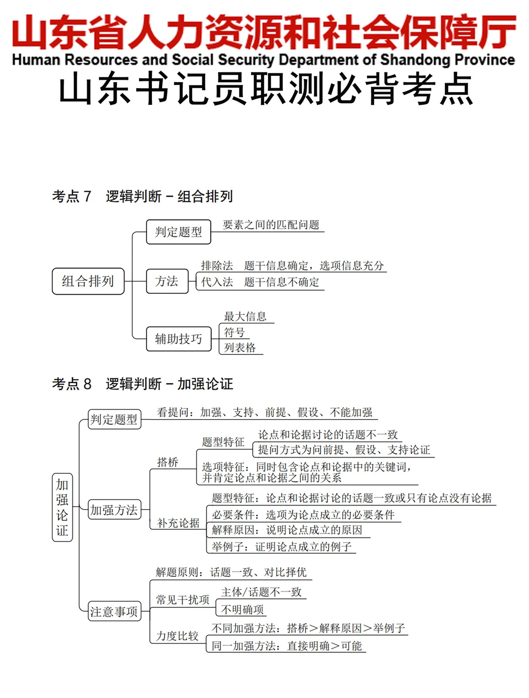
🌷《山东书记员工作技能500母题》.pdf
🌷《山东书记员128高频考点》.pdf
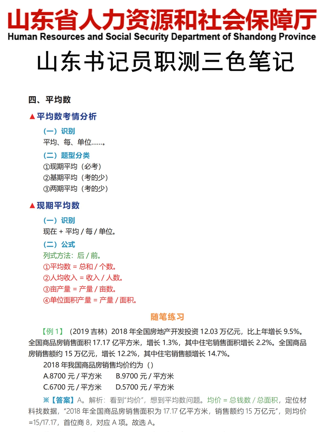
🌷《山东书记员职测三色笔记》.pdf
🌷《山东市书记员职测必背考点》
🌷《山东市书记员职测速记口诀》
🌷《山东书记员职测必背考点》.pdf
🌷《山东书记员考前预侧800题》.pdf
🌷《山东书记员公基常识4600问》.pdf
🌷《山东书记员题裤app》
......
❤️笔记都有PDF电子版,可打印下来直接背!
❤️踏平坎坷成大道,熬过黑暗是黎明,加油姐妹们!
#书记员
#书记员备考
#书记员招聘
#书记员笔试
#书记员考试
#山东书记员
#山东书记员笔试
#山东书记员考试
#山东省书记员
#山东法院书记员
全国招聘信息大全汇总
金融银行信息招聘及实习笔记大全
教育系统真题笔记及信息招聘大全
全国全首份招聘会内容合集
外企26岗位表(持续更新一年)
央国企26秋招岗位表(持续更新到明年)
本文来自网友投稿或网络内容,如有侵犯您的权益请联系我们删除,联系邮箱:wyl860211@qq.com 。
近期多地医疗卫生招聘公告频发共招1872人‼
4所学校校医招聘
点击查看更多
最新文章
近期多地医疗卫生招聘公告频发共招1872人‼
再说一次福建烟草专卖局一次过的强度
单店工程物业副总,福建,40w(可谈)
福建省足球运动管理中心专职青训总监1名
山东省书记员笔试考啥?这张表帮你理清楚!
全网最值26 福建英语教招合集
平选计划西南大学结构化题目
福建足球运动管理中心招聘专职青训总监!
普及下,山东检察院书记员考试的强度
有点羡慕12.20报名山东检察院书记员的人
热门文章
山东书记员往年笔试珍题、还没看过的进
泉州招聘!体育中心免笔试
12.19山东青岛最新开放央国企岗位!!!
漳州招聘!国企正式员工,大专可报
三明招聘!教育局下属学校,教师事业编
2026福建教招语文学科作文素材积累55
教师招聘笔记‖教育与政治经济制度
10天极限过山东检察院书记员考试(差生版)
山东劳动职业技术学院2025年度公开招聘人员
山东检察院书记员考试,别裸考,直接背
随机文章
10个月宝宝每天需要喝多少奶粉?
26福建事业编会惩罚每一个不看通知的懒人
25山东检察院书记员,7天背完,稳了
福建幼师招聘备考
25山东检察院书记员考试,这次是真的放水啊
2026届省外医类实习就业一体化招聘靠谱吗?
25山东书记员其实挺水的(差生版)
菏泽书记员的待遇真的是这样❓️
盘点我去年考临沂辅警时的无用功(避雷)
福建漳州中储粮储运校招
无需笔试!安全、环境专业抓住这个秋招补录