东北
黑龙江
吉林
辽宁
其他
华北
河北
山西
北京
天津
内蒙古
华南
广东
广西
海南
香港
西南
四川
西藏
重庆
四川
贵州
云南
西北
新疆
甘肃
陕西
甘肃
青海
宁夏
新疆
华中
河南
湖南
湖北
华东
上海
江苏
浙江
安徽
福建
江西
山东
当前位置:
首页
>
山东
>25山东检察院书记员,7天背完,稳了
25山东检察院书记员,7天背完,稳了
2025-12-24 12:18:11
全国招聘信息大全汇总
26国考公务员岗位表(电子版)
26年67家主流央国企笔记、面试真题资料大全
26字节跳动实习笔记题库
2025国企央企真题笔记及招聘信息大全
25山东检察院书记员,7天背完,稳了
🎉 宝子们!2025山东省检察院书记员招聘公告今天刚出!报名时间超级紧张,备考计划必须立刻启动!看完这篇,直接抄作业,上岸效率拉满!
🔔 各地招聘速览
📌 山东省人民检察院:招40人
📌 山东铁路检察机关:招10人
📌 济南市检察机关:招25人
📌 青岛市检察机关:招25人
📌 淄博市检察机关:招51人
📌 其他地市:聊城77人、临沂47人、滨州52人、枣庄32人、济宁31人、烟台24人、菏泽59人、潍坊9人
✅ 学历要求:专科(或职高)起报!
✅ 年龄要求:30周岁以下(1994年12月后出生)
⏰ 关键时间点
🎨报名:12月20日9:00 - 12月26日16:00
🎨缴费确认:12月20日11:00 - 12月28日16:00
🎨笔试时间:另行通知!
📚 考试形式(上机考!)
1️⃣ 基础知识测试(120分钟):占比80%
✍内容:法律基础、时事政治、判断推理(含客观题+主观题)
2️⃣ 岗位技能测试(15分钟):占比20%
✍内容:打字速度与正确率
💡 笔试总成绩按基础知识80%+技能测试20%计算,再按笔试40%+面试60%算总成绩
🚀 冲刺备考攻略
🎯 法律基础+时事政治
📑 速记《民法典》《刑法》《刑事诉讼法》高频考点
📑 刷2025年时事政治题,关注“二十大”“检察改革”相关表述
📑 用题库APP分章节突击(例如刑法、民法章节题)
🎯 判断推理+主观题模板
📑 学习判断推理核心逻辑(类比、图形推理)
📑 背诵法律文书模板(起诉书、笔录格式等)
📑 练习案例分析题,掌握“法律适用+事实分析”框架
🎯 打字冲刺+全真模拟
📑 用速录软件练打字,目标:70字/分钟,正确率95%以上
📑 模拟上机考试,严格计时答题
📑 复盘错题,重点记忆法律条文数字(如拘留时间、诉讼时效等)
💥备考工具:
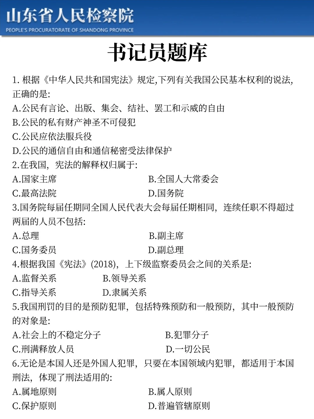
🎠25山东检察院书记员历年真题
🎠25山东检察院书记员判断推理重点笔记
🎠25山东检察院书记员公基锺点速记
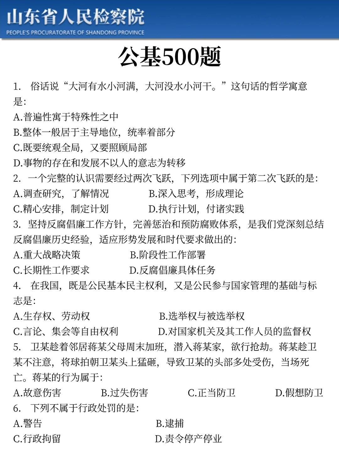
🎠25山东检察院书记员公基500题【法律+非法】
🎠25山东检察院书记员时正320题
🎠25山东检察院书记员法律文书写作模板
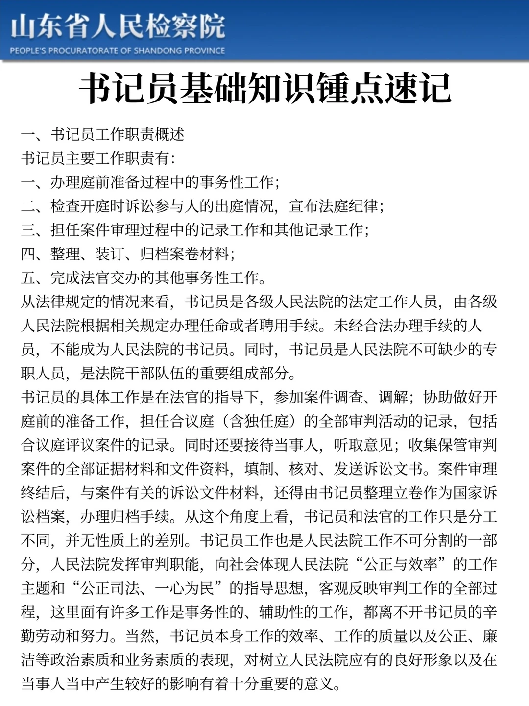
🎠25山东检察院书记员书记员基础知识锺点速记
🎠25山东检察院书记员法律基础知识精华总结
🎠25山东检察院书记员刷题
🎠25山东检察院书记员速录技能测试软件
......
#书记员
#书记员备考
#书记员招聘
#山东检察院书记员考试
#山东书记员
#山东书记员备考
#山东书记员招聘
#山东书记员笔试
#书记员考试
#山东省书记员
全国招聘信息大全汇总
金融银行信息招聘及实习笔记大全
教育系统真题笔记及信息招聘大全
全国全首份招聘会内容合集
外企26岗位表(持续更新一年)
央国企26秋招岗位表(持续更新到明年)
本文来自网友投稿或网络内容,如有侵犯您的权益请联系我们删除,联系邮箱:wyl860211@qq.com 。
福建幼师招聘备考
26福建事业编会惩罚每一个不看通知的懒人
点击查看更多
最新文章
福建幼师招聘备考
25山东检察院书记员考试,这次是真的放水啊
2026届省外医类实习就业一体化招聘靠谱吗?
25山东书记员其实挺水的(差生版)
菏泽书记员的待遇真的是这样❓️
盘点我去年考临沂辅警时的无用功(避雷)
福建漳州中储粮储运校招
无需笔试!安全、环境专业抓住这个秋招补录
三明工会社工招聘别错过!备考资料已备好
法语人从四面八方来😚
热门文章
福建教招中小学数学教师考试真题
2025年山东劳动职业技术学院2026年招聘8人
✨教师招聘考试上岸难?答案竟然是它💥
2025年5月18山东劳动职业技术学院教师真题
山东铁路检察机关招聘书记员10人!
【山东书记员备考指南|🔥】
坐标福州!你们真不急嘛?
有福建创业的小伙伴嘛,一起聊一聊
招聘自习室学习委员
山东书记员薪资待遇真实情况!
随机文章
10个月宝宝每天需要喝多少奶粉?
山东能源集团面试反反复复就是这16个问题
王者游戏群最好是福建的
提醒下嘴笨的背下来再参加山东能源集团面试
福建•福州
山东能源集团面试不管问啥记住一个话术原则
招聘养生师
山东能源集团面试就是走流程大家不用较真
山东街道办,想加入吗
山东自家小厂大量要人
突然感觉福建小伙伴也太低调了吧!!