东北
黑龙江
吉林
辽宁
其他
华北
河北
山西
北京
天津
内蒙古
华南
广东
广西
海南
香港
西南
四川
西藏
重庆
四川
贵州
云南
西北
新疆
甘肃
陕西
甘肃
青海
宁夏
新疆
华中
河南
湖南
湖北
华东
上海
江苏
浙江
安徽
福建
江西
山东
当前位置:
首页
>
山东
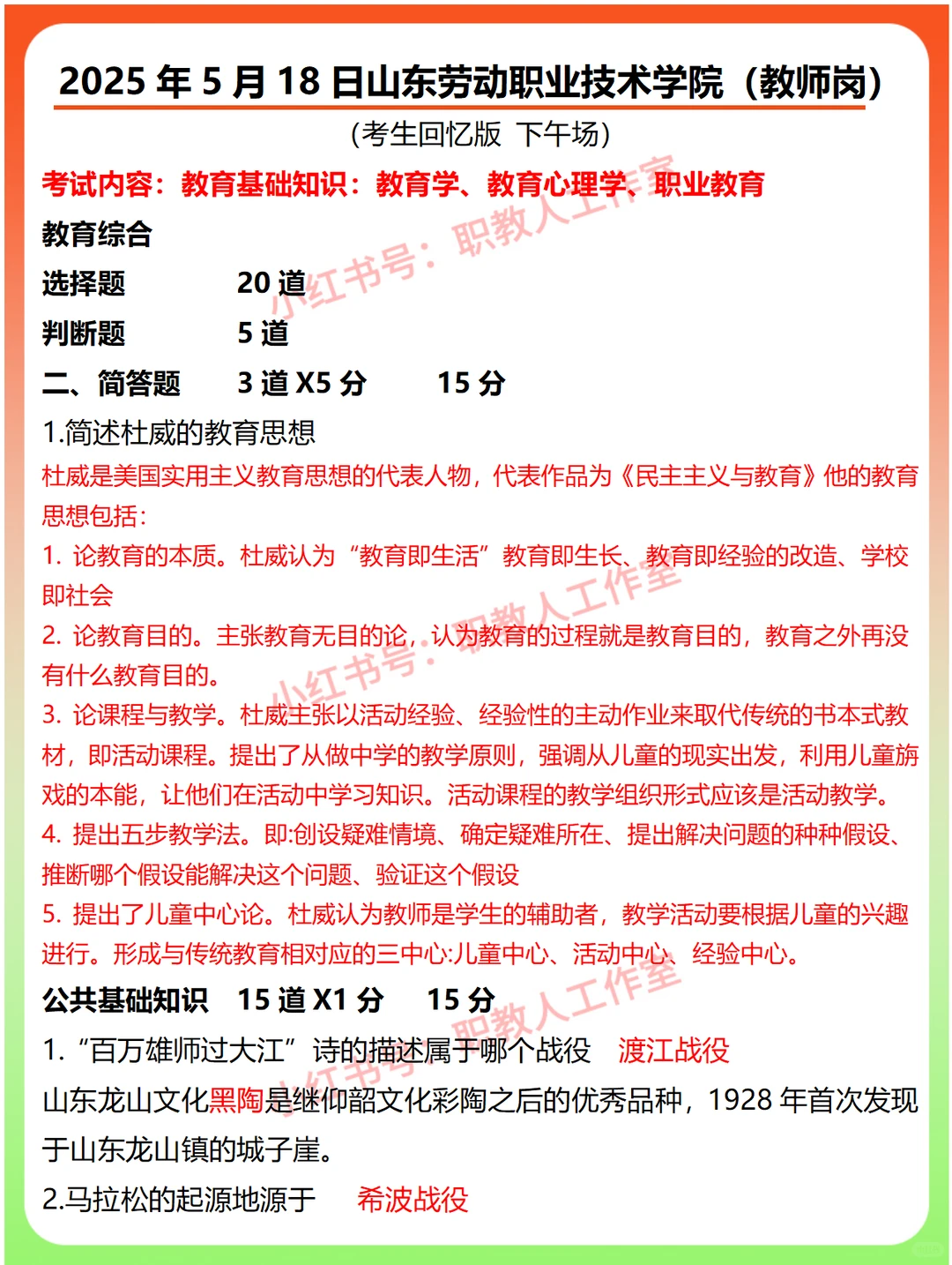
>2025年5月18山东劳动职业技术学院教师真题
2025年5月18山东劳动职业技术学院教师真题
2025-12-25 07:06:19
全国招聘信息大全汇总
26国考公务员岗位表(电子版)
26年67家主流央国企笔记、面试真题资料大全
26字节跳动实习笔记题库
2025国企央企真题笔记及招聘信息大全
2025年5月18山东劳动职业技术学院教师真题
2025年山东劳动职业技术学院2026年招聘8人
一、报名时间:2025年12月24日9:00-12月30日16:00
笔试要求:教师和教辅岗位笔试内容主要包括教育基础知识(包括教育学、教育心理学等专业知识)和公共基础知识。辅导员岗位笔试内容主要包括辅导员业务知识。
#山东劳动职业技术学院
#山东师范大学
#山东科技大学
#济南大学
#济南职业学院
#山东科技职业学院
#山东理工职业学院
#山东经贸职业学院
#山东商业职业技术学院
#山东艺术学院
全国招聘信息大全汇总
金融银行信息招聘及实习笔记大全
教育系统真题笔记及信息招聘大全
全国全首份招聘会内容合集
外企26岗位表(持续更新一年)
央国企26秋招岗位表(持续更新到明年)
本文来自网友投稿或网络内容,如有侵犯您的权益请联系我们删除,联系邮箱:wyl860211@qq.com 。
山东铁路检察机关招聘书记员10人!
✨教师招聘考试上岸难?答案竟然是它💥
点击查看更多
最新文章
山东铁路检察机关招聘书记员10人!
【山东书记员备考指南|🔥】
坐标福州!你们真不急嘛?
有福建创业的小伙伴嘛,一起聊一聊
招聘自习室学习委员
山东书记员薪资待遇真实情况!
山东能源集团面试反反复复就是这16个问题
王者游戏群最好是福建的
提醒下嘴笨的背下来再参加山东能源集团面试
福建•福州
热门文章
山东能源集团面试不管问啥记住一个话术原则
招聘养生师
山东能源集团面试就是走流程大家不用较真
山东街道办,想加入吗
山东自家小厂大量要人
突然感觉福建小伙伴也太低调了吧!!
福州包装工厂招工
走吧,一起去中创新航上班~
假如你从12.22开始准备山东检察院书记员
3.25福建国企这么缺人的吼?!
随机文章
10个月宝宝每天需要喝多少奶粉?
宝妈集合📣
山东辅导员:我的巡考上岸经验分享~
福州糕饼包装,240一天,爸妈可做
山东潍坊三甲医院护理校园招聘🪧
💖福州养老院暖心陪伴志愿者招募啦!
山东书记员招聘不懂的问
✨福州本地兼职|袜子打包员招新啦~
教师编历年面试都考过什么题?
福建厦门-电视剧《折月亮》演员招募
山东检察院书记员考试形式来了