东北
黑龙江
吉林
辽宁
其他
华北
河北
山西
北京
天津
内蒙古
华南
广东
广西
海南
香港
西南
四川
西藏
重庆
四川
贵州
云南
西北
新疆
甘肃
陕西
甘肃
青海
宁夏
新疆
华中
河南
湖南
湖北
华东
上海
江苏
浙江
安徽
福建
江西
山东
当前位置:
首页
>
湖南
>假如从12月备考长沙市事业编,无非这200条
假如从12月备考长沙市事业编,无非这200条
2025-12-18 16:40:46
假如从12月备考长沙市事业编,无非这200条
25年长沙市直事业单位第二批招聘的公告已出!距离考试时间仅剩1个多月的时间啦!还没开始备考的,不要慌,来得及🐴住这篇就够了。
-
🚅报名时间:12月12日-12月16日
🚅笔试时间:1月10日
🚅笔试科目:职测+综应
-
🌙零基础或者在职备考不要直接看书教材,自己找不到Z点。从大纲来看贴合省情相关的时事和政策是很重要的,政治理论模块是需要掌握的!别慌,粉笔名师张晓热点时政汇总再配上《25长沙市直事业编备考包》可以直接拿去学!
.
❄️关于备考你需要的有:
✔️25长沙市直事业编全国热点时政汇总
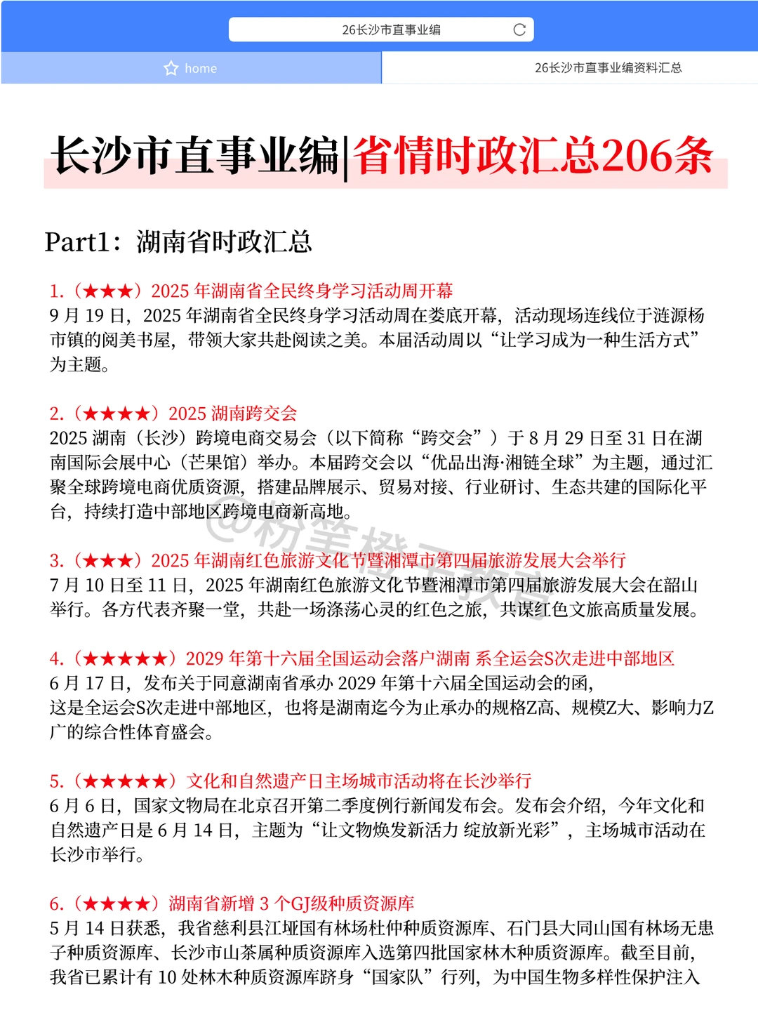
✔️25长沙市直事业编省情时政汇总206条
✔️25长沙市直事业编省情市情讲义
✔️25+24年1号文件+L会+全会220题
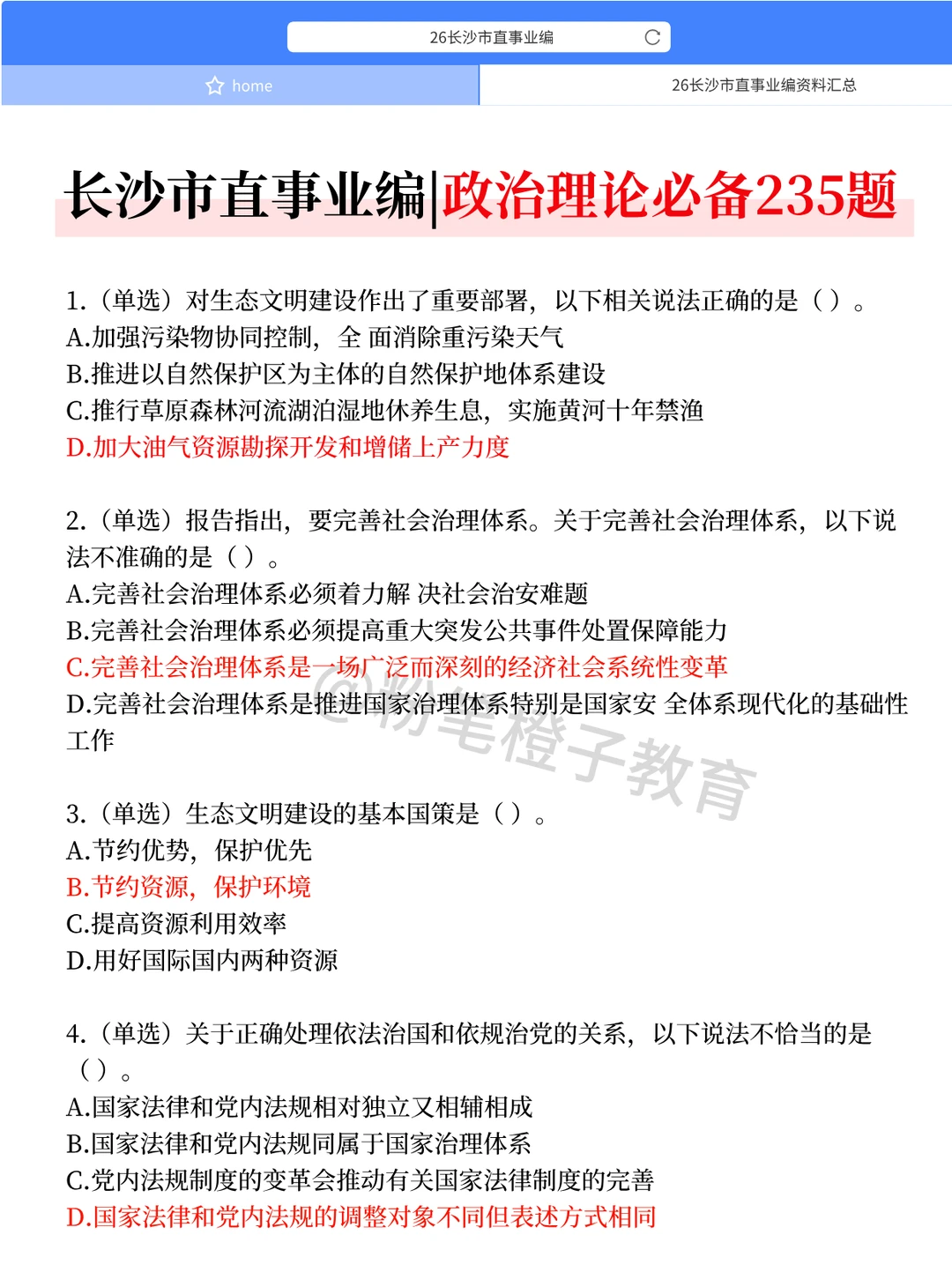
✔️25长沙市直事业编政治理论笔记+题
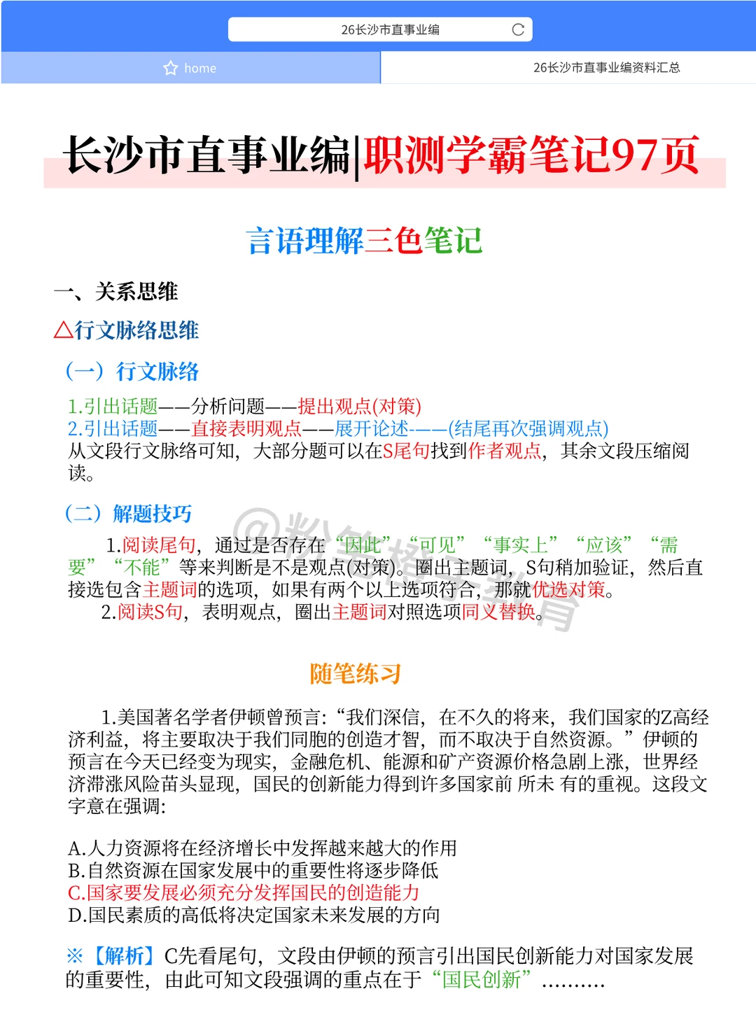
✔️25长沙市直事业编职测学霸笔记
✔️25长沙市直事业编职测高频考点
✔️25长沙市直事业编综应三色笔记
✔️25长沙市直事业编常识手册
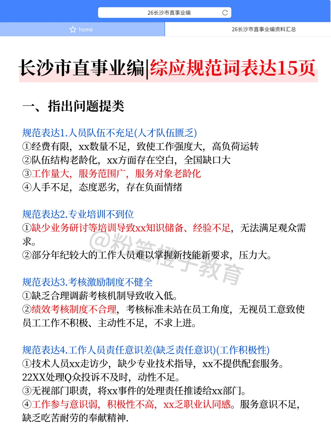
✔️25长沙市直事业编综应规范词15页
✔️25长沙市直事业编行测解题技巧
✔️25长沙市直事业编热点作文48篇
✔️25长沙市直事业编公文写作大全
✔️25长沙市直事业编时政预侧320题
......
🈶️pdf版🉑️保存🉑️打印
💃前路漫漫亦灿灿,加油!
#长沙事业编
#长沙事业单位
#长沙市直
#长沙市直事业单位
#长沙市直第二批
#长沙市直二批
#长沙事业编考试
#长沙事业单位招聘
#湖南事业单位
#事业单位招聘
本文来自网友投稿或网络内容,如有侵犯您的权益请联系我们删除,联系邮箱:wyl860211@qq.com 。
寒假短期工作!兼职
25年湖南电气职业技术学院招聘,大概考这些
点击查看更多
最新文章
寒假短期工作!兼职
镇江企业招聘。
新乡金瀚学校招聘教师85人
湖北联投补录单位直签双休、六险一金
岳阳还有小伙伴,找工作吗~
湖南株洲攸县卫健系统招聘公告
三门峡招教来了带编制
高校招人!
福建民政局 快来加入吧
湖北【荆州】中小学教师统招岗位报录比
热门文章
招人啦‼️‼️
长沙“星斗”工程医卫类博士岗资审名单已出
邵阳市花艺师招聘
新乡市区临时工日结
来一个帮一个张家界市卫生健康系统招聘
学生党速冲!!
湖北定岗怎么分?选岗怎么选?详细原创贴
125/7.5小时株洲百货周末兼职
三门峡市直招教确定招!
兼职不要了,要全职
随机文章
10个月宝宝每天需要喝多少奶粉?
在新乡别盲目找工作了,来看看这!
湖南长沙招市政技术负责人
长沙市教育局入围名单——长沙特殊教育学校
武汉高铁站亚朵S高薪招聘啦
衡阳充场人员观众充场临时演员扮演父母亲戚
2025株洲市法院系统招录数据
三门峡|市直招教师208人
医疗事业编又来啦
襄阳市 国企 社区服务岗 招人!!!
新乡博雅大厦招聘啦!!!!!