东北
黑龙江
吉林
辽宁
其他
华北
河北
山西
北京
天津
内蒙古
华南
广东
广西
海南
香港
西南
四川
西藏
重庆
四川
贵州
云南
西北
新疆
甘肃
陕西
甘肃
青海
宁夏
新疆
华中
河南
湖南
湖北
华东
上海
江苏
浙江
安徽
福建
江西
山东
当前位置:
首页
>
陕西
>秦都区社区招聘新通知,帮一个是一个
秦都区社区招聘新通知,帮一个是一个
2025-12-19 01:44:56
秦都区社区招聘新通知,帮一个是一个
❤备考25咸阳市秦都区社区工作者的姐妹注意啦, 公告已出,距离考试越来越近,抓紧备考啦!
.
🕐报名时间:9月26日至9月30日
🕐考试时间:详见准考证
🕐笔试内容:社区党建、社区治理和社会工作等相关基础知识,相关法律法规、政策文件以及综合能力测试。
.
📚可以帮助到你的资料:
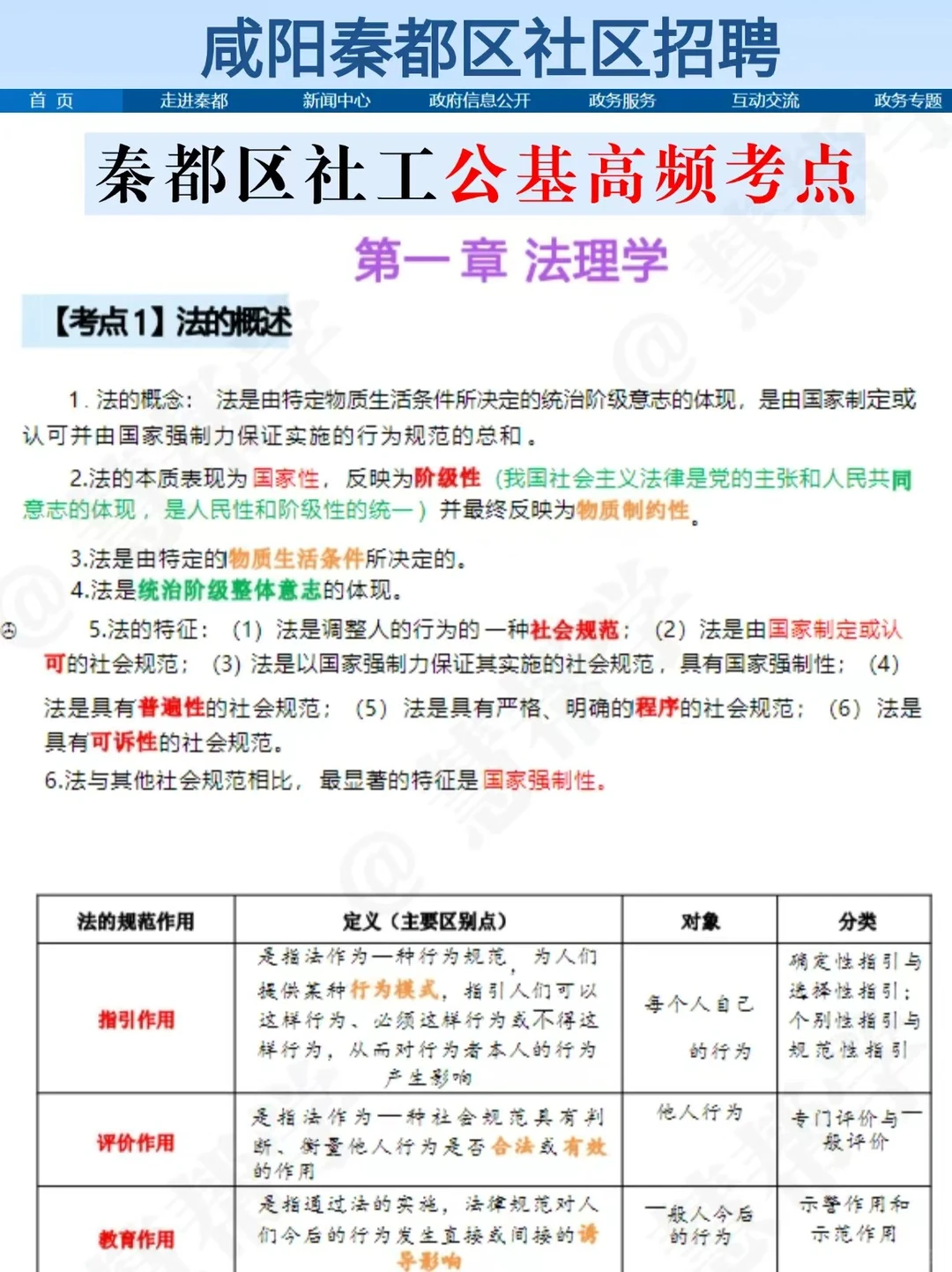
📌《25秦都区社工区情区况》
📌《25秦都区社工历年真题》
📌《25秦都区社工时政冲刺320题》
📌《25秦都区社工社区知识14页》
📌《25秦都区社工思维导图》
📌《25秦都区社工法律常识600条》
📌《25秦都区社工党建知识总结+高频题》
📌《25秦都区社工行测三色笔记》
📌《25秦都区社工考前模拟卷》
📌《25秦都区社工刷题App》
……
#社区工作者
#咸阳秦都区社区工作者
#咸阳秦都区社区招聘
#咸阳秦都区社区
#咸阳社区工作者笔试
#咸阳社区工作者招聘
#咸阳社区工作者
#咸阳社区考试
#陕西社区工作者
#陕西社区招聘
本文来自网友投稿或网络内容,如有侵犯您的权益请联系我们删除,联系邮箱:wyl860211@qq.com 。
河南省气象部门2026招聘应届高校毕业生公告
新疆党校系统大招聘,速报名!!!
点击查看更多
最新文章
河南省气象部门2026招聘应届高校毕业生公告
大专!安阳林州红旗渠医院招聘 3 名康复技师
开封职业学院招聘开始了!!
哈密市法检书记员公告已出,招聘31名❗❗
2025张掖事业单位公告已发布
河南公办中小学教务处,有人想来嘛❓
定西市招聘啦
已整理!商洛人才引进报名人数!
甘肃银行社招已开始,报名已开始🔥🔥
郑州双休公司大盘点!一起来看看吧!
热门文章
五险一金!双休
张掖市事业单位过审人数最多的十大职位
21天行测精刷500题
我们开始招聘了
玉溪160-260/h可新手
线上笔面!新疆哈密法院,检察院招31人
河南开封招兼职
25年酒泉国企/民营企业引进159人岗位表
宁夏银川演员招募🫵
瑞幸兼职
随机文章
10个月宝宝每天需要喝多少奶粉?
大学生值得去的公司-郑州
河南气象局招聘毕业生14人。事业编本科起报
商洛招聘消防员34人
新疆自治区教科院招聘笔试成绩+资格审查通
张掖市事业单位,过审人数最多的十大职位!
贵州省路桥集团招47人 !
酒泉肃北蒙古族自治县人民法院招聘书记员
已定,9月27日笔试
杞县招人啦
玉溪市2025年事业单位笔试成绩