东北
黑龙江
吉林
辽宁
其他
华北
河北
山西
北京
天津
内蒙古
华南
广东
广西
海南
香港
西南
四川
西藏
重庆
四川
贵州
云南
西北
新疆
甘肃
陕西
甘肃
青海
宁夏
新疆
华中
河南
湖南
湖北
华东
上海
江苏
浙江
安徽
福建
江西
山东
当前位置:
首页
>
新疆
>哈密市法检书记员公告已出,招聘31名❗❗
哈密市法检书记员公告已出,招聘31名❗❗
2025-12-19 06:42:31
哈密市法检书记员公告已出,招聘31名❗❗
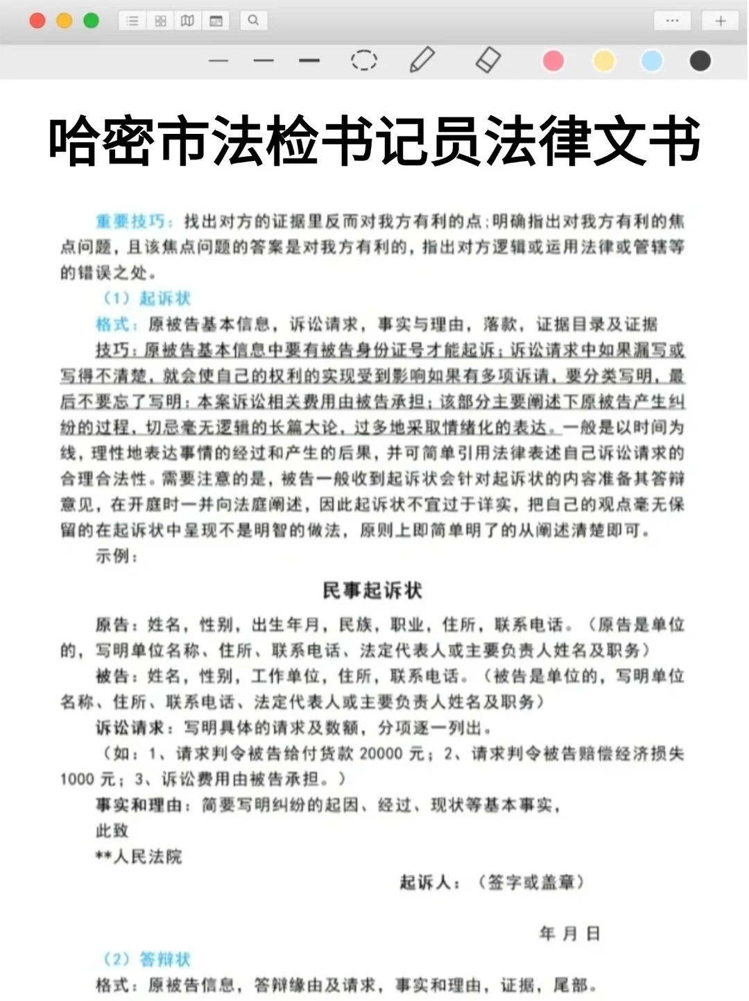
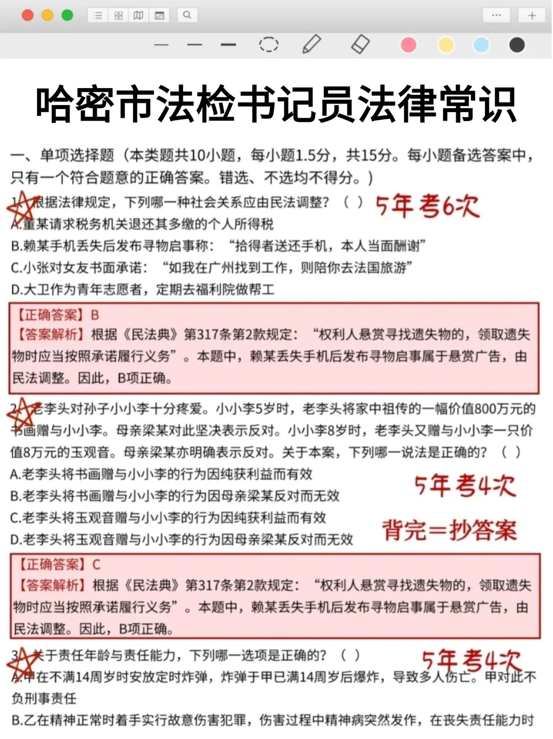
🔥备考新疆哈密市书记员招聘考试的宝子们注意啦!公告已出!考试整体难度不大,但是知识点比较杂且乱,还不知道如何备考的宝子们看完这一篇就够啦!不要错失机会!
-
✍️笔记内容:以法律基础知识及时事政治为主,使用国家通用语言文字答题
-
⭕️时间紧任务重,不建议抱着书啃!书记员笔试其实是有方法技巧的,已经整理好了《新疆哈密市法检书记员备考资料包》,都是总结好的精华笔记、题库等,持续更新!
-
✨《哈密市书记员政治理论必背考点》
✨《哈密市书记员时政汇总》
✨《哈密市书记员时政320题》
✨《哈密市书记员法律五星考点》
✨《哈密市书记员法律模拟卷》
✨《哈密市书记员高频母题》
✨《哈密市书记员刷题App》
#新疆书记员
#新疆书记员招聘
#新疆书记员备考
#新疆书记员笔试
#新疆书记员考试
#哈密市书记员
#新疆法院书记员
#新疆检察院书记员
#法院书记员
#检察院书记员
本文来自网友投稿或网络内容,如有侵犯您的权益请联系我们删除,联系邮箱:wyl860211@qq.com 。
2025张掖事业单位公告已发布
开封职业学院招聘开始了!!
点击查看更多
最新文章
2025张掖事业单位公告已发布
河南公办中小学教务处,有人想来嘛❓
定西市招聘啦
已整理!商洛人才引进报名人数!
甘肃银行社招已开始,报名已开始🔥🔥
郑州双休公司大盘点!一起来看看吧!
五险一金!双休
张掖市事业单位过审人数最多的十大职位
21天行测精刷500题
我们开始招聘了
热门文章
玉溪160-260/h可新手
线上笔面!新疆哈密法院,检察院招31人
河南开封招兼职
25年酒泉国企/民营企业引进159人岗位表
宁夏银川演员招募🫵
瑞幸兼职
大学生值得去的公司-郑州
河南气象局招聘毕业生14人。事业编本科起报
商洛招聘消防员34人
新疆自治区教科院招聘笔试成绩+资格审查通
随机文章
10个月宝宝每天需要喝多少奶粉?
张掖市事业单位,过审人数最多的十大职位!
贵州省路桥集团招47人 !
酒泉肃北蒙古族自治县人民法院招聘书记员
已定,9月27日笔试
杞县招人啦
玉溪市2025年事业单位笔试成绩
2025年张掖事业单位参加下半年联考
中交新疆交通投资发展有限公司招聘啦~
谁懂啊!西安周边这家国企福利太香了~
陕西水发,商洛水务!大专及以上投就行