东北
黑龙江
吉林
辽宁
其他
华北
河北
山西
北京
天津
内蒙古
华南
广东
广西
海南
香港
西南
四川
西藏
重庆
四川
贵州
云南
西北
新疆
甘肃
陕西
甘肃
青海
宁夏
新疆
华中
河南
湖南
湖北
华东
上海
江苏
浙江
安徽
福建
江西
山东
当前位置:
首页
>
甘肃
>甘肃酒泉肃州区招聘专职社区工作者106人
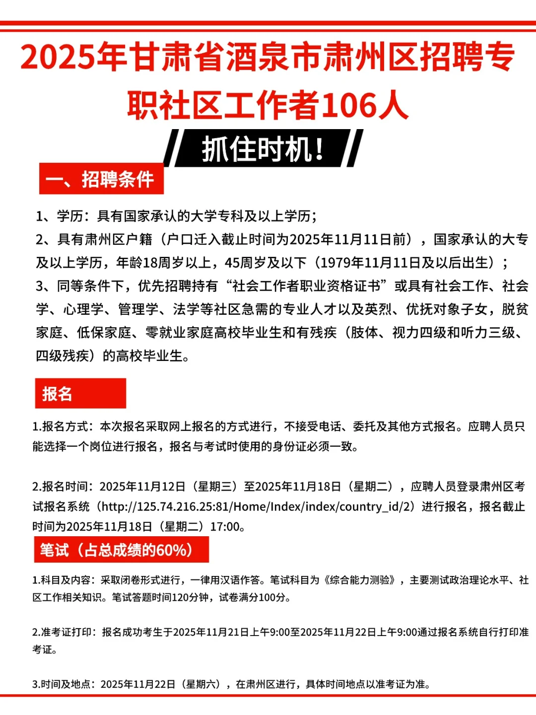
甘肃酒泉肃州区招聘专职社区工作者106人
2025-12-19 06:46:51
甘肃酒泉肃州区招聘专职社区工作者106人
要求肃州区户籍,大专及以上学历,年龄18周岁以上,45周岁及以下,同等条件下,优先招聘持有“社会工作者职业资格证书”或具有社会工作、社会学、心理学、管理学、法学等社区急需的专业人才以及英烈、优抚对象子女,脱贫家庭、低保家庭、零就业家庭高校毕业生和有残疾的高校毕业生,本次报名采取网上报名的方式进行,报名时间为2025年11月12日(星期三)至2025年11月18日(星期二),笔试科目为《综合能力测验》,主要测试政治理论水平、社区工作相关知识,准考证打印时间为2025年11月21日上午9:00至2025年11月22日上午9:00,考试时间为2025年11月22日,,具体时间地点以准考证为准,面试采取结构化面试的方式进行,综合成绩=(笔试成绩+加分项目)×60%+面试成绩×40%。
#社区工作者招聘
#社区工作者考试
#事业单位招聘
#社工考试
本文来自网友投稿或网络内容,如有侵犯您的权益请联系我们删除,联系邮箱:wyl860211@qq.com 。
下关 招聘内勤1名 女生(能长期做者优先)
吐鲁番社区工作者新增通知,心疼今年的考生
点击查看更多
最新文章
下关 招聘内勤1名 女生(能长期做者优先)
甘州区教师招聘
【大专可报】2025年陇南市徽县卫生院
宝鸡市区要兼职年轻女生,早上8点到晚上7点
国网宁夏,招聘要求大专及以上,不超过35岁
国企!中国联通石嘴山分公司公开招聘12人!
还有呢都别急!安康水务,五险一金双休
新疆卷烟厂招聘公告
待遇超好
25年甘州区教招中小学情况
热门文章
陇南市人才引进考点图
诚意招聘平面设计师
宁电投石嘴山
事业单位!新疆理工职业大学招98人!
大理民宿招聘
2025 年张掖辅警招聘 60 人
陇南金矿招人啦,快快快!
宝鸡新出招录公告
一个工作|宁夏京盛煤业有限责任公司3个岗位
咸阳案场客服招聘 案场客服(女)
随机文章
10个月宝宝每天需要喝多少奶粉?
大橘披萨惠农店招小伙伴啦!!
阿勒泰资审出了!
【汇总】宜宾事业单位考核招聘293人
张掖甘州区教师招聘成绩已出!
9.8招聘信息分享,真实可靠,免费推荐!
大武口的闲人美甲美甲师快来骚扰我
宁夏宁东某重点新能源企业招聘
大专起报❗️吐鲁番高昌区招警辅人员165名
甘肃高速公路招聘工作人员34人
咸阳的神仙工作