东北
黑龙江
吉林
辽宁
其他
华北
河北
山西
北京
天津
内蒙古
华南
广东
广西
海南
香港
西南
四川
西藏
重庆
四川
贵州
云南
西北
新疆
甘肃
陕西
甘肃
青海
宁夏
新疆
华中
河南
湖南
湖北
华东
上海
江苏
浙江
安徽
福建
江西
山东
当前位置:
首页
>
新疆
>新疆卷烟厂招聘公告
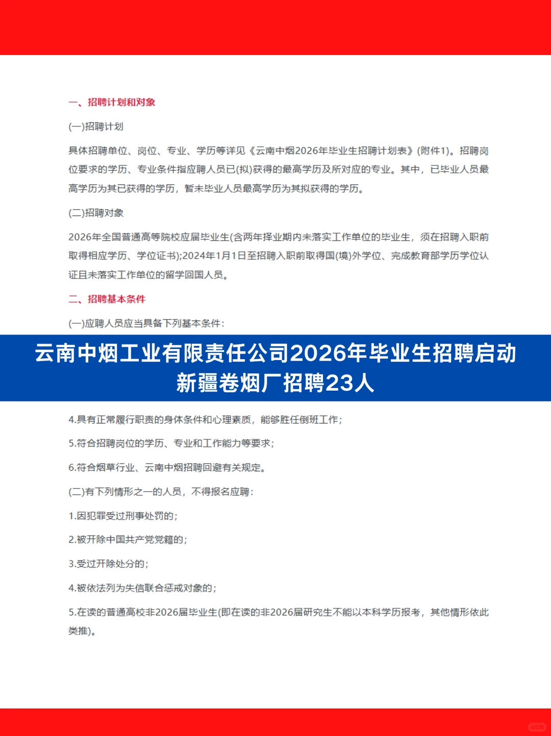
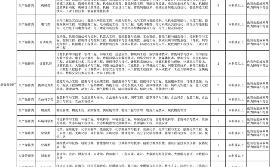
新疆卷烟厂招聘公告
2025-12-18 12:16:06
新疆卷烟厂招聘公告
#烟草
#高端就业
#国企招聘
#文职
#国企
#好多岗位可以选择
#国企央企
#企事业单位
#岗位
本文来自网友投稿或网络内容,如有侵犯您的权益请联系我们删除,联系邮箱:wyl860211@qq.com 。
待遇超好
还有呢都别急!安康水务,五险一金双休
点击查看更多
最新文章
待遇超好
25年甘州区教招中小学情况
陇南市人才引进考点图
诚意招聘平面设计师
宁电投石嘴山
事业单位!新疆理工职业大学招98人!
大理民宿招聘
2025 年张掖辅警招聘 60 人
陇南金矿招人啦,快快快!
宝鸡新出招录公告
热门文章
一个工作|宁夏京盛煤业有限责任公司3个岗位
咸阳案场客服招聘 案场客服(女)
大橘披萨惠农店招小伙伴啦!!
阿勒泰资审出了!
【汇总】宜宾事业单位考核招聘293人
张掖甘州区教师招聘成绩已出!
9.8招聘信息分享,真实可靠,免费推荐!
大武口的闲人美甲美甲师快来骚扰我
宁夏宁东某重点新能源企业招聘
大专起报❗️吐鲁番高昌区招警辅人员165名
随机文章
10个月宝宝每天需要喝多少奶粉?
甘肃高速公路招聘工作人员34人
咸阳的神仙工作
临考提醒,周六参加酒泉肃州社区招聘的人!
新疆有岗!应届生速冲!
2025安康市社区工作者专项刷题集pdf版
长安银行秋季招聘公告发布!
兰州有人做周末检票兼职吗?
招聘高中日语老师3人(有编制)
吐鲁番高昌区辅警
给自己找个工作搭子,不过分吧