东北
黑龙江
吉林
辽宁
其他
华北
河北
山西
北京
天津
内蒙古
华南
广东
广西
海南
香港
西南
四川
西藏
重庆
四川
贵州
云南
西北
新疆
甘肃
陕西
甘肃
青海
宁夏
新疆
华中
河南
湖南
湖北
华东
上海
江苏
浙江
安徽
福建
江西
山东
当前位置:
首页
>
甘肃
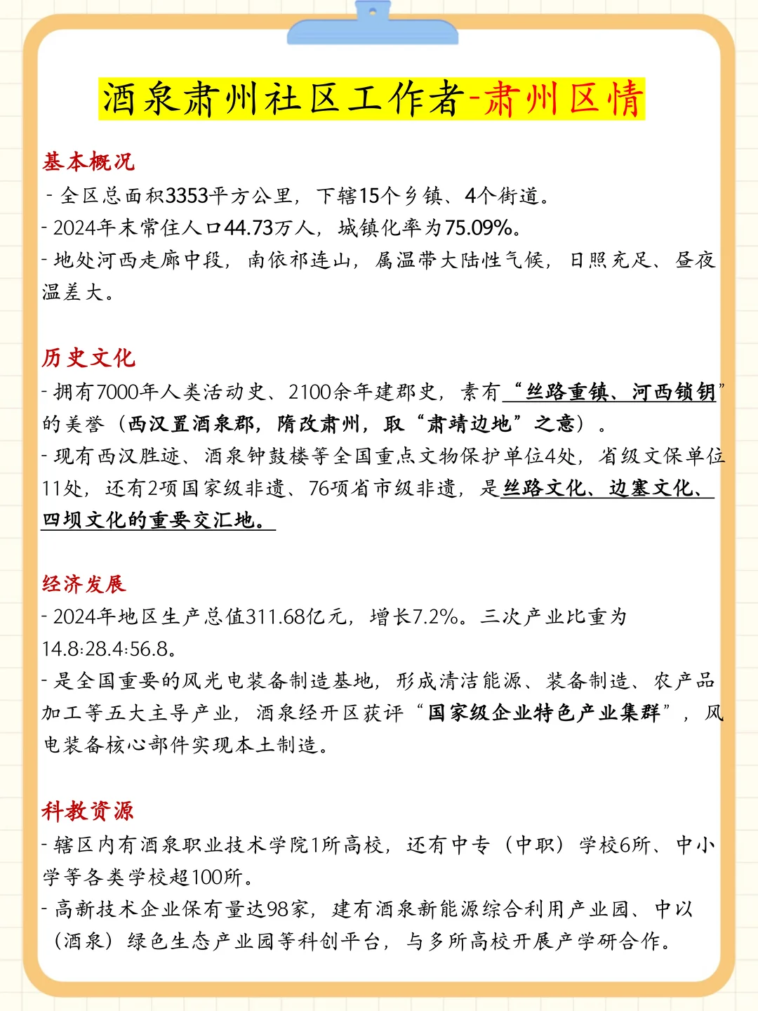
>临考提醒,周六参加酒泉肃州社区招聘的人!
临考提醒,周六参加酒泉肃州社区招聘的人!
2025-12-19 01:48:59
临考提醒,周六参加酒泉肃州社区招聘的人!
#甘肃社区招聘
#酒泉社区考试
#酒泉社区
#甘肃酒泉肃州社区工作者
#酒泉肃州区社区工作者
#肃州区社区工作者
#社区
#社区工作者
#甘肃社区工作者
#甘肃社区工作者招聘
本文来自网友投稿或网络内容,如有侵犯您的权益请联系我们删除,联系邮箱:wyl860211@qq.com 。
新疆有岗!应届生速冲!
咸阳的神仙工作
点击查看更多
最新文章
新疆有岗!应届生速冲!
2025安康市社区工作者专项刷题集pdf版
长安银行秋季招聘公告发布!
兰州有人做周末检票兼职吗?
招聘高中日语老师3人(有编制)
吐鲁番高昌区辅警
给自己找个工作搭子,不过分吧
2025年甘州教招笔试成绩已出
惠农区找工作的宝在哪
贵州国企招聘30人,正式员工
热门文章
华润电力招人,想来的宝子看过来
云南京东外卖招录 六险一金 8000元/月
2025兵团赴疆兴业计划实习招募公告
26年兰州大学第一医院健康体检中心招13人
玉溪市2025年事业单位笔试最高分253分!
咸阳秦都区招聘(半导体行业) 咸阳秦都区招
宁夏政府服务大厅正式工
固原市弘文中学招聘5名教师‼️
有没有想来新疆服务大厅的?
商洛消防招人啦!高中及以上🉑报
随机文章
10个月宝宝每天需要喝多少奶粉?
陇南教育人才引进笔试公告
🔥24年肃州社区工作者进面分参考
新疆人才引进 汇总
兰大一院+省人民医院放大招!甘肃医护炸翻天
宁电投能源(石嘴山市)笔试内容 命中率89%
新疆吐鲁番辅警只要5天(过线版)
这是一篇贵州麦科招人合集
可投递的央国企单位top——银川
9.15招聘信息分享,真实可靠,免费推荐!
中卫机场招聘🔥