东北
黑龙江
吉林
辽宁
其他
华北
河北
山西
北京
天津
内蒙古
华南
广东
广西
海南
香港
西南
四川
西藏
重庆
四川
贵州
云南
西北
新疆
甘肃
陕西
甘肃
青海
宁夏
新疆
华中
河南
湖南
湖北
华东
上海
江苏
浙江
安徽
福建
江西
山东
当前位置:
首页
>
吉林
>中石油吉林石化招聘,面试来一个帮一个
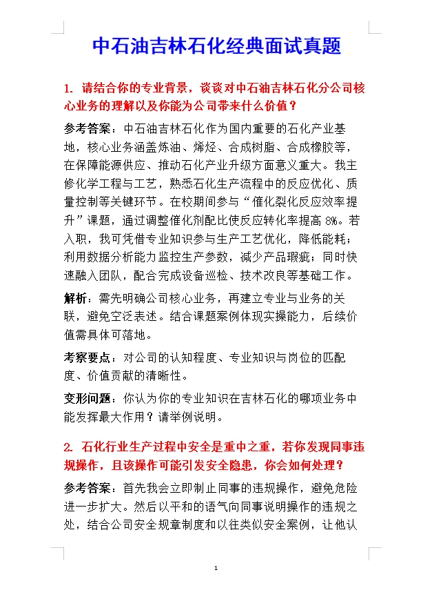
中石油吉林石化招聘,面试来一个帮一个
2025-12-18 12:07:00
中石油吉林石化招聘,面试来一个帮一个
#吉林石化
#吉林石化公司
#吉林石化招聘
#吉林石化测评
#吉林石化面试
#吉林石化秋招
#吉林石化公司招聘
#中石油吉林石化
#中国石油吉林石化
#中国石油吉林石化分公司
本文来自网友投稿或网络内容,如有侵犯您的权益请联系我们删除,联系邮箱:wyl860211@qq.com 。
牡丹江本市 招聘美工设计 只招聘一人。
廊坊市公开招聘工会社会工作岗位
点击查看更多
最新文章
牡丹江本市 招聘美工设计 只招聘一人。
【大专以上】大石桥招聘社区工作者公告
辽阳工会笔试成绩出来了
年后石家庄的校招,悄悄在捞人!
普及下,大石桥市社区工作者,就这几页,熬夜背
盘锦人民医院笔试成绩出了,面试课程马上来
适合女生的宝藏小众药企,真的不要学历
间隔<3小时!大庆肇源人才引进能力测评通
12.16 | 北京教师实习招聘更新
下雪啦❄或许石家庄还有人找工作吗招聘中❗️
热门文章
河北雄安新区2025年度公开招聘聘用制人员
葫芦岛新招公益岗!大专‼️15人!
今天的招聘信息,都是好公司,好岗位!
📣营口大石桥校招来啦!招聘52名编制教师!
庄里金融人才交流
齐齐哈尔市“黑龙江”人才周学校、医院、重
盘锦宝石花医院,护理开始!
寻找好伙伴!中粮米业诚聘英才!
大连周水子国际机场🔥正式工,速来
朝阳文旅集团招管培,全日制本科可投
随机文章
10个月宝宝每天需要喝多少奶粉?
营口医院招聘🉑大专!🈶经验者优先
河北工业职业技术大学出笔试成绩了!!
寒假托管
沈阳 抚顺就近分配
美术老师兼职招聘!
辽阳招聘兼职咖啡师
招聘课程销售啦
1204长春最新 央国企人才引进计划公告
吉林市日结工,一天一结
盘锦辽油宝石花🏥招录护理岗位50人