东北
黑龙江
吉林
辽宁
其他
华北
河北
山西
北京
天津
内蒙古
华南
广东
广西
海南
香港
西南
四川
西藏
重庆
四川
贵州
云南
西北
新疆
甘肃
陕西
甘肃
青海
宁夏
新疆
华中
河南
湖南
湖北
华东
上海
江苏
浙江
安徽
福建
江西
山东
当前位置:
首页
>
河北
>河北雄安新区2025年度公开招聘聘用制人员
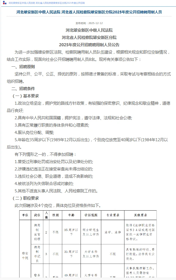
河北雄安新区2025年度公开招聘聘用制人员
2025-12-18 21:01:54
河北雄安新区2025年度公开招聘聘用制人员
一、招聘人数
河北雄安新区中级人民法院7名
河北省人民检察院雄安新区分院8名
二、报名时间
2025年12月13日9时—2025年12月19日17时
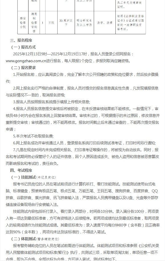
三、考试
(一)技能测试(书记员岗位)
报考书记员岗位的人员在笔试前须进行计算机听打、看打技能测试。技能测试使用台式电脑、标准键盘,预装有极品五笔、极点五笔、万能五笔、王码五笔、搜狗拼音、百度拼音、QQ拼音、谷歌拼音、紫光拼音、讯飞拼音输入法,严禁报名人员携带键盘以及U盘、光盘等外部存储连接设备现场自行安装输入法。
技能测试内容包括听打录入、看打录入两部分,时间各10分钟。录入满分各100分,两项录入有一项达到最低标准者,方可有资格进入后续程序。若两项成绩均达到最低标准者,取两项录入的较高成绩作为技能测试成绩。其最低标准为:录入速度平均每分钟80字(含本数)且正确率达到90%(含本数),两项均未达到该标准的,不得进入笔试。
(二)体能测试(警务辅助岗位)
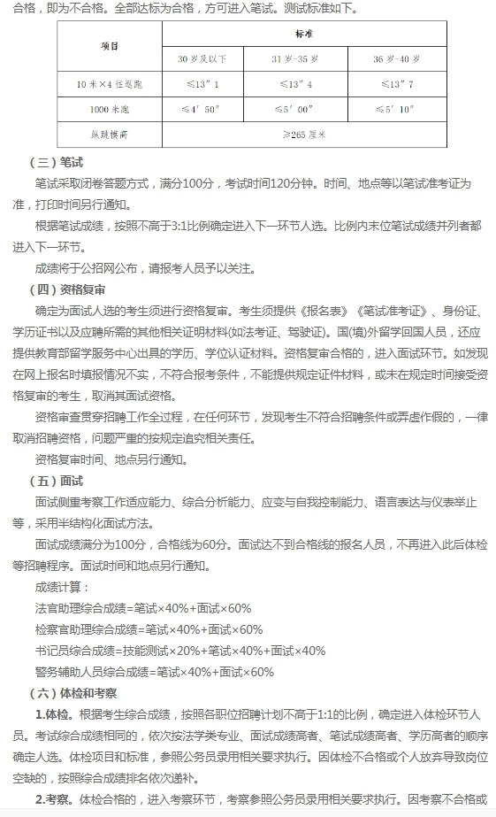
报考警务辅助岗位的人员在笔试前需进行体能测试。体能测试项目和标准参照《公安机关录用人民警察体能测试项目和标准(暂行)》执行,共测试三项,采取单项淘汰制,单项任意一项不合格,即为不合格。全部达标为合格,方可进入笔试。
(三)笔试
笔试采取闭卷答题方式,满分100分,考试时间120分钟。时间、地点等以笔试准考证为准,打印时间另行通知。
根据笔试成绩,按照不高于3:1比例确定进入下一环节人选。比例内末位笔试成绩并列者都进入下一环节。
成绩将于公招网公布,请报考人员予以关注。
(四)面试
面试侧重考察工作适应能力、综合分析能力、应变与自我控制能力、语言表达与仪表举止等,采用半结构化面试方法。
面试成绩满分为100分,合格线为60分。面试时间和地点另行通知。
成绩计算:
法官助理综合成绩=笔试×40%+面试×60%
检察官助理综合成绩=笔试×40%+面试×60%
书记员综合成绩=技能测试×20%+笔试×40%+面试×40%
警务辅助人员综合成绩=笔试×40%+面试×60%
四、工资福利待遇(若公告没写具体薪资,可咨询当地法院)
聘用人员薪酬待遇执行招聘单位现行聘用制薪酬标准,按照国家规定缴纳基本养老、医疗、生育、工伤、失业五项社会保险和住房公积金。
#计算机中文速录测试
#看打听打考试
#书记员招聘
#书记员备考
#书记员
#云起书记员
#书记员速录
#雄安新区招聘
本文来自网友投稿或网络内容,如有侵犯您的权益请联系我们删除,联系邮箱:wyl860211@qq.com 。
葫芦岛新招公益岗!大专‼️15人!
下雪啦❄或许石家庄还有人找工作吗招聘中❗️
点击查看更多
最新文章
葫芦岛新招公益岗!大专‼️15人!
今天的招聘信息,都是好公司,好岗位!
📣营口大石桥校招来啦!招聘52名编制教师!
庄里金融人才交流
齐齐哈尔市“黑龙江”人才周学校、医院、重
盘锦宝石花医院,护理开始!
寻找好伙伴!中粮米业诚聘英才!
大连周水子国际机场🔥正式工,速来
朝阳文旅集团招管培,全日制本科可投
营口医院招聘🉑大专!🈶经验者优先
热门文章
河北工业职业技术大学出笔试成绩了!!
寒假托管
沈阳 抚顺就近分配
美术老师兼职招聘!
辽阳招聘兼职咖啡师
招聘课程销售啦
1204长春最新 央国企人才引进计划公告
吉林市日结工,一天一结
盘锦辽油宝石花🏥招录护理岗位50人
招满为止!锦州事业单位招聘!
随机文章
10个月宝宝每天需要喝多少奶粉?
国有独资-水发集团有限公司社会招聘
提醒一下:参加葫芦岛宝石花医院招聘的人
北京朝阳神仙岗✨出版社前台招女生!早八半
找个同事一起过双休吧
吉林省内高校行政 辅导员 教师 后勤
面试领礼品
大连酒店日结
葫芦岛市第十中学公开选调教师公告
通用技术盘锦辽油宝石花医院2025年招50人
大连 工作