东北
黑龙江
吉林
辽宁
其他
华北
河北
山西
北京
天津
内蒙古
华南
广东
广西
海南
香港
西南
四川
西藏
重庆
四川
贵州
云南
西北
新疆
甘肃
陕西
甘肃
青海
宁夏
新疆
华中
河南
湖南
湖北
华东
上海
江苏
浙江
安徽
福建
江西
山东
当前位置:
首页
>
宁夏
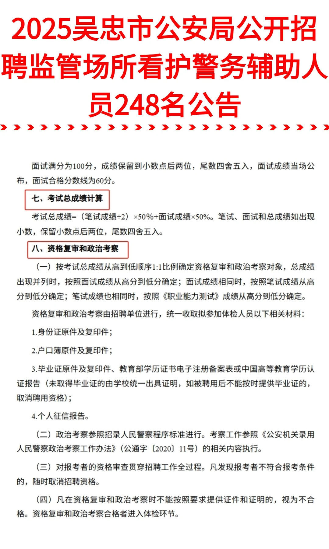
>248人!吴忠市公安局招聘监管场所看护辅警
248人!吴忠市公安局招聘监管场所看护辅警
2025-12-17 16:45:03
248人!吴忠市公安局招聘监管场所看护辅警
#好老师选华图
#宁夏华图
#考编路上有华图
本文来自网友投稿或网络内容,如有侵犯您的权益请联系我们删除,联系邮箱:wyl860211@qq.com 。
提醒一下,洛阳市中医院报名后没方向的人…
水文气象站询价采购
点击查看更多
最新文章
提醒一下,洛阳市中医院报名后没方向的人…
平顶山市🏥招体检,检验等,人事代理制
平凉市静宁县城镇公益性岗位人员招聘78人
凉山州人才引进793人,吃透历年149套面试题
【招31名】成都市第六人民医院2025年12月编
❗️网传2025郑州客运段乘务员12月不再招人?
安阳想找工作的女孩子私我
四级过了我就捐
昭阳区招聘
宁夏医科大学辅导员风向已经很明显了熬夜刷
热门文章
洛阳卫健委小道消息,有点羡慕下下周六考生
最新招聘啦!
平凉下半年事业单位招聘考试
海底捞火锅店招聘长期兼职
南阳供电单位开始招聘咯
这家酒店招聘啦,双休五险一金可真的太香了
昭通糖心丑苹果
有人想来新疆文旅的吗
高新区 招教练 只招女教练 来就分会员
招聘兼职模特1000每天
随机文章
10个月宝宝每天需要喝多少奶粉?
(招聘 101 人】2025年武威专职书记公告
四川事业单位求进面
平凉市崇信县公益性岗位工作人员招聘31人
洛阳本地日结群、再也不愁找不到活了
郸城招新媒体运营客服
安阳好看照相馆招人啦✨
正式工,西藏文旅局,有人愿意来吗
新疆招聘,事业编,五险一金
2025年甘肃省平凉市消防救援支队招录49人
河南钢铁集团校园招聘