东北
黑龙江
吉林
辽宁
其他
华北
河北
山西
北京
天津
内蒙古
华南
广东
广西
海南
香港
西南
四川
西藏
重庆
四川
贵州
云南
西北
新疆
甘肃
陕西
甘肃
青海
宁夏
新疆
华中
河南
湖南
湖北
华东
上海
江苏
浙江
安徽
福建
江西
山东
当前位置:
首页
>
甘肃
>2025年甘肃省平凉市消防救援支队招录49人
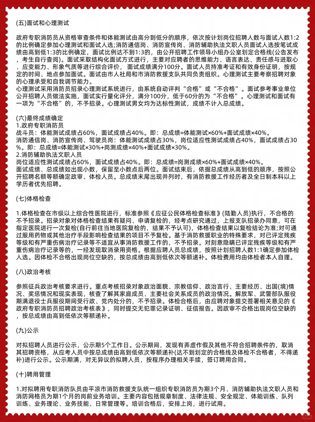
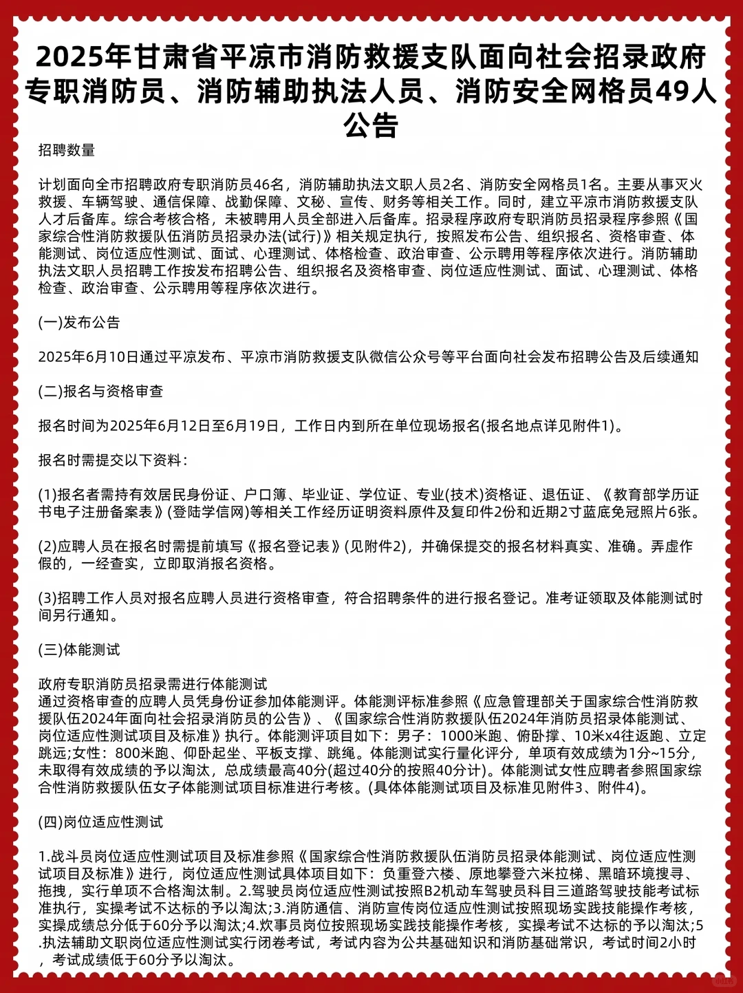
2025年甘肃省平凉市消防救援支队招录49人
2025-12-17 16:33:58
2025年甘肃省平凉市消防救援支队招录49人
#考公考编选平凉中公教育
#消防
#消防员
#消防招考
本文来自网友投稿或网络内容,如有侵犯您的权益请联系我们删除,联系邮箱:wyl860211@qq.com 。
河南钢铁集团校园招聘
新疆招聘,事业编,五险一金
点击查看更多
最新文章
河南钢铁集团校园招聘
你发现了没,吴忠市辅警招聘,题从这里出
🦋2020年青海教师招聘公告
好消息!洛阳博物馆开始招聘了,坏消息……
四川省眉山市人才引进历年面试真题👴❤️
数人!银川苏银职业高中招聘
地理测绘招聘
2025年平凉市灵台县什字镇招聘大学生村文书
郑州市公立🏥:需要护士
河南秋招持续补录中!持续捞人!
热门文章
乌鲁木齐冬日神仙兼职!面包店里暖fufu~
25年平凉市庄浪县城镇36人
河南秋招补录还有机会,可别错过了🔥
塔城水务集团招聘14人,国企岗速投
遂宁教师面试++++1++++1🔥
中卫工作好难找
平凉市庄浪县招公益性岗位36人
捡漏!无报名时间河南可报名考试(G企)
投!投的就是新疆秋招!很多免笔试
郑州市人民🏥召档案管理,上人!上人!!
随机文章
10个月宝宝每天需要喝多少奶粉?
遵义市2025年“服务民生·温暖送岗”招聘
2025年甘肃省平凉市庄浪县第三批城镇公益性
宁夏辅警考试有这些资料就够啦!!
生物安全专员招聘~养殖公司~丰源和普
【银川新一中花田里音乐餐厅】招聘
编制!贵阳新招教师110人!本科起报
遂宁教师面试班提前预定!
新疆秋招补录的含金量不用多说!
平凉市灵台县新开乡招聘大学生村文书
轻松无压力,有愿意来的嘛?