东北
黑龙江
吉林
辽宁
其他
华北
河北
山西
北京
天津
内蒙古
华南
广东
广西
海南
香港
西南
四川
西藏
重庆
四川
贵州
云南
西北
新疆
甘肃
陕西
甘肃
青海
宁夏
新疆
华中
河南
湖南
湖北
华东
上海
江苏
浙江
安徽
福建
江西
山东
当前位置:
首页
>
东北
>给大家普及一下25舟山定海区社区招聘的强度
给大家普及一下25舟山定海区社区招聘的强度
2025-12-19 11:31:38
给大家普及一下25舟山定海区社区招聘的强度
🔥2025浙江舟山定海区招聘城市社区工作者共13名,距离考试越来越近,有想法的宝子抓紧时间准备了!!!
~
⏰报名时间:12月8日至12月9日
⏰笔试时间:见准考证
⏰笔试内容:主要测试综合基础知识和写作等
~
📚备考定海区社区工作者用到的的资料:
✨《25浙江省情、舟山市情、定海区情》
✨《25舟山定海区社区工作者社区实务15页》
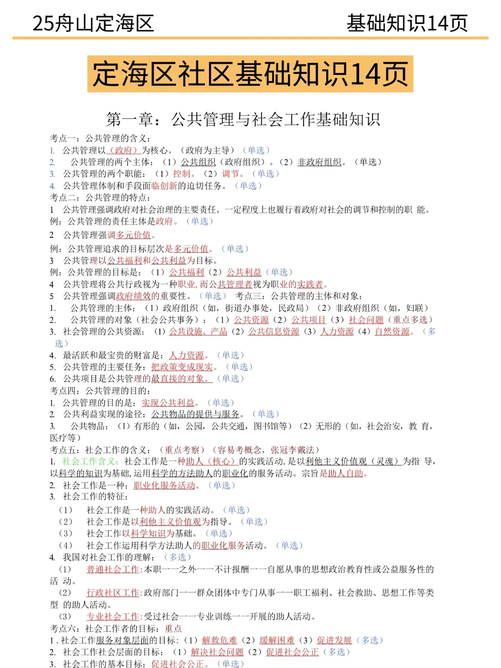
✨《25舟山定海区社会工作实考前300母题》✨《25舟山定海区社区工作者社区知识14页》✨《25舟山定海区社区工作者公基思维导图》
✨《25舟山定海区社区工作者公基高频考点》
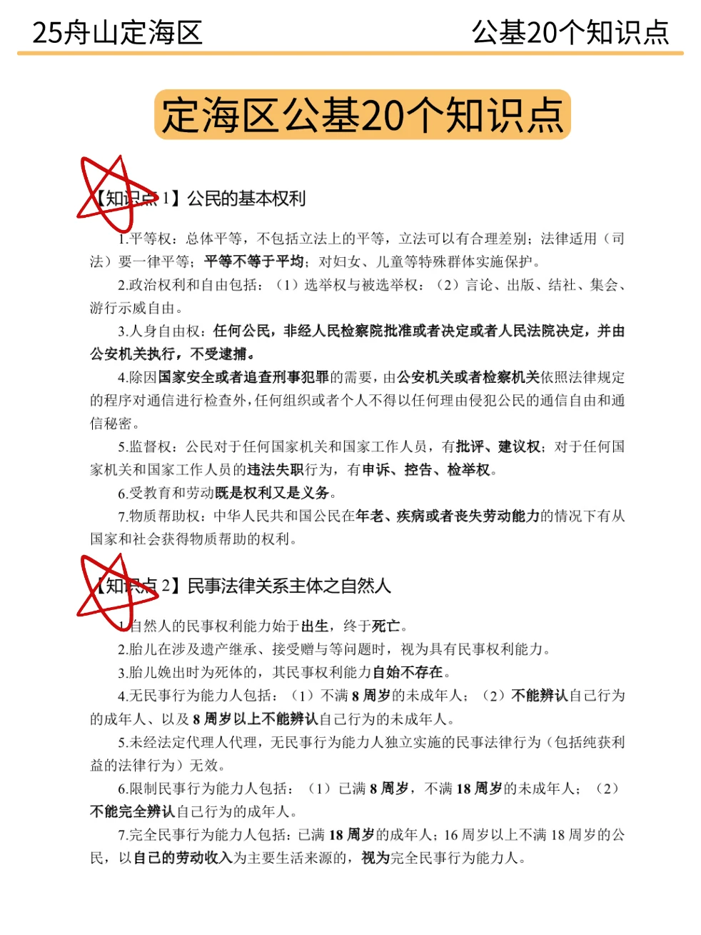
✨《25舟山定海区社区工作者公基20个考点》
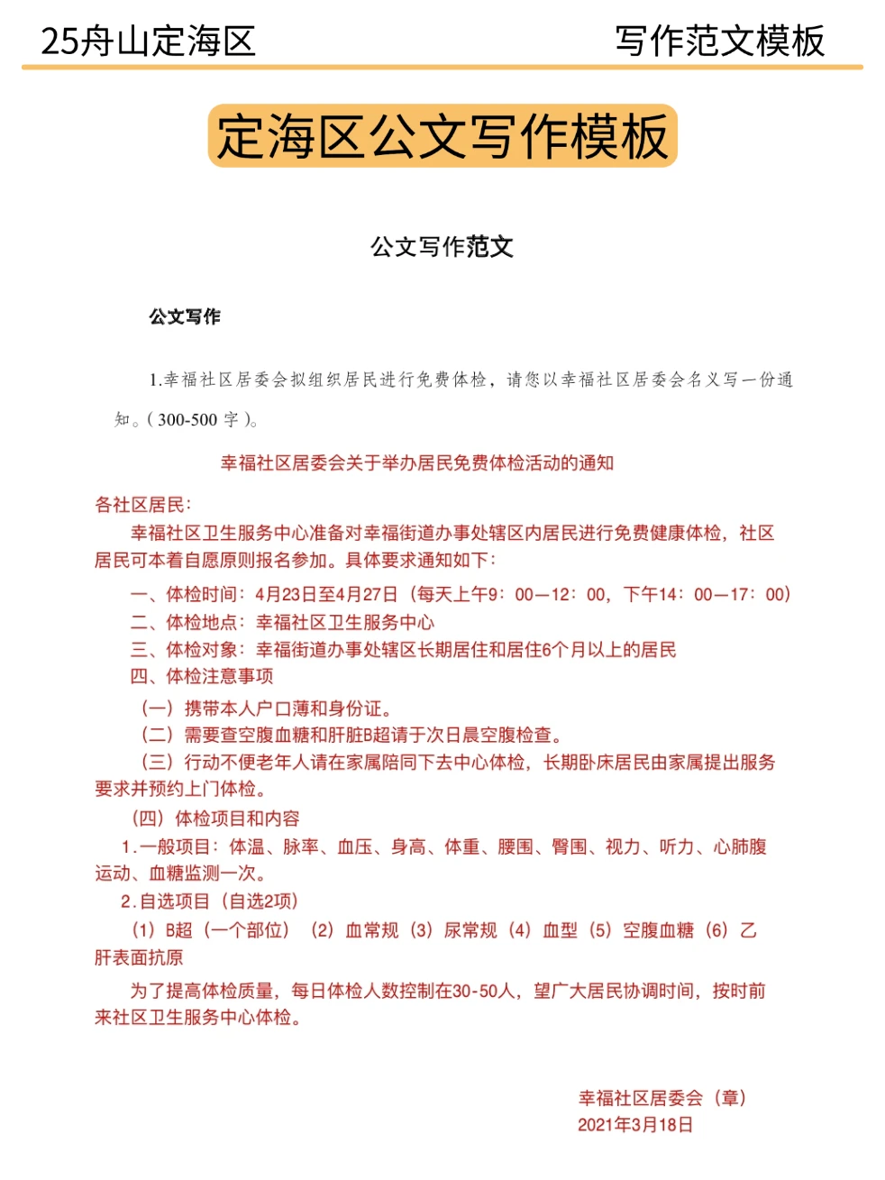
✨《25舟山定海区社会工作者写作范文模板》
✨《25舟山定海区社区工作者题裤app》
✨《25国内时事z治》
……
#舟山定海区社区招聘考试
#舟山定海区社区工作者备考
#25舟山定海区社区工作者备考资料
#舟山定海区社区工作者招聘考试
#定海区社区工作者笔试资料
本文来自网友投稿或网络内容,如有侵犯您的权益请联系我们删除,联系邮箱:wyl860211@qq.com 。
池州贵池区事业单位面试名单
商务部直属中国对外贸易中心集团招聘
点击查看更多
最新文章
池州贵池区事业单位面试名单
邯郸春雨学校招聘专职辅警今日报名最后一天
中国林业集团有限公司招聘
纽约明天有超大规模的招聘会,求搭子!
告别996!工作轻松简单稳定!
邯郸私立学校招聘男女宿管
学车考驾照
邯郸复兴区事业单位招45人!本科可报!
中国铁路郑州局集团有限公司 招聘584人
25邯郸仁合高中招聘教师32人❗年薪10+
热门文章
详细步骤s
运营面试看看聪明人是怎么回答的❗
国家粮食和物资储备局垂直管理局开始招聘
邯郸春雨学校辅警面试班🉑约
找工作别只上BOSS,用好这7个平台才是王炸
南沙鱼窝头厂区直招正式工
四川省司法警官总医院关于公开招聘护士
财务会计高频面试题+答案
邯郸南湖学校招老师
中国铁路集团南宁局—校园招聘岗
随机文章
10个月宝宝每天需要喝多少奶粉?
26届中储粮笔试嗒案已出,直接背抓大放
京东-招C端用户产品实习生
渭南乡镇医疗公告已出,看看岗位表
江苏民政局缺人!!有意愿加入的嘛?
2025 年9月28日上午 河北省市直遴选面试
突发!招89人!25长沙市直事业单位第二批招聘
招个月入2W的组长!
12.13 捡漏预警!竞争小的常州秋招岗位速冲
招聘:市区shui务局 行政岗
相山经济开发区2025年公开竞聘雇员公告