东北
黑龙江
吉林
辽宁
其他
华北
河北
山西
北京
天津
内蒙古
华南
广东
广西
海南
香港
西南
四川
西藏
重庆
四川
贵州
云南
西北
新疆
甘肃
陕西
甘肃
青海
宁夏
新疆
华中
河南
湖南
湖北
华东
上海
江苏
浙江
安徽
福建
江西
山东
当前位置:
首页
>
东北
>邯郸春雨学校招聘专职辅警今日报名最后一天
邯郸春雨学校招聘专职辅警今日报名最后一天
2025-12-19 11:31:19
邯郸春雨学校招聘专职辅警今日报名最后一天
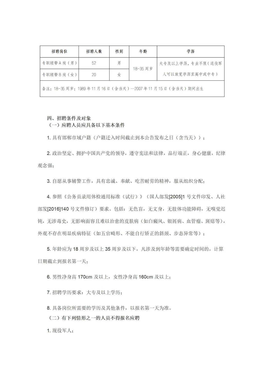
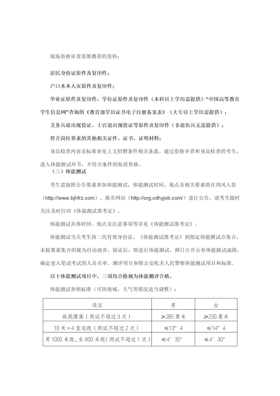
1.2025年11月15日—2025年11月19日在鸿风人资(http://www.bjhfrz.com)、报名网站(http://org.cdhyjob.com/)等发布招聘信息。
2.报名时间:2025年11月15日-11月19日16:00,缴费截止时间11月19日17:00。逾期不再受理。
#三拓曲周
#三拓公考曲周校区
#三拓公考
#辅警考试
#邯郸春雨学校辅警招聘
#辅警
本文来自网友投稿或网络内容,如有侵犯您的权益请联系我们删除,联系邮箱:wyl860211@qq.com 。
中国林业集团有限公司招聘
池州贵池区事业单位面试名单
点击查看更多
最新文章
中国林业集团有限公司招聘
纽约明天有超大规模的招聘会,求搭子!
告别996!工作轻松简单稳定!
邯郸私立学校招聘男女宿管
学车考驾照
邯郸复兴区事业单位招45人!本科可报!
中国铁路郑州局集团有限公司 招聘584人
25邯郸仁合高中招聘教师32人❗年薪10+
详细步骤s
运营面试看看聪明人是怎么回答的❗
热门文章
国家粮食和物资储备局垂直管理局开始招聘
邯郸春雨学校辅警面试班🉑约
找工作别只上BOSS,用好这7个平台才是王炸
南沙鱼窝头厂区直招正式工
四川省司法警官总医院关于公开招聘护士
财务会计高频面试题+答案
邯郸南湖学校招老师
中国铁路集团南宁局—校园招聘岗
26届中储粮笔试嗒案已出,直接背抓大放
京东-招C端用户产品实习生
随机文章
10个月宝宝每天需要喝多少奶粉?
渭南乡镇医疗公告已出,看看岗位表
江苏民政局缺人!!有意愿加入的嘛?
2025 年9月28日上午 河北省市直遴选面试
突发!招89人!25长沙市直事业单位第二批招聘
招个月入2W的组长!
12.13 捡漏预警!竞争小的常州秋招岗位速冲
招聘:市区shui务局 行政岗
相山经济开发区2025年公开竞聘雇员公告
2025广东茂名高州市市属国有企业招聘42人
周五邮政笔试,5h搞定保底95分😍