东北
黑龙江
吉林
辽宁
其他
华北
河北
山西
北京
天津
内蒙古
华南
广东
广西
海南
香港
西南
四川
西藏
重庆
四川
贵州
云南
西北
新疆
甘肃
陕西
甘肃
青海
宁夏
新疆
华中
河南
湖南
湖北
华东
上海
江苏
浙江
安徽
福建
江西
山东
当前位置:
首页
>
湖南
>株洲市发展和改革委员会招聘
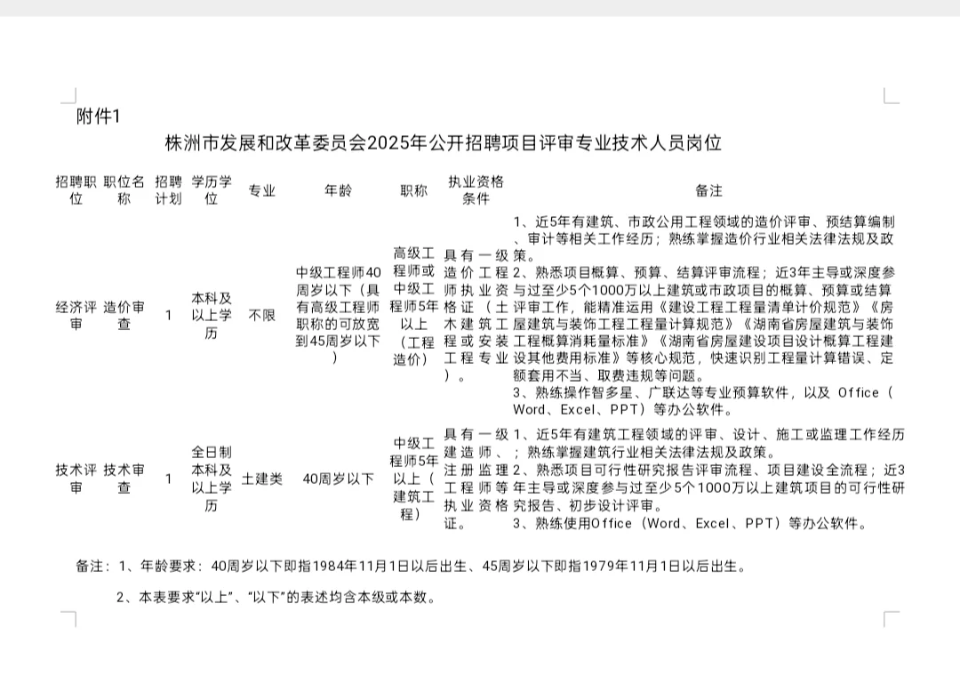
株洲市发展和改革委员会招聘
2025-12-12 23:25:46
株洲市发展和改革委员会招聘
🐯报名时间:2025年11月6日8:00至2025年11月19日17:30。
🐯报名方式:登陆株洲市发展和改革委员会网站(http://fgw.zhuzhou.gov.cn)下载《株洲市发展和改革委员会2025年公开招聘项目评审专业技术人员报名表》。报名时,应聘人员将下列资料的扫描件打包成一个邮件,邮件名统一为“应聘职位名称+姓名+电话”(例:项目评审建筑工程专业技术及造价审查+张三+1390733XXXX),提交到规定的报名邮箱。每人限报一个职位。
🐯报名邮箱:stzfwzx@163.com。
本文来自网友投稿或网络内容,如有侵犯您的权益请联系我们删除,联系邮箱:wyl860211@qq.com 。
镇江市中医医院🔥来一个帮一个
娄星区工作,包吃包住,无责底薪
点击查看更多
最新文章
镇江市中医医院🔥来一个帮一个
2026年永州市人才引进正在发布中… 已出冷水
湖南招聘信息,请查收😊
武汉市中小学缺老师 免笔试
中国烟草求职指南,一篇就够
有意愿加入湖南文旅的嘛?轻松待遇好
福建高速公路服务区招聘营业员(莆田有岗)
文旅局 稳定清闲岗 谁要来❗❗
泰安医院 招聘
张家界市2024年公开引进223名急需紧缺人才
热门文章
各学科教师|郴州丰祺学校招聘高中教师
镇江美团招人啦!五险一金双休
荆州美甲美睫师,包吃住,保底5k
恭喜!2025永州零陵区事业单位资格审查名单
怀化鹤城区资审名单已出!往年面试题分享
武汉1000/天小白也可以
衡阳有一起上班的搭子吗?
常德武陵区招聘业务员咯
长沙交友搭子群 活动多多!!!
泰安工作推荐
随机文章
10个月宝宝每天需要喝多少奶粉?
有编!株洲市中心医院招聘5人
仅面试!郴州市第一人民医院招编制10人~
有编!2024年张家界市人民医院招30人~
镇江大港码头招工啦~~
湖北荆州景区招NPC
襄阳的宝宝
怀化万达霸碗餐饮招聘咯!!!
仅面试,薪酬明确|武汉市一国企招聘8人
有分差!有排名!零陵事业单位审查名单公布
热风武汉仓库特卖组招聘28元一小时