东北
黑龙江
吉林
辽宁
其他
华北
河北
山西
北京
天津
内蒙古
华南
广东
广西
海南
香港
西南
四川
西藏
重庆
四川
贵州
云南
西北
新疆
甘肃
陕西
甘肃
青海
宁夏
新疆
华中
河南
湖南
湖北
华东
上海
江苏
浙江
安徽
福建
江西
山东
当前位置:
首页
>
湖南
>张家界市2024年公开引进223名急需紧缺人才
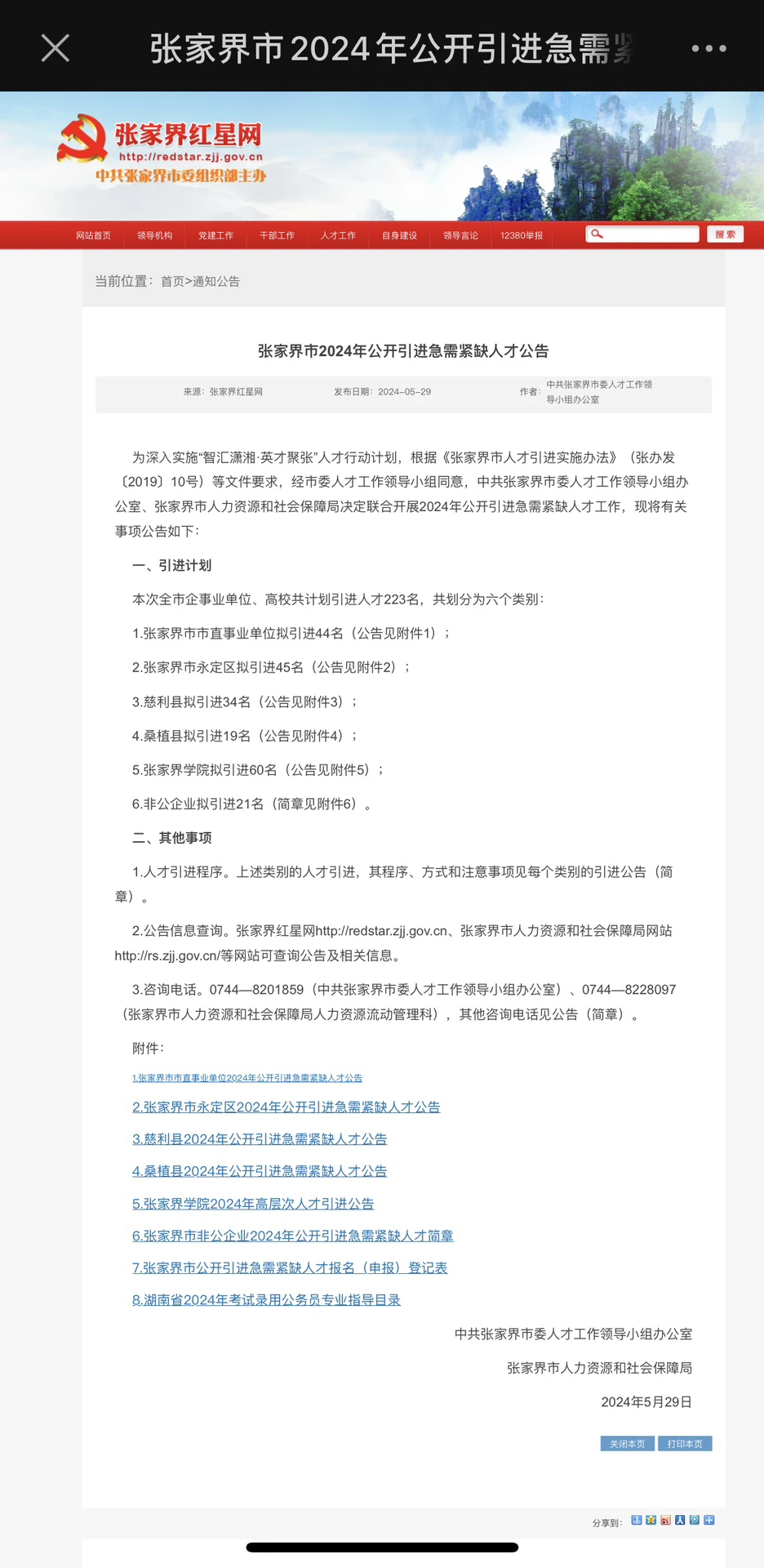
张家界市2024年公开引进223名急需紧缺人才
2025-12-13 07:05:35
张家界市2024年公开引进223名急需紧缺人才
湖南张家界
张家界市2024年公开引进223名急需紧缺人才
1.人才引进程序。上述类别的人才引进,其程序、方式和注意事项见每个类别的引进公告(简章)。
2.公告信息查询。张家界红星网http://redstar.zjj.gov.cn、张家界市人力资源和社会保障局网站http://rs.zjj.gov.cn/等网站可查询公告及相关信息。
#湖南
#张家界
#人才引进
#事业单位
#高校
本文来自网友投稿或网络内容,如有侵犯您的权益请联系我们删除,联系邮箱:wyl860211@qq.com 。
各学科教师|郴州丰祺学校招聘高中教师
泰安医院 招聘
点击查看更多
最新文章
各学科教师|郴州丰祺学校招聘高中教师
镇江美团招人啦!五险一金双休
荆州美甲美睫师,包吃住,保底5k
恭喜!2025永州零陵区事业单位资格审查名单
怀化鹤城区资审名单已出!往年面试题分享
武汉1000/天小白也可以
衡阳有一起上班的搭子吗?
常德武陵区招聘业务员咯
长沙交友搭子群 活动多多!!!
泰安工作推荐
热门文章
有编!株洲市中心医院招聘5人
仅面试!郴州市第一人民医院招编制10人~
有编!2024年张家界市人民医院招30人~
镇江大港码头招工啦~~
湖北荆州景区招NPC
襄阳的宝宝
怀化万达霸碗餐饮招聘咯!!!
仅面试,薪酬明确|武汉市一国企招聘8人
有分差!有排名!零陵事业单位审查名单公布
热风武汉仓库特卖组招聘28元一小时
随机文章
10个月宝宝每天需要喝多少奶粉?
霞浦殡仪馆👀4名 五险一金
找个找兼职的!
有啥你就说 商洛事业单位面试
【湖南专属】这张流量卡到手不想省钱都难
张家界人民医院招聘啦!!
郴州青年养老院招搭子
25冷水滩事业单位资格审查公告已出!无分差
武汉动物园周末|165包1餐
黄石市内蜜雪冰城招聘
衡阳工作招聘