
根据组建省级(辽宁)农商行的工作安排,现按照“公开、平等、竞争、择优”原则,面向社会招聘省级农商行总行前台部门员工。
1
招聘对象
面向社会招聘省级农商行总行部门员工(不含辽宁农信系统在编在岗人员)2
招聘岗位
省级农商行总行零售金融部、乡村金融部、社区金融部、财富管理部.数字金融部、银行卡部、小微金融部、公司金融部、机构业务部、中间业务部(交易银行部)、金融市场部员工岗位38个。
3
招聘条件
(一)基本条件
1、政治立场坚定,政治素质过硬;
2、全日制普通高等教育大学本科、学士学位及以上(不含专升本和网络教育) ;
3、所学专业符合岗位要求,应聘有职称、职 (执) 业资格条件要求的岗位,须持有相应职称、职 (执) 业资格证书;
4、具有与所报考岗位3年及以上相同或相近的工作经历,具体岗位招聘所需的其他条件详见附件;
5、年龄35周岁及以下 (1987年8月20日以后出生)特定岗位年龄条件详见附件;
6、熟悉目标岗位所需的法律法规和专业知识;
7、能够熟练使用办公软件和本专业常用软件:
8、具有良好的职业素养和较好的沟通协调能力;
9、符合《中国银保监会关于银行保险机构员工履职回避工作的指导意见》有关规定;
10、具有正常履行职责的身体条件和心理素质。
(二)限制条件
应聘人员不得存在以下情形:
1、因违反国家法律法规曾受拘留或刑事处罚的,涉嫌违法犯罪正在接受司法调查尚未做出结论的;
2、正在接受纪律审查监察调查的;
3、本人及父母、配偶有贷款逾期未归还或纳入失信人名单的;
4、在各级各类公开招聘中因违反相关规定被记录的;
5、个人征信近一年内有不良记录的;
6、其他不适合招聘的情形。
(三)岗位条件
具体信息详见招聘岗位计划表
4
招聘程序
(一)报名
1、报名时间: 2023年8月21日18时一2023年8月30日18时。
2、报名入口: 本次招聘通过网站线上报名,登录网址为: https://www.duomian.com/project/13347609/请准确填写报名信息。不接受其他报名方式。
3、每名应聘人员只能应聘一个岗位。
(二)资格审查
省级农商行筹备组临时党委委托第三方招聘服务机构对报名人员资格条件进行严格审查,确定符合条件的入围人员。
(三)组织测评
通过资格审查人员按通知要求参加测评,包含笔试(心理测评筛查)、面试等环节。
(四)背调体检
委托第三方招聘服务机构对人选采取适当方式进行背景调查,并组织体检,背景调查及体检无问题后可办理入职手续。
5
其他事项
1、需确保所填报个人信息的完整性和真实性。填报信息如与事实不符的,用人单位有权取消考试和录用资格。对应聘人员信息我单位将予以严格保密。
2、有关时间的计算均按报名截止之日掌握,并以档案记载的时间为准
3、应聘人员的相关证件原件在报名后退还本人,报名表及证件复印件恕不退还。招聘过程中,将采取电话、短信或邮件等方式告知应聘人员招聘进程及结果,请应聘人员保持手机畅通,随时查看邮件。应聘人员未按规定时间和要求参加相关招聘环节的,视为自动放弃。
4、本次招聘不指定任何参考书籍,不举办、不委托任何机构、个人开办考试辅导培训,不向应聘人员收取任何费用。因虚假信息所产生的一切后果由本人承担,敬请广大应聘人员提高警惕,切勿上当受骗。
5、省级农商行筹备组临时党委有权根据报名情况,取消或终止招聘工作。
6、以上内容由省级农商行筹备组临时党委负责解答
6
咨询电话
024-74884547 (黄女士)
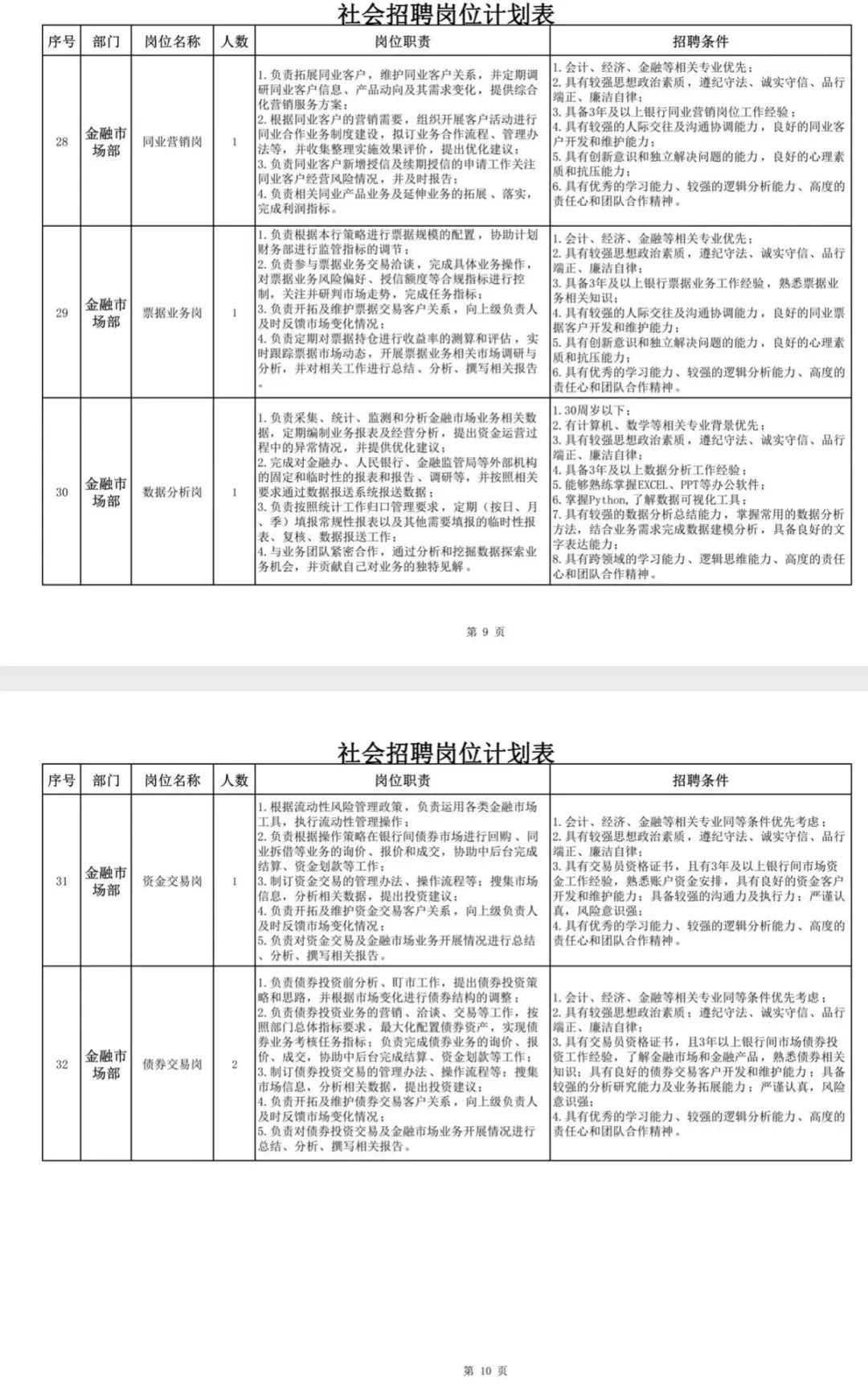
附件1:招聘岗位计划表-前台
附件2:省级 (辽宁) 农商行社会招聘报名表





招聘岗位计划表-前台

省级 (辽宁) 农商行社会招聘报名表
转自:辽宁省农村信用社