国考金融监管局招录政策解读

发布时间:2025-10-22 16:46:06   

国考金融监管局招录政策解读

国考金融监管局招录政策解读

国考金融监管局招录政策解读

国考金融监管局招录政策解读

国考金融监管局招录政策解读

国考金融监管局招录政策解读

国考金融监管局招录政策解读

金融监管局作为国家金融治理体系的重要组成部分,其招录政策与岗位设置备受瞩目。尤其是在金融法治建设不断深化的背景下,金融监管局法律类职位的招录规模与条件设置,不仅反映了金融监管机构对法律人才的现实需求,也为广大法学背景考生提供了重要的职业入口。

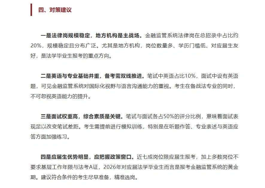
一、招录规模:法律岗占比稳定

(一)机关本级

2026年度,国家金融监督管理总局(原银保监会)机关本级共设置9个岗位,计划招录60人。其中,法律类岗位为2岗11人,占机关本级招录总人数的18.33%。虽然岗位数量不多,但平均每岗招录5.5人,显示出机关岗位在人力资源配置上的集中性与专业性。

(二)地方机构:规模庞大,法律岗占比超两成
在省级及以下机构中,金融监管系统共设置1874个岗位,计划招录2399人。其中法律岗为438岗499人,占地方机构总招录人数的20.8%。这一比例略高于机关本级,反映出地方金融监管对法律人才的广泛需求。

二、招录条件

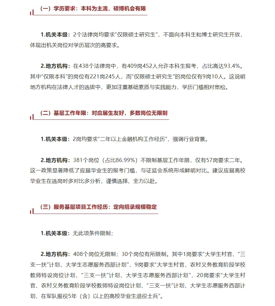
(一)学历要求

地方机构:在438个法律岗中,有409岗452人允许本科生报考,占比高达93.4%。其中“仅限本科”的岗位有221岗245人,而“仅限硕士研究生”的岗位仅有9岗10人。这说明地方机构在法律人才的选拔中,更加注重基础素质与实践能力,学历门槛相对宽松。

(二)基层工作年限:对应届生友好,多数岗位无限制

(三)服务基层项目工作经历:定向招录规模稳定
408个岗位无限制;30个岗位有所限制。

(四)政治面貌:门槛相对宽松

(五)法律职业资格

与证监会系统相比,金融监管系统在法律职业资格方面的门槛明显更低,为未通过法考的考生提供了更多机会。

(六)英语水平

地方机构中,有247个岗位对英语水平有所要求,岗位数量占比达56.4%。

(七)应届高校毕业生政策

地方机构:438岗中,有302个岗位要求限应届高校毕业生报考,占比达69%。

三、考情分析

成绩计算规则:综合成绩=笔试成绩(合成成绩)×50%+面试成绩×50%。也就是面试和笔试成绩各占一半,攻擂的同学有很大概率可以翻盘,守擂的同学更要好好准备,笔试高出来的分数只占一半,比如笔试你一共考了140分,别人考了130分,但是面试的优势只比对方多5分。
#进仕堂 #金管局#国考

上一篇:井陉县社区工作者!

上一篇:厦门学校招聘,生活老师/安全干部/总务处

琼ICP备2025051398号-21  |   QQ:888888888  |  地址:地球村88号  |  电话:1888888888  |